:chảy nước miếng: hay quá 
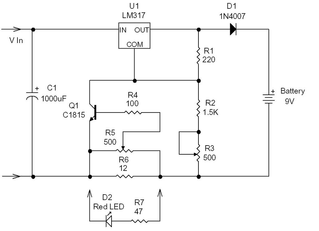
Mà cái "dòng duy trì" ấy cứ áp mãi lên pin sạc thế có ổn không. Nếu bình thường thì để sạc lố vài tiếng là cùng ta cũng rút pin ra đằng này có thể cắm mãi 24/7, giống y như cái modem của mình, online suốt 24/7 vậy.
Chắc phải làm chuột bạch rồi.
to vuthaonguyen: Thích, thích lắm

Mà cái "dòng duy trì" ấy cứ áp mãi lên pin sạc thế có ổn không. Nếu bình thường thì để sạc lố vài tiếng là cùng ta cũng rút pin ra đằng này có thể cắm mãi 24/7, giống y như cái modem của mình, online suốt 24/7 vậy.
Chắc phải làm chuột bạch rồi.
to vuthaonguyen: Thích, thích lắm

Comment