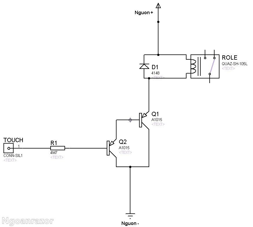
Tình hình là mình mua 7 con mcr 100 - 6. Ráp đúng như trong mạch.( mạch này bõ phần kích loa đi, chỉ lấy Q1, và U1 thôi.) Con mcr đầu tiên thì chạy. Khi mình ráp con mcr thứ 2 vào thì chạm tay không có phản ứng. Mình thây điện trở 220k thành 100k, thì chạy. Nhưng có lúc cấp nguồn mcr đẫn luôn.
Có phải mỗi con mcr thiết kế khác nhau và cách tính thay thế 2 con điện trởi 220k lại 4.7k để cho mạch không còn nhạy nữa
Có phải mỗi con mcr thiết kế khác nhau và cách tính thay thế 2 con điện trởi 220k lại 4.7k để cho mạch không còn nhạy nữa

Comment