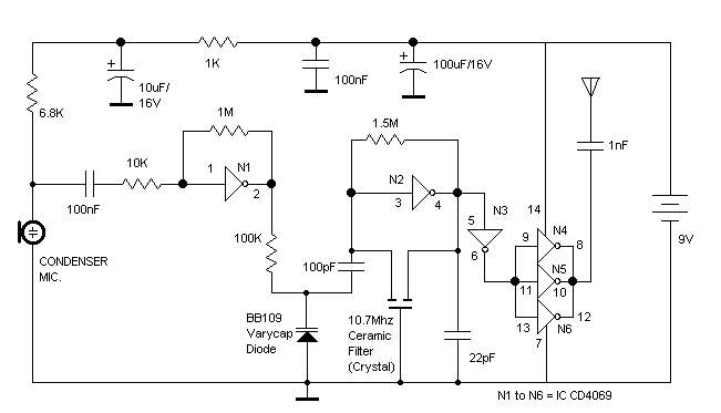
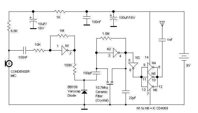
Chào các bậc tiền bối, có vị cao nhân nào cho em xin 1 mạch micro FM không dây đơn giản và dễ làm được không ạ. 

Em làm cả chục lần rồi mà cứ không chạy hoài à
, mong các sư phụ chỉ giáo. em tìm trên mạng thấy mạch này: http://www.mediafire.com/download.php?mtat52ymtwd, không biết có hoạt động tốt không, mong mọi người cho ý kiến và cho em biết nếu muốn làm mạch thì phải thay con transistor trong sơ đồ bằng con nào khác. 

Nếu các vị nào có mạch đơn giản lắp là chạy, khoảng cách thu phát dưới 100m thì cho em với ạ, em lấy radio để thu. em tính làm mạch này để hát karaoke nên em cần chất lượng âm thanh ở máy thu phải tốt, không bị rè hoặc nhiễu, mong các bậc tiền bối ra tay cứu giúp chúng sinh và cứu kẻ bần cùng này, Xin Đa Tạ! Đa Tạ!!!!!!!!!!!!!!!!!!!








Em làm cả chục lần rồi mà cứ không chạy hoài à
, mong các sư phụ chỉ giáo. em tìm trên mạng thấy mạch này: http://www.mediafire.com/download.php?mtat52ymtwd, không biết có hoạt động tốt không, mong mọi người cho ý kiến và cho em biết nếu muốn làm mạch thì phải thay con transistor trong sơ đồ bằng con nào khác. 

Nếu các vị nào có mạch đơn giản lắp là chạy, khoảng cách thu phát dưới 100m thì cho em với ạ, em lấy radio để thu. em tính làm mạch này để hát karaoke nên em cần chất lượng âm thanh ở máy thu phải tốt, không bị rè hoặc nhiễu, mong các bậc tiền bối ra tay cứu giúp chúng sinh và cứu kẻ bần cùng này, Xin Đa Tạ! Đa Tạ!!!!!!!!!!!!!!!!!!!







.

Comment