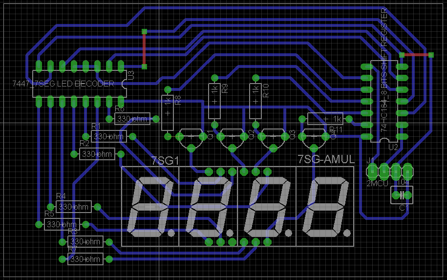
cho em hỏi là em đang vẽ mạch led 7 đoạn dùng con 74hc164 nhưng lạ 1 điều con này ko có chân số 7 để nối GND và chân số 14 để nối với chân 9 nối với Vcc, con 7447 chân 16 nối với Vcc và 8 nối với GND. làm sao thêm chân cho nó đây mấy anh?
Thông báo
Collapse
No announcement yet.
Các vấn đề liên quan tới EAGLE
Collapse
X
-
Bạn dùng lệnh Invoke(phía trái) chọn linh kiện -->chọn P--> OK sẻ hiện chân nguồn.Nguyên văn bởi frozeart Xem bài viếtcho em hỏi là em đang vẽ mạch led 7 đoạn dùng con 74hc164 nhưng lạ 1 điều con này ko có chân số 7 để nối GND và chân số 14 để nối với chân 9 nối với Vcc, con 7447 chân 16 nối với Vcc và 8 nối với GND. làm sao thêm chân cho nó đây mấy anh?
Comment
-
Bạn nối dây bằng lệnh nào ? Wire ? Bạn kiểm tra bằng lệnh Show ?Nguyên văn bởi frozeart Xem bài viếtmấy anh kiểm tra dùm em tại sao em vẽ xong sche rồi khi qua layout thì vài chân của 2 con 7447 và 74164 không có dây nối tới
em đã kiểm tra rất kĩ rồi mà không biết tại sao led7.rar
Comment
-
em nối dây = lệnh wire đã kt drc rồi 0 error, 0 warning mà chả biết sao vẫn bị nữa. Anh down cái file em để ở trên kt dùm em nhaNguyên văn bởi duong_act Xem bài viếtBạn nối dây bằng lệnh nào ? Wire ? Bạn kiểm tra bằng lệnh Show ?
Comment
-
Cậu kiểm tra thử bằng lệnh Show xem, đảm bảo là chưa nối. Mà đúng ra người ta phải nối dây bằng lệnh Net.Nguyên văn bởi frozeart Xem bài viếtem nối dây = lệnh wire đã kt drc rồi 0 error, 0 warning mà chả biết sao vẫn bị nữa. Anh down cái file em để ở trên kt dùm em nha
Comment
-
Đây nè cha nội :Nguyên văn bởi frozeart Xem bài viếtem nối dây = lệnh wire đã kt drc rồi 0 error, 0 warning mà chả biết sao vẫn bị nữa. Anh down cái file em để ở trên kt dùm em nha
vẻ phát thảo cho Đaị ca luôn.
phóng to schematic lên xem lại các đường dây vào chân 2 IC.
Comment
-
Khách sáo dữ zậy bạn. Cứ kich thanks là được, bọn mềnh hiểu màNguyên văn bởi frozeart Xem bài viếtChân thành cảm ơn 2 anh sonmai và duong_act đã bỏ chút thời gian giúp đỡ em.
Comment
-
Có bảng Eagle 6.3.0 đây (phải có tải khoảng hoặc đăng ký mới nha, cái này củng dể, nhanh lên coi chừng bị xóa)
CadSoft Eagle Professional 6.3.0_full.rar - 4shared.com - online file sharing and storage - download
Comment
-
-
Bản 6.3.0 có thêm cái gì mới không các bạn? Hay chỉ sửa lỗi của bản trước vậy?Nguyên văn bởi cocconden Xem bài viếtonly patch
[ATTACH]53386[/ATTACH]
Comment
-
Vẩn là bản sửa lổi và thêm vài lk.Nguyên văn bởi Nguyenson318 Xem bài viếtBản 6.3.0 có thêm cái gì mới không các bạn? Hay chỉ sửa lỗi của bản trước vậy?
Comment
-
anh ơi thêm những linh kiện nào mới vậy?Nguyên văn bởi sonmai Xem bài viếtVẩn là bản sửa lổi và thêm vài lk.
Comment
Bài viết mới nhất
Collapse
-
Trả lời cho cách làm led Hao Quang.có pro nào biết k nhỉ ???bởi StatusHello! I'm from Kazakhstan. Can anyone share the HEX file with me? The download link in post 50 doesn't work.
-
Channel: Vi điều khiển họ 8051
hôm nay, 00:05 -
-
bởi mylinhattChào anh em cơ khí,
Trong quá trình tư vấn đầu tư thiết bị cho xưởng, mình gặp rất nhiều câu hỏi kiểu: “Nên mua máy phay CNC cũ để tiết kiệm, chọn máy mới phổ thông cho yên tâm, hay cố gắng lên máy chất lượng cao để làm hàng khó?”. Thực tế, đây không phải câu hỏi chỉ về...-
Channel: Máy công cụ
Hôm qua, 13:38 -
-
bởi torasungChào anh em,
Mình đang tìm hiểu và cấu hình một con biến tần Delta model VFD037E43A dùng cho động cơ công suất nhỏ, ứng dụng băng tải và quạt. Trước đây mình chủ yếu làm với vài dòng khác của Delta nhưng chưa dùng nhiều model này, nên muốn...-
Channel: Điện tử công nghiệp
16-12-2025, 09:13 -
-
Trả lời cho Vấn đề về tốc độ quaybởi nguyendinhvanSử dụng động cơ servor, hoặc lắp thêm một cái encoder vào động cơ bước. Encoder sẽ kiểm soát động cơ có quay hoặc đứng im.
-
Channel: Điện tử truyền hình
14-12-2025, 19:50 -
-
bởi Andrea14Chào mọi người,
Tôi muốn mô phỏng sự thay đổi các mùa bằng cách từ từ nghiêng một quả địa cầu 16 inch bằng một động cơ bước nhỏ. Một động cơ bước khác sẽ quay quả địa cầu theo thời gian thực. Hệ thống truyền động...-
Channel: Điện tử truyền hình
12-12-2025, 12:42 -

Comment