Thông báo
Collapse
No announcement yet.
[cần giúp] Mạch nguồn đối xứng 12V
Collapse
X
-
Thấy box này để lâu mà không thấy ai trả lời nên mình trả lời luôn.
Không hiểu bạn định hỏi gì! Thôi thì trả lời đại, hy vọng giúp được bạn.
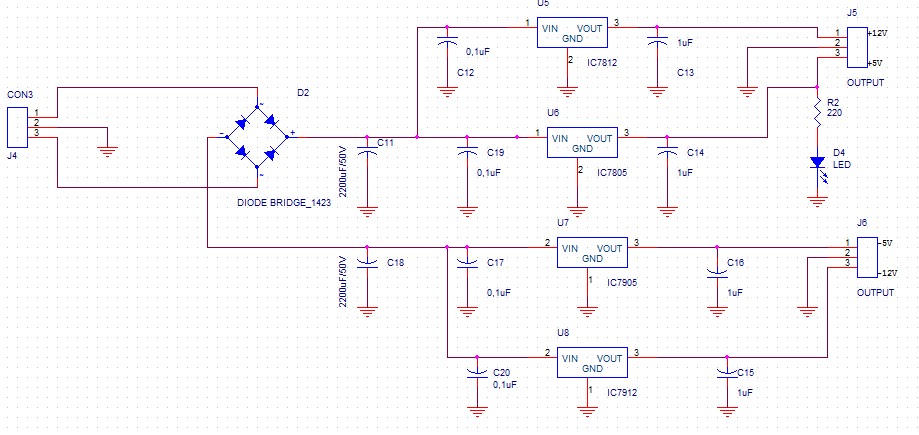
Đầu tiên ta lấy nguồn AC 220v cấp vào máy biến áp để có dòng nhỏ hơn, nhưng vẫn là AC. Theo hình thì chắc là AC 15v là vừa, dùng 24v thì hơi phí. Sau đó mình mắc nó với D2 để tạo ra dòng 1 chiều dạng sin dương (^^^^^^^). để dòng được ổn định hơn mình dùng ic, như hình là 7812 để tạo DC +12V, 7912 DC -12V. các tụ còn lại là dùng để lọc nguồn, các tụ là nhằm mục địch lọc nguồn giúp phẳng hơn.
0v và 15v thi nối vào 2 đầu AC của D2. GND = 0v. nó là 1 đường riêng k nối chung với đường DC nào khác nha bạn. Khi nào gắn tải vào thì 1 đầu gắn vào GND. 1 đầu gắn vào điện áp cần thiết còn lại.
-
Ra chợ bản họ bán cho cái biến áp đôi 15V 0V 15V. 2 chân 24V nối vào 2 chân diode, còn chân giữa 0V nối vào mấy chân mass của IC và tụ.Nguyên văn bởi thangvc91 Xem bài viếtem tìm tòi trên mạng được mạch nguồn đối xứng này của a chipkool, có vài chỗ em hok hiểu mong ae diễn đàn giúp em với ạ
[ATTACH=CONFIG]91416[/ATTACH]
có phải biến áp đầu vào xài như thế này ko ạ ? 24V, 0V nối vào 2 đầu AC của cầu diode , 12V thì nối GND ? mong pro nào ghé qua giải đáp giúp em với ạ
Comment
-
cháy điện trở thì chỉ có bị quá dòng thôi .cứ thế mà dò xem nó phân áp cho cái gì là raNguyên văn bởi thanhliem88 Xem bài viếtcả nhà cho mình hỏi với: muốn xác định nguyên nhân cháy của điện trở, thì mình dùng cách nào nhỉ? mọi người chỉ giúp mình với
Comment
Bài viết mới nhất
Collapse
-
Trả lời cho Nên mua máy phay CNC cũ, máy mới phổ thông hay máy chất lượng cao? Góc nhìn từ bài toán sản xuất thực tếbởi nguyendinhvanNgày trước, khi KT đang tăng trưởng, một cái máy tự động cũ tầm trung, thì khoảng 5 năm là hoàn vốn. Nhưng hiện tại, mọi việc đều chậm trễ, cạnh tranh, nên theo các xếp tính thì phải hơn 10 năm làm việc ngon lành thì mới hoàn vốn....
-
Channel: Máy công cụ
Hôm qua, 20:23 -
-
Trả lời cho cách làm led Hao Quang.có pro nào biết k nhỉ ???bởi StatusHello! I'm from Kazakhstan. Can anyone share the HEX file with me? The download link in post 50 doesn't work.
-
Channel: Vi điều khiển họ 8051
18-12-2025, 00:05 -
-
bởi mylinhattChào anh em cơ khí,
Trong quá trình tư vấn đầu tư thiết bị cho xưởng, mình gặp rất nhiều câu hỏi kiểu: “Nên mua máy phay CNC cũ để tiết kiệm, chọn máy mới phổ thông cho yên tâm, hay cố gắng lên máy chất lượng cao để làm hàng khó?”. Thực tế, đây không phải câu hỏi chỉ về...-
Channel: Máy công cụ
17-12-2025, 13:38 -
-
Trả lời cho Vấn đề về tốc độ quaybởi nguyendinhvanSử dụng động cơ servor, hoặc lắp thêm một cái encoder vào động cơ bước. Encoder sẽ kiểm soát động cơ có quay hoặc đứng im.
-
Channel: Điện tử truyền hình
14-12-2025, 19:50 -
-
bởi Andrea14Chào mọi người,
Tôi muốn mô phỏng sự thay đổi các mùa bằng cách từ từ nghiêng một quả địa cầu 16 inch bằng một động cơ bước nhỏ. Một động cơ bước khác sẽ quay quả địa cầu theo thời gian thực. Hệ thống truyền động...-
Channel: Điện tử truyền hình
12-12-2025, 12:42 -

Comment