ai có ý tưởng j thì giúp e với chứ đèn pha xe e cứ cháy liên tục khi chạy với tốc độ cao. nghe ng ta nói là làm mạch ổn áp 12V dòng >3A j đó nhưng không rành lắp. ai biết cách nào thì cho e ý tưởng với.tks mọi người
Thông báo
Collapse
No announcement yet.
cần giúp đỡ về mạch bảo vệ đèn pha xe máy
Collapse
X
-
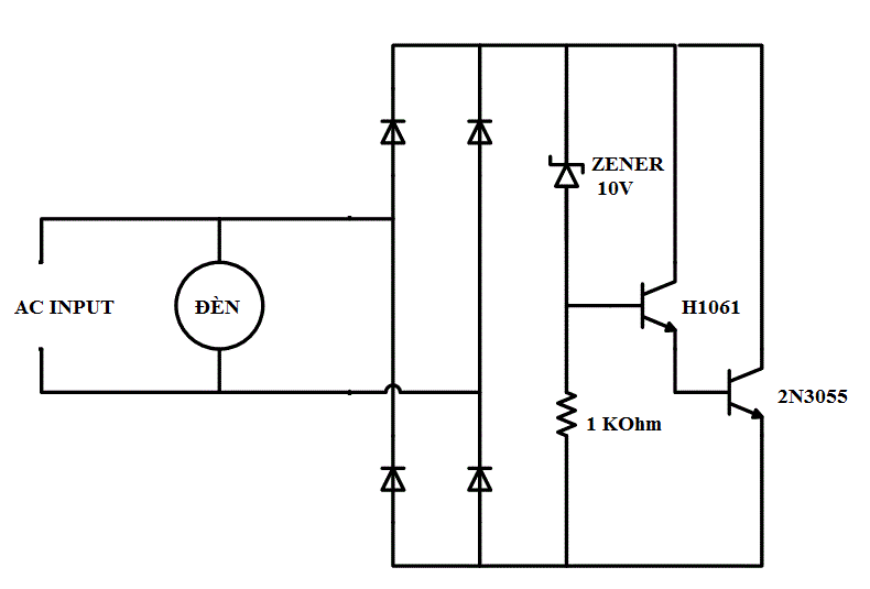
em được một bác bài cho cách này nhưng hỏi lại các thông số trong mạch thì không thấy bác đó trả lời nữa ai biết chỉ dùn em với? zener phải dùng con j?
điện trở phải dùng loại công suất khoãng bao nhiêu W.
em cũng được bác đó giải thích mạch như sau:
Điện áp sau chỉnh lưu sẽ thấp hơn đện áp hai đầu bóng đèn khỏng 1,2 V (sụt áp do chỉnh lưu).
Nếu điện áp này thấp hơn V củz zenner + 2 Vbe thì mạch sẽ không hoạt động gì cả.
Nếu điện áp này cao hơn Vz +2Vbe thì 2 con trans sẽ dẫn, rút bớt dòng từ cuộn bobine, và tiêu thụ ở dạng nhiệt.
Do cuộn bobine có điện trở nội, điện trở dây nối... mà sẽ sụt áp trên các điện trở đó. Kết quả là 2 đầu bóng đèn điện áp không vượt quá Vz + 2Vd + 2Vbe
Nếu pác dùng Vz = 12V thì điện áp đỉnh trên 2 đầu bóng đèn sẽ không quá 14,6V.
Nếu gas thấp, thì điện áp bóng đèn bằng với áp phát. Tăng gas cao lên áp sẽ vẫn có hình sine. Nếu vượt quá 10V, thì sẽ bẹt đầu.
Khi gas tiếp tục tăng thì hình sine sẽ bẹt đầu thành hình thang. Áp đỉnh vẫn 14,6V, nhưng áp hiệu dụng sẽ tăng hơn 10V, nhưng chẳng thể tăng quá 14,6V được.Last edited by n123n93; 14-12-2014, 20:53.
-
cục sạc không hỏng mà do mình độ nó lên cho sạc nhanh tí nên mới xãy ra tình trạng quá áp.chứ bình thường thì đâu có chuyện j xãy ra. với lại mình đang cần một mạch với yêu cầu trện nếu bạn có hướng giải quyết thì cho mình biết.tks bạn.Nguyên văn bởi phongltyt Xem bài viếtTrong mỗi xe máy đều có một cục sạc kiêm luôn ổn áp cho đèn rồi. Nếu đèn bị cháy khi "to ga" thì cục đó hỏng rồi. Thay là OK!
Comment
-
mình cũng đang cần mạch giống thế này nhưng trường hợp của mình là do giáo viên yêu cầu. Lý do: trong các xe máy hiện tại thì điện áp trên đèn pha dao động từ 12--> 15V nguồn thay đổi liên tục theo viêc tăng hay giảm ga, do đó dẩn đến tình trạng tuổi thọ của đèn pha không cao, yêu cầu: thiết kế mạch ổn định 12V dòng >3A cho đèn pha xe máy. ai biết cứu dùm với, đang gắp.tks cả nhà.
Comment
-
Xe của tôi đi ngày hay đêm đèn nó đều bật sáng, bao nhiêu năm nay có thấy bị cháy đèn đâu.
Chẳng có cớ gì nói tuổi thọ không cao.Module RF chuyên dụng điều khiển, truyền dữ liệu, thiết kế đề tài, dự án điện tử - chuyển giao công nghệ... ĐT: 0904964977 - email: dientuqueduong@yahoo.com
Comment
-
đi ban ngày mà cũng bật đèn thì nên xem lại chuyên này có bình thường hay k? còn nếu thày của bạn giao cho bạn cái đề tài như z rồi bạn phán lại một câu " Chẳng có cớ gì nói tuổi thọ không cao" rồi không làm ak. haivl nói z mà cũng nói đcNguyên văn bởi queduong Xem bài viếtXe của tôi đi ngày hay đêm đèn nó đều bật sáng, bao nhiêu năm nay có thấy bị cháy đèn đâu.
Chẳng có cớ gì nói tuổi thọ không cao.
Comment
-
Một số loại xe nhập ngoại cứ nổ máy là đèn nó sáng, chẳng kể là ngày hay đêm. Nó cũng chẳng có chỗ mà tắt đèn luôn. Thành thử đi đường ban ngày mà thấy đèn thì kỳ kỳ ... nhiều người cứ bảo " đèn kìa, đèn kìa " ( ý nói tắt đèn đi )...Nguyên văn bởi nho12393 Xem bài viếtđi ban ngày mà cũng bật đèn thì nên xem lại chuyên này có bình thường hay k? còn nếu thày của bạn giao cho bạn cái đề tài như z rồi bạn phán lại một câu " Chẳng có cớ gì nói tuổi thọ không cao" rồi không làm ak. haivl nói z mà cũng nói đc
Đúng là cái bọn quê mùa một cục
. ( chắc chưa bao giờ được sờ mấy cái xe như vậy ???, xe nó chạy đầy ngoài đường đấy ) ... Nhìn thấy xe người ta ban ngày nhưng đèn vẫn sáng ... thì đừng hỏi tại sao là " ngày vẫn bật đèn " ...
, quê lắm.
( Chẳng có lẽ cái xe nguyên bản cả trăm triệu ... lại đem khoét một cái lỗ ... gắn thêm cái công tắc, đấu nối để tắt đèn ...
...
Thầy giao thì phải làm thôi, chứ thực tế thì cái sạc + acqui nó đã ghim áp nên đèn cũng éo bao giờ bị cháy bất thường đâu ( kể cả chạy đến 120km/h vẫn vậy thôi )
Còn sạc phò, acqui hỏng ... thì bố mạch bảo vệ cũng chết. ( lúc đó đèn cháy là chuyện khỏi bàn ). Mà mấy cái xe hiện đại ... hỏng acqui cũng đồng nghĩa là "khỏi phải đi " ( vì có cái chẳng có cần khởi động mà đạp đâu )
Module RF chuyên dụng điều khiển, truyền dữ liệu, thiết kế đề tài, dự án điện tử - chuyển giao công nghệ... ĐT: 0904964977 - email: dientuqueduong@yahoo.com
Comment
-
Xe honda có đời không có công tắc đèn, cứ nổ máy là đèn sáng.
[MENTION=303599]n123n93[/MENTION] : Cục sạc bạn độ tăng lên bao nhiêu vôn thì bóng đèn bạn bớt đi bằng đó vôn là được. Có thể nối tiếp điện trở công suất hoặc nhiều cặp điốt mắc song song ngược chiều nhau. Nếu dùng ổn áp như mạch trên thì dùng zenner 9V là vừa, điện trở loại thông thường 1/4 W.sau.ph
- 1 like
Comment
-
mấy cái xe lọa đó không thiết kế nút tắt đèn là gì dòng sạc cao nên sạc bình rất nhanh, dong vào bình liên tục nên phải thông qua đèn để xã bớt dòng bảo vệ acquy.chứ không phải là không thiết kế đc nút tắt đâu bạn.chạy 1 thời gian đi phát hiện điên nhiều thứ lắm, gặp hoài ak.Nguyên văn bởi queduong Xem bài viếtMột số loại xe nhập ngoại cứ nổ máy là đèn nó sáng, chẳng kể là ngày hay đêm. Nó cũng chẳng có chỗ mà tắt đèn luôn. Thành thử đi đường ban ngày mà thấy đèn thì kỳ kỳ ... nhiều người cứ bảo " đèn kìa, đèn kìa " ( ý nói tắt đèn đi )...
Đúng là cái bọn quê mùa một cục
. ( chắc chưa bao giờ được sờ mấy cái xe như vậy ???, xe nó chạy đầy ngoài đường đấy ) ... Nhìn thấy xe người ta ban ngày nhưng đèn vẫn sáng ... thì đừng hỏi tại sao là " ngày vẫn bật đèn " ...
, quê lắm.
( Chẳng có lẽ cái xe nguyên bản cả trăm triệu ... lại đem khoét một cái lỗ ... gắn thêm cái công tắc, đấu nối để tắt đèn ...
...
Thầy giao thì phải làm thôi, chứ thực tế thì cái sạc + acqui nó đã ghim áp nên đèn cũng éo bao giờ bị cháy bất thường đâu ( kể cả chạy đến 120km/h vẫn vậy thôi )
Còn sạc phò, acqui hỏng ... thì bố mạch bảo vệ cũng chết. ( lúc đó đèn cháy là chuyện khỏi bàn ). Mà mấy cái xe hiện đại ... hỏng acqui cũng đồng nghĩa là "khỏi phải đi " ( vì có cái chẳng có cần khởi động mà đạp đâu )
với lại đang thảo luận về việc làm mạch bảo vệ đèn pha, nếu bạn cokieense đóng góp thì cảm ơn k thì đừng bàn ra nữa. mấy cái cách bạn nói ai mà chả biết.
Comment
-
Vậy thôi các " bạn " tự bàn đi nha, mình đi ra ... vì mình không nghiên cứu nổi cái này .Nguyên văn bởi n123n93 Xem bài viếtmấy cái xe lọa đó không thiết kế nút tắt đèn là gì dòng sạc cao nên sạc bình rất nhanh, dong vào bình liên tục nên phải thông qua đèn để xã bớt dòng bảo vệ acquy.chứ không phải là không thiết kế đc nút tắt đâu bạn.chạy 1 thời gian đi phát hiện điên nhiều thứ lắm, gặp hoài ak.
với lại đang thảo luận về việc làm mạch bảo vệ đèn pha, nếu bạn cokieense đóng góp thì cảm ơn k thì đừng bàn ra nữa. mấy cái cách bạn nói ai mà chả biết.
Module RF chuyên dụng điều khiển, truyền dữ liệu, thiết kế đề tài, dự án điện tử - chuyển giao công nghệ... ĐT: 0904964977 - email: dientuqueduong@yahoo.com
Comment
-
cái cục sạc của mình nếu k tải lên đến 30v, có tải kéo ga nặng tay tí thì khoãng 19v--> chết đèn. mình cũng nghi đến việc mắc nối tiếp trở rùi: trở nhỏ thì chạy ga to đền vẫn chết,trở lớn thì khi chạy ga nhỏ đèn mờ căm không thấy gjNguyên văn bởi T.L.M Xem bài viếtXe honda có đời không có công tắc đèn, cứ nổ máy là đèn sáng.
[MENTION=303599]n123n93[/MENTION] : Cục sạc bạn độ tăng lên bao nhiêu vôn thì bóng đèn bạn bớt đi bằng đó vôn là được. Có thể nối tiếp điện trở công suất hoặc nhiều cặp điốt mắc song song ngược chiều nhau. Nếu dùng ổn áp như mạch trên thì dùng zenner 9V là vừa, điện trở loại thông thường 1/4 W.
nếu mạch trên dùng được thì bạn cho mình các tên linh kiện đuọc k? biết sữa xe thôi, mấy cái này thì mù.tks bạn
Comment
Bài viết mới nhất
Collapse
-
bởi DaoVanTrongChào Anh Em. Nay em có tạo 1 sơ đồ mạch UPS sau, xin Ae cho ý kiến.
Và nếu biết sản phẩm này nếu có sẵn thì em xin link để mua (nếu giá phù hợp) thì em đỡ phải làm ạ, vì em tìm nhưng không thấy:
╔═══════════════════[ĐIỆN_LƯỚI_220V]════════════════╗...-
Channel: Điện tử sáng tạo
Hôm qua, 23:32 -
-
Trả lời cho Nên mua máy phay CNC cũ, máy mới phổ thông hay máy chất lượng cao? Góc nhìn từ bài toán sản xuất thực tếbởi nguyendinhvanNgày trước, khi KT đang tăng trưởng, một cái máy tự động cũ tầm trung, thì khoảng 5 năm là hoàn vốn. Nhưng hiện tại, mọi việc đều chậm trễ, cạnh tranh, nên theo các xếp tính thì phải hơn 10 năm làm việc ngon lành thì mới hoàn vốn....
-
Channel: Máy công cụ
20-12-2025, 20:23 -
-
Trả lời cho cách làm led Hao Quang.có pro nào biết k nhỉ ???bởi StatusHello! I'm from Kazakhstan. Can anyone share the HEX file with me? The download link in post 50 doesn't work.
-
Channel: Vi điều khiển họ 8051
18-12-2025, 00:05 -
-
bởi mylinhattChào anh em cơ khí,
Trong quá trình tư vấn đầu tư thiết bị cho xưởng, mình gặp rất nhiều câu hỏi kiểu: “Nên mua máy phay CNC cũ để tiết kiệm, chọn máy mới phổ thông cho yên tâm, hay cố gắng lên máy chất lượng cao để làm hàng khó?”. Thực tế, đây không phải câu hỏi chỉ về...-
Channel: Máy công cụ
17-12-2025, 13:38 -
-
Trả lời cho Vấn đề về tốc độ quaybởi nguyendinhvanSử dụng động cơ servor, hoặc lắp thêm một cái encoder vào động cơ bước. Encoder sẽ kiểm soát động cơ có quay hoặc đứng im.
-
Channel: Điện tử truyền hình
14-12-2025, 19:50 -
-
bởi Andrea14Chào mọi người,
Tôi muốn mô phỏng sự thay đổi các mùa bằng cách từ từ nghiêng một quả địa cầu 16 inch bằng một động cơ bước nhỏ. Một động cơ bước khác sẽ quay quả địa cầu theo thời gian thực. Hệ thống truyền động...-
Channel: Điện tử truyền hình
12-12-2025, 12:42 -

Comment