Em đang nghiên cứu về các dạng sóng . Lên đang có ý định tạo ra 3 dạng sóng là sin , vuông và tam giác. Với tần số từ 20 Hz đến 10Khz . Biên độ tầm 1vpp thôi. Em nghiên cứu qua thì thấy em 8038 này dễ ngon ăn. Lên tranh thủ ra mua 5 con về làm. Down data sheeet về ngâm cứu thì thấy cái sơ đồ này trong datasheeet ngon ăn và dễ làm . Nhưng làm xong thì thấy ko có tín hiệu ra sóng sin cũng như vuông 
Mong bác nào sử dụng qua em này , cho em vài cái shectima đơn giản
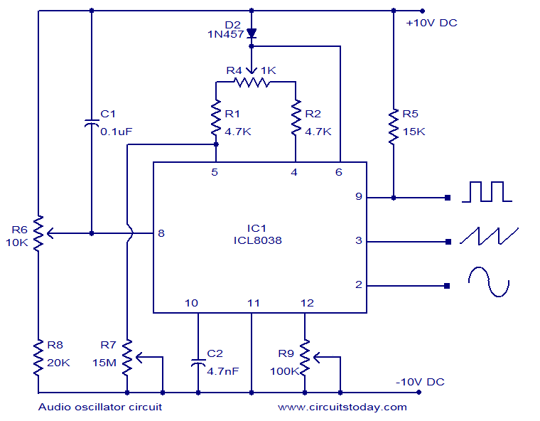
Em có mô phỏng bằng proteus theo sectichma sau :

Nhưng đo bằng osciloscope thì ko mô phỏng được
File proteus của em dưới đây , mong các bác chỉ giáo dùm : http://www.mediafire.com/?2x88zqg0ied65mz

Mong bác nào sử dụng qua em này , cho em vài cái shectima đơn giản
Em có mô phỏng bằng proteus theo sectichma sau :

Nhưng đo bằng osciloscope thì ko mô phỏng được
File proteus của em dưới đây , mong các bác chỉ giáo dùm : http://www.mediafire.com/?2x88zqg0ied65mz
. Ráp thửu cái mạch ở trên mạng thì có điều chỉnh được biên độ
Comment