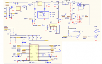
Mạch điên bếp tù gộm 2 khối:
Khối điêu khiển:
-Thiết lập công suất nấu
-Thiết lập thời gian nấu
-Kiểm tra có đặt nồi hay không, đúng loại hay không?
-Có quá nhiệt không?
Khối công suất:
- Nắn+ lọc điên AC ra 310VDC +loọc nhiểu chảy ngược ra đạu nguồn
- Mạch PFC trong bếp từ hoạt động như một bộ tăng áp (Boost Converter), có nhiệm vụ nâng điện áp từ 310V DC (sau cầu diode) lên khoảng 380V-400V DC.
- mạch in tạo nguồn xung kích tân số 20Khzà 40Khz
- Mâm nấu gồm cuộn cảm cảm úng quân bằng dây liz nhiệu dây nhỏ xoằn lại được dòng tân số 40Khz và dông đên 60A (Litz wire) có gia tri khoản 50uH kết hợp với 1 tụ màng hoặc tụ đa lớp polyester chuyên dụng tân số cao.
Hai phân tử đặc biệt trên tạo thánh một mạch công hưởng song song tạo ra một cồn suất cô công rất lớn tự 30KVAà 35KVA làm nguồn từ trương cảm úng tân số cao đẻ chuyển qua nội nấu đặt bên trên và tạo công uất nhiêt 2000W
Ước tính cụ thể cho bếp 2000W
Giả sử một bếp từ 2000W hoạt động với:
)
XL=2πfL=2×3.14×25000×(50×10-6)
XL≈7.85 Ω
Xác định điện áp và dòng điện cộng hưởng
Trong mạch cộng hưởng song song, điện áp trên tụ và cuộn cảm có thể cao hơn điện áp nguồn DC. Đối với bếp từ, điện áp đỉnh trên cuộn dây có thể lên tới 600V - 1000V (do hiệu ứng cộng hưởng).
)
IL=VLXL=5007.85≈63.7 A
Bước 4: Tính công suất phản kháng (Q)
Q=IL2×XL=(63.7)2×7.85≈4057×7.85≈31800 VAR

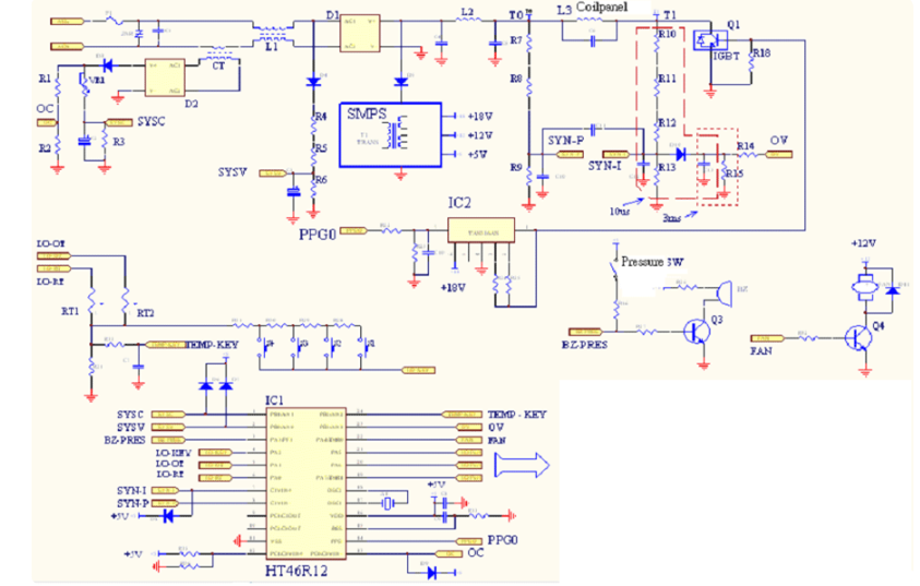
Khối điêu khiển:
-Thiết lập công suất nấu
-Thiết lập thời gian nấu
-Kiểm tra có đặt nồi hay không, đúng loại hay không?
-Có quá nhiệt không?
Khối công suất:
- Nắn+ lọc điên AC ra 310VDC +loọc nhiểu chảy ngược ra đạu nguồn
- Mạch PFC trong bếp từ hoạt động như một bộ tăng áp (Boost Converter), có nhiệm vụ nâng điện áp từ 310V DC (sau cầu diode) lên khoảng 380V-400V DC.
- mạch in tạo nguồn xung kích tân số 20Khzà 40Khz
- Mâm nấu gồm cuộn cảm cảm úng quân bằng dây liz nhiệu dây nhỏ xoằn lại được dòng tân số 40Khz và dông đên 60A (Litz wire) có gia tri khoản 50uH kết hợp với 1 tụ màng hoặc tụ đa lớp polyester chuyên dụng tân số cao.
Hai phân tử đặc biệt trên tạo thánh một mạch công hưởng song song tạo ra một cồn suất cô công rất lớn tự 30KVAà 35KVA làm nguồn từ trương cảm úng tân số cao đẻ chuyển qua nội nấu đặt bên trên và tạo công uất nhiêt 2000W
Ước tính cụ thể cho bếp 2000W
Giả sử một bếp từ 2000W hoạt động với:
- Điện áp nguồn: 220V (sau chỉnh lưu khoảng 310V DC).
- Tần số cộng hưởng: f=25 kHz
- Cuộn cảm: L=50μH=50×10-6H
XL=2πfL=2×3.14×25000×(50×10-6)
XL≈7.85 Ω
Xác định điện áp và dòng điện cộng hưởng
Trong mạch cộng hưởng song song, điện áp trên tụ và cuộn cảm có thể cao hơn điện áp nguồn DC. Đối với bếp từ, điện áp đỉnh trên cuộn dây có thể lên tới 600V - 1000V (do hiệu ứng cộng hưởng).
- Giả sử điện áp hiệu dụng trên cuộn dây là VL=500V
(giá trị tương đối phổ biến trong thiết kế).
IL=VLXL=5007.85≈63.7 A
Bước 4: Tính công suất phản kháng (Q)
Q=IL2×XL=(63.7)2×7.85≈4057×7.85≈31800 VAR
