Nguyên văn bởi dhlong
Xem bài viết
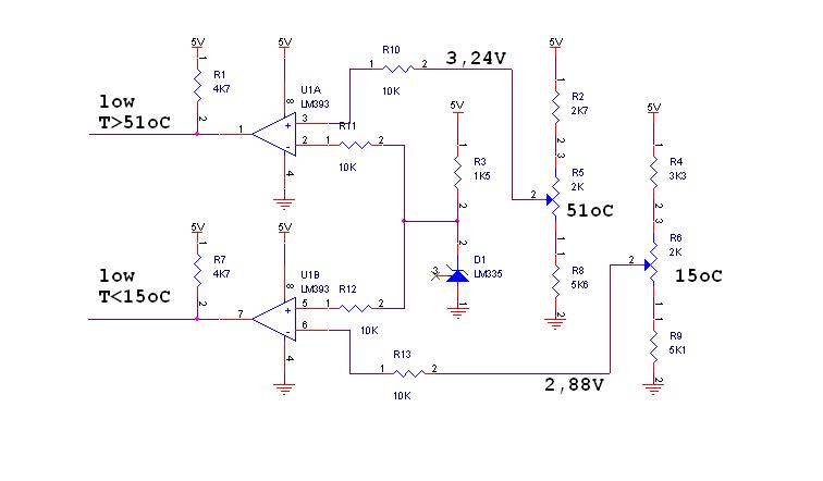
-Khi nhiệt độ cao hơn 51oC thì chân 1 xuống mức thấp và chân 7 ở mức cao .
-Khi nhiệt độ thấp hơn 15oC thì chân 7 xuống mức thấp và chân 1 ở mức cao .
LM335 có đặc tính :
-Ở 15oC --> Vout=273*10mV+15*10mV=2880mV=2,88V
-Ở 51oC--> Vout=3240mV=3,24V
Vout của LM335 có sai số
Bạn sử dụng các biến trở R5,R6 để chỉnh chính xác
*****************
Bạn tính lại nghen ,tui tính sơ sơ có thể bị sai .

Comment