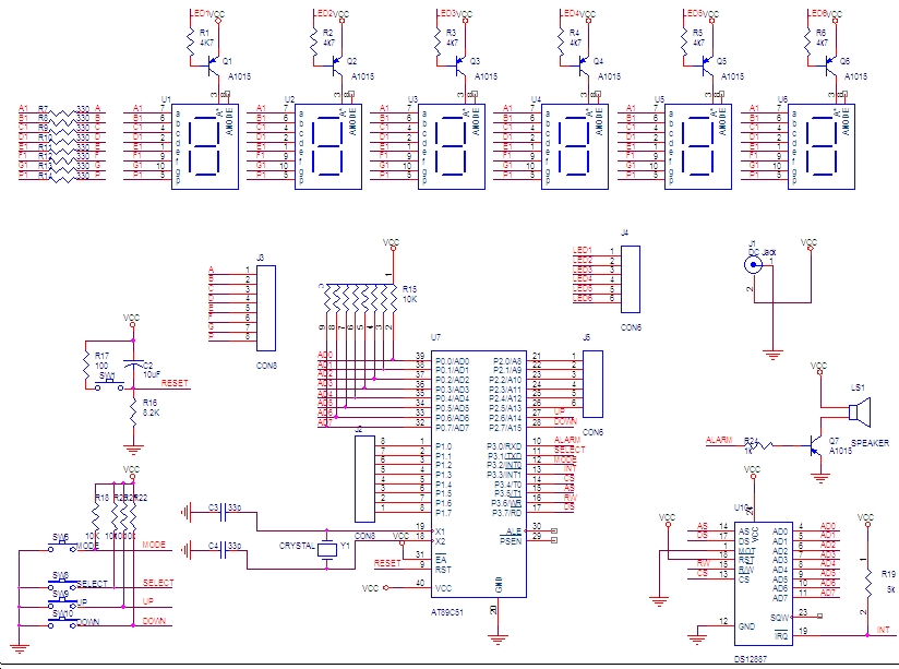
- Chào các anh chị! em đang làm đồ án về đồng hồ báo tiết dùng 89C51 và DS12887. Phần code của em mô phỏng trên proteus chạy rất ok nhưng không hiểu sao vào mạch thực thì lại hiển thị sai.
- LED của em mua là Anot chung ( đã đo thử, dùng que âm của VOM chập vào chân Anot và que dương vào các chân còn lại đều sáng ).
- Em gửi kèm file nguyên lý + proteus + mạch thực tế để mọi người xem.
- Mong được giúp đỡ! tuần sau em phải nộp báo cáo rồi...
- LED của em mua là Anot chung ( đã đo thử, dùng que âm của VOM chập vào chân Anot và que dương vào các chân còn lại đều sáng ).
- Em gửi kèm file nguyên lý + proteus + mạch thực tế để mọi người xem.
- Mong được giúp đỡ! tuần sau em phải nộp báo cáo rồi...

Comment