Mình có mấy cục pin điện thoại nhưng đều là 3.7V-1000mAh. Mình muốn chế nó vào con chuột không dây của mình, nhưng con chuột dùng nguồn là 1.5V. Bác nào biết hướng dẫn cách làm cho mình với. Có mạch vẽ thì càng tốt, tại mình không phải dân chuyên!
Thông báo
Collapse
No announcement yet.
Hướng dẫn lắp mạch hạ từ 3.7V xuống 1.5V
Collapse
X
-
-
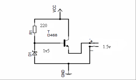
cực dương mắc nối tiếp 3 con diode rồi cho vào nguồn dương của chuột thế thôi, áp ra sau 3 diode là 1,4VNguyên văn bởi kenium Xem bài viếtMình có mấy cục pin điện thoại nhưng đều là 3.7V-1000mAh. Mình muốn chế nó vào con chuột không dây của mình, nhưng con chuột dùng nguồn là 1.5V. Bác nào biết hướng dẫn cách làm cho mình với. Có mạch vẽ thì càng tốt, tại mình không phải dân chuyên!
-
Đùng nghe sui dại thế này nhé, chuột chạy ra hàng ve chai kiếm ăn mất đấy ! Theo mình thì thế này: pin 3.7v thì để nghịch món khác, nuôi mèo chẳng hạn. Còn chuột bé ăn có 1.5v thì mua pin 1.5 AA hoặc AAANguyên văn bởi chung1608 Xem bài viếtcực dương mắc nối tiếp 3 con diode rồi cho vào nguồn dương của chuột thế thôi, áp ra sau 3 diode là 1,4V
, hoặc mua pin sạc 1.2v về cho nó ăn. Bạn cậy được con chuột để sửa mạch cho nó ăn pin 3v thì lông lá nó rụng, ghẻ nở xấu lắm, chẳng muốn cưng con chuột bạch đó nữa đâu ! Viết thế bạn có hiểu không ?
Comment
-
Có nhiều cách giải quyết.
1. dùng pin AA hoặc AAA, pin sạc được. cách này thì phải lấy ra sạc.
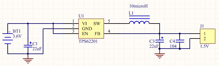
2. hoặc là dùng sơ đồ này nhưng nỗi khổ là kiếm được IC chuyên dụng rất khó. Sơ đồ giống như trong datasheet con TPS62201.
Nếu có tích hợp mạch sạc trong chuột/làm đế để chuột thì khỏi phải tháo pin. Xài xong để lên đế sạc pin, khi nào cần thì lấy dùng.
- con TPS62201 có thể thay thế bằng TPS54313PWP, TPS62201DBVT,TPS62202DBVR , TPS62221DDCTMãi đi tìm vàng.
Comment
-
hoặc dùng sơ đồ nàytừ thread của bạn [MENTION=261252]nauda[/MENTION] ở đây. Phải thay thế r2=330//1k ohm hoặc biến trở 1k ohm, DZ1=2.2V, L1=10 microH. Mấy con Q1/Q2 thay thế các con nào chịu dòng (I) khoảng 200mA là ok, như con 2n3904, 2n3906.
Tôi có xem con Microsoft wireless mouse 5000 mà ở nhà có, nó chỉ cần 1.5V, 50mA.Mãi đi tìm vàng.
Comment
Bài viết mới nhất
Collapse
-
bởi bqvietMạch cồng kềnh nhưng khá bài bản. Nếu tự làm để học thì cũng đáng để bắt tay nghịch chơi. Nếu chỉ cần sản phẩm thì các sàn thương mại điện tử có sẵn UPS DC này ra 5V hoặc 12V rất sẵn, chạy pin, giá cũng không đắt.
-
Channel: Điện tử sáng tạo
Hôm qua, 18:28 -
-
bởi mylinhattTrong vận hành thực tế, nhiều xưởng gia công gặp tình trạng máy phay CNC bắt đầu sai kích thước, bề mặt rung nhẹ hoặc phát sinh lỗi thay dao dù chương trình và dao cắt không thay đổi. Phần lớn các vấn đề này không xuất phát từ lập trình mà đến từ việc bảo dưỡng máy chưa được thực hiện đúng và đủ....
-
Channel: Máy công cụ
22-12-2025, 11:27 -
-
bởi ittcHì, em tính đi mua 1 cái máy Khoan và máy Mài (cắt), em đã chính thức gạt thằng BOSCH sang 1 bên vì giá cao hơn Dewalt và Makita, hơn nữa xem Cataloge của nó thì hàng ít model mẫu mã hơn.
Giá Dewalt và Makita thấy ngang ngửa nhau, thôi thì nhu...-
Channel: Điện tử gia dụng
22-12-2025, 07:20 -
-
bởi DaoVanTrongChào Anh Em. Nay em có tạo 1 sơ đồ mạch UPS sau, xin Ae cho ý kiến.
Và nếu biết sản phẩm này nếu có sẵn thì em xin link để mua (nếu giá phù hợp) thì em đỡ phải làm ạ, vì em tìm nhưng không thấy:
╔═══════════════════[ĐIỆN_LƯỚI_220V]════════════════╗...-
Channel: Điện tử sáng tạo
21-12-2025, 23:32 -
-
Trả lời cho Nên mua máy phay CNC cũ, máy mới phổ thông hay máy chất lượng cao? Góc nhìn từ bài toán sản xuất thực tếbởi nguyendinhvanNgày trước, khi KT đang tăng trưởng, một cái máy tự động cũ tầm trung, thì khoảng 5 năm là hoàn vốn. Nhưng hiện tại, mọi việc đều chậm trễ, cạnh tranh, nên theo các xếp tính thì phải hơn 10 năm làm việc ngon lành thì mới hoàn vốn....
-
Channel: Máy công cụ
20-12-2025, 20:23 -
-
Trả lời cho cách làm led Hao Quang.có pro nào biết k nhỉ ???bởi StatusHello! I'm from Kazakhstan. Can anyone share the HEX file with me? The download link in post 50 doesn't work.
-
Channel: Vi điều khiển họ 8051
18-12-2025, 00:05 -
-
bởi mylinhattChào anh em cơ khí,
Trong quá trình tư vấn đầu tư thiết bị cho xưởng, mình gặp rất nhiều câu hỏi kiểu: “Nên mua máy phay CNC cũ để tiết kiệm, chọn máy mới phổ thông cho yên tâm, hay cố gắng lên máy chất lượng cao để làm hàng khó?”. Thực tế, đây không phải câu hỏi chỉ về...-
Channel: Máy công cụ
17-12-2025, 13:38 -
-
Trả lời cho Vấn đề về tốc độ quaybởi nguyendinhvanSử dụng động cơ servor, hoặc lắp thêm một cái encoder vào động cơ bước. Encoder sẽ kiểm soát động cơ có quay hoặc đứng im.
-
Channel: Điện tử truyền hình
14-12-2025, 19:50 -

Comment