Thông báo
Collapse
No announcement yet.
Lắp mạch âm thanh sử dụng IC TDA 2822
Collapse
This is a sticky topic.
X
X
-
COn LM386 được cái là có thể chỉnh gain rất lớn,, nhưng khi chỉnh gain lớn thì chỉ dùng cho nhạc cụ (thường là đàn điện),, còn nghe nhạc thì gain chỉnh cỡ 20-30 là OK thôi.Nguyên văn bởi thangbk236 Xem bài viết[ATTACH=CONFIG]58973[/ATTACH]
các bác xem hàng của em,em dùng con lm386, có bác nào biết làm bass bằng con này không vậyTôi học hỏi hiểu biết của bạn và chia sẻ hiểu biết cho bạn.
<... vứt bỏ những cái vô dụng để có chỗ chứa những cái hữu ích ...>
Comment
-
1. mình sẽ giúp đỡ bạn.
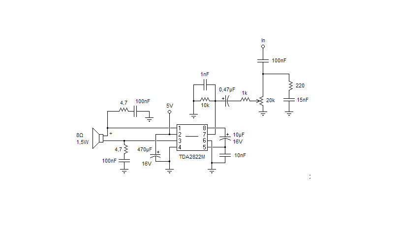
- sơ đồ nguyên lý mạch KĐ:
- những lưu ý:
+ dùng con biến trở volumn 100k thay cho con 20k. vì con này chuyên dụng
+ dùng nguồn 5V DC ( lấy ở sạch điện thoại cũng được, không cần ổn áp đâu bạn ạ) tại thuận tiện nhất, không dùng pin mà dùng được 2 loa song song
+ bỏ tụ nối chân 8 với chân 5. đây là nguyên nhân tại sao âm thanh bé,măch dù chỉnh định những vẫn không cải thiện
+ thay con tụ 470uF, 16V ( nối giữa chân 2-4) bằng tụ 1000uF, 25V tại dùng nếu dùng nguồn 5V nó nóng, sẽ không ổn định đâu
+ thêm tụ 470uF, 16V cho đầu ra số 1, cực âm nối loa. đây là tụ tạo dao động cho loa. nếu không có thì cũng được nhưng chất lượng âm thanh kém.
2. cần mọi người giúp đỡ: mua ic ở đâu vậy? mình chưa xuống hà nội, nhưng search online chẳng thấy nó xuất hiện. thanks mọi ngưởi
Comment
-
Loa TDA 2822 bị rè khi nghe bằng nguồn laptop hoặc sạc điện thoại
Tình hình là mình cũng vừa làm xong 1 mạch âm thanh nhỏ dùng tda 2822 khi nghe bằng cục pin 9v hoặc pin điện thoại thì không sao nhưng khi nghe bằng nguồn laptop hoặc nguồn sạc điện thoại là bị rè. Mình nghĩ do bị nhiễu đã lắp tụ vẫn không lọc hết mấy bạn có cách khắc phục nào hay chỉ mình với. Mình cảm ơn trước.
Comment
-
chú chém gì đấyNguyên văn bởi namnguyennd Xem bài viết1. mình sẽ giúp đỡ bạn.
- sơ đồ nguyên lý mạch KĐ:
- những lưu ý:
+ dùng con biến trở volumn 100k thay cho con 20k. vì con này chuyên dụng
+ dùng nguồn 5V DC ( lấy ở sạch điện thoại cũng được, không cần ổn áp đâu bạn ạ) tại thuận tiện nhất, không dùng pin mà dùng được 2 loa song song
+ bỏ tụ nối chân 8 với chân 5. đây là nguyên nhân tại sao âm thanh bé,măch dù chỉnh định những vẫn không cải thiện
+ thay con tụ 470uF, 16V ( nối giữa chân 2-4) bằng tụ 1000uF, 25V tại dùng nếu dùng nguồn 5V nó nóng, sẽ không ổn định đâu
+ thêm tụ 470uF, 16V cho đầu ra số 1, cực âm nối loa. đây là tụ tạo dao động cho loa. nếu không có thì cũng được nhưng chất lượng âm thanh kém.
2. cần mọi người giúp đỡ: mua ic ở đâu vậy? mình chưa xuống hà nội, nhưng search online chẳng thấy nó xuất hiện. thanks mọi ngưởiSĐt: 01238004961
Comment
-
uầy, lắp mạch tốt thì nó nghe không tệ với loa 2-5W đâu (CS nó 1 W). Đương nhiên nó không thể "ình đùng" như các con CS cao hơn rồi.Nguyên văn bởi vannam437 Xem bài viếtcon nay nge khong hay dau.
Tôi học hỏi hiểu biết của bạn và chia sẻ hiểu biết cho bạn.
<... vứt bỏ những cái vô dụng để có chỗ chứa những cái hữu ích ...>
Comment
-
con này em lắp rồi,cũng mới đây thôi,tầm 2 năm trở về trướcNguyên văn bởi tepriu Xem bài viếtuầy, lắp mạch tốt thì nó nghe không tệ với loa 2-5W đâu (CS nó 1 W). Đương nhiên nó không thể "ình đùng" như các con CS cao hơn rồi.

Hồi ấy trình độ còn khủng nên chả cần mạch in gì cả,cứ point to point thôi,tụ trờ hồi ấy chưa biết chỗ nào bán nên toàn tháo nguồn ATX,mấy bo mạch linh tinh
Kết quả đem lại thật đáng kinh ngạc,âm thanh phát ra mạnh mẽ,rất chi là hi-end
==> Đụp 
Từ lần ấy trở đi là em không động đến tí nào nữaTrái đất luôn tròn vì vậy bạn chẳng thể nào nhìn thấy phía cuối con đường đi...
Keep moving forward...
Comment
-
Ở nhà mình lần trước có mua đôi loa vi tính mini thấy chạy con Tda 2822 này vứt xó lâu ngày hum nay mới mang ra chế lại..hehe hum nào mình chụp ảnh rồi Show hàng tý...mình thấy 2 tụ input dùng tụ enal gì gì đó không biết phải loại dởm hay xịn cảm nhận của mình khi nghe ấm áp mình hay nghe nhạc vàng ban đêm mở nho nhỏ cũng hayhttp://thotinhyeuhay.wap.sh
Comment
Bài viết mới nhất
Collapse
-
Trả lời cho Nên mua máy phay CNC cũ, máy mới phổ thông hay máy chất lượng cao? Góc nhìn từ bài toán sản xuất thực tếbởi nguyendinhvanNgày trước, khi KT đang tăng trưởng, một cái máy tự động cũ tầm trung, thì khoảng 5 năm là hoàn vốn. Nhưng hiện tại, mọi việc đều chậm trễ, cạnh tranh, nên theo các xếp tính thì phải hơn 10 năm làm việc ngon lành thì mới hoàn vốn....
-
Channel: Máy công cụ
Hôm qua, 20:23 -
-
Trả lời cho cách làm led Hao Quang.có pro nào biết k nhỉ ???bởi StatusHello! I'm from Kazakhstan. Can anyone share the HEX file with me? The download link in post 50 doesn't work.
-
Channel: Vi điều khiển họ 8051
18-12-2025, 00:05 -
-
bởi mylinhattChào anh em cơ khí,
Trong quá trình tư vấn đầu tư thiết bị cho xưởng, mình gặp rất nhiều câu hỏi kiểu: “Nên mua máy phay CNC cũ để tiết kiệm, chọn máy mới phổ thông cho yên tâm, hay cố gắng lên máy chất lượng cao để làm hàng khó?”. Thực tế, đây không phải câu hỏi chỉ về...-
Channel: Máy công cụ
17-12-2025, 13:38 -
-
Trả lời cho Vấn đề về tốc độ quaybởi nguyendinhvanSử dụng động cơ servor, hoặc lắp thêm một cái encoder vào động cơ bước. Encoder sẽ kiểm soát động cơ có quay hoặc đứng im.
-
Channel: Điện tử truyền hình
14-12-2025, 19:50 -
-
bởi Andrea14Chào mọi người,
Tôi muốn mô phỏng sự thay đổi các mùa bằng cách từ từ nghiêng một quả địa cầu 16 inch bằng một động cơ bước nhỏ. Một động cơ bước khác sẽ quay quả địa cầu theo thời gian thực. Hệ thống truyền động...-
Channel: Điện tử truyền hình
12-12-2025, 12:42 -

Comment