TDA2030A dùng nguồn đôi mạnh hơn khi dùng nguồn đơn?
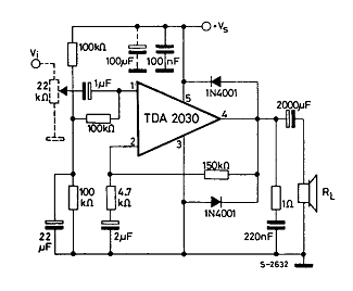
Em vừa lắp xong mạch ampli dùng TDA2030A nhưng là nguồn đơn 15V, mạch của nó bên dưới. Nhưng em đưa thử tín hiệu out ra loa (loa 6om 30W) mà nó kêu bé lắm. Em đã thử so sánh với cái đài 12W của em rồi, thậm chí nó còn không bằng 1 loa 6W khi mờ hết công suất.


Mấy bác cho em hỏi có phải con TDA2030A dùng nguồn đơn sẽ có công suất max nhỏ hơn khi dùng nguồn đôi không? Nếu em dùng nguồn đôi 15V thì công suất max bằng bao nhiu?
Cảm ơn trước.
Em vừa lắp xong mạch ampli dùng TDA2030A nhưng là nguồn đơn 15V, mạch của nó bên dưới. Nhưng em đưa thử tín hiệu out ra loa (loa 6om 30W) mà nó kêu bé lắm. Em đã thử so sánh với cái đài 12W của em rồi, thậm chí nó còn không bằng 1 loa 6W khi mờ hết công suất.



Mấy bác cho em hỏi có phải con TDA2030A dùng nguồn đơn sẽ có công suất max nhỏ hơn khi dùng nguồn đôi không? Nếu em dùng nguồn đôi 15V thì công suất max bằng bao nhiu?
Cảm ơn trước.

Các bạn có thể giải thích cho mình rõ về mạch lọc tích cực được không? Mạch lọc thông cao? Mạch lọc thông thấp? Mạch lọc chắn dải? Mạch lọc thông dải? Và các bạn cho mình biết tác dụng của con IC TL082 trong mạch âm sắc là gì nhé. Thanks. À hoặc các ban có thể gửi câu trả lời vào gmail của mình: 



Comment