nhưng e đi mua nhưng không có 7293
Thông báo
Collapse
No announcement yet.
Tổng hợp các bài viết về IC TDA7294
Collapse
This is a sticky topic.
X
X
-
Siêu thị AV có đó bạn oi 30k/1 con chạy nghe phê lắmNguyên văn bởi anhyeuemvb Xem bài viếtnhưng e đi mua nhưng không có 7293
Comment
-
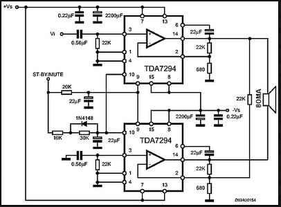
em có mạch khuyếch đại âm thanh dùng ics TDA7294, dùng cho loa toàn dải/nhiều dải
bác nào làm nhớ CÁCH LY LƯNG ICS nhé, vì lưng ics được thông với V-, lỡ nối mass vỏ nó chạm là bùm


Mạch in
TDA_7294_SINGLE
Comment
-
được, dùng đơn cũng đủ quánh rung nhà rồi, con này (bất kể BTL or đơn) nên thêm pre-amp cho nóNguyên văn bởi sonmai Xem bài viếtĐược chứ....
[ATTACH=CONFIG]88808[/ATTACH]
tiếng sẽ to lên thấy rõ
Comment
-
ok tất, 1mF cũng như 1uFNguyên văn bởi kieunamthanh Xem bài viếtTụ input các bác cho bao nhiêu uf vậy. mình có cặp tụ 1mk liệu có ổn không nhỉ
Comment
-
ớ, khác nhau chứ bác.Nguyên văn bởi hoangtien11 Xem bài viếtok tất, 1mF cũng như 1uFTôi học hỏi hiểu biết của bạn và chia sẻ hiểu biết cho bạn.
<... vứt bỏ những cái vô dụng để có chỗ chứa những cái hữu ích ...>
Comment
-
ở các dòng tụ xưa nó thường ghi mF thay cho uF, việc này em cũng kiểm chứng bằng đồng hồ rồiNguyên văn bởi tepriu Xem bài viếtớ, khác nhau chứ bác.
Comment
-
khỏi lái chi cho mệt, 1 mình nó cũng đủ ầm ầm nhà rồiNguyên văn bởi thanhtbyt Xem bài viếtcó bác nào máu chơi TDA lái sò ko, e vừa làm xong chạy ngon lành cành đào ae ạ, nhưng nguồn của em là + - 38,7 V thôi [ATTACH]89372[/ATTACH]
Comment
Bài viết mới nhất
Collapse
-
Trả lời cho cách làm led Hao Quang.có pro nào biết k nhỉ ???bởi StatusHello! I'm from Kazakhstan. Can anyone share the HEX file with me? The download link in post 50 doesn't work.
-
Channel: Vi điều khiển họ 8051
18-12-2025, 00:05 -
-
bởi mylinhattChào anh em cơ khí,
Trong quá trình tư vấn đầu tư thiết bị cho xưởng, mình gặp rất nhiều câu hỏi kiểu: “Nên mua máy phay CNC cũ để tiết kiệm, chọn máy mới phổ thông cho yên tâm, hay cố gắng lên máy chất lượng cao để làm hàng khó?”. Thực tế, đây không phải câu hỏi chỉ về...-
Channel: Máy công cụ
17-12-2025, 13:38 -
-
Trả lời cho Vấn đề về tốc độ quaybởi nguyendinhvanSử dụng động cơ servor, hoặc lắp thêm một cái encoder vào động cơ bước. Encoder sẽ kiểm soát động cơ có quay hoặc đứng im.
-
Channel: Điện tử truyền hình
14-12-2025, 19:50 -
-
bởi Andrea14Chào mọi người,
Tôi muốn mô phỏng sự thay đổi các mùa bằng cách từ từ nghiêng một quả địa cầu 16 inch bằng một động cơ bước nhỏ. Một động cơ bước khác sẽ quay quả địa cầu theo thời gian thực. Hệ thống truyền động...-
Channel: Điện tử truyền hình
12-12-2025, 12:42 -

Comment