các cao thủ cho em hỏi tí ạ?
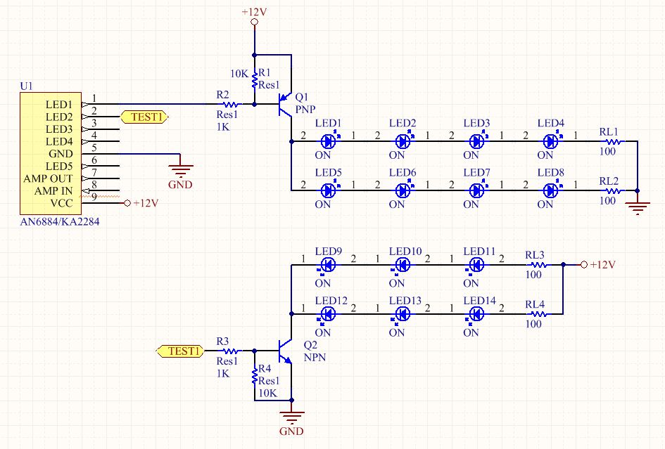
H em đan tính thiết kế 1 mạch Led nháy theo nhạc AN6884 nháy cột led. 1 kênh 125 led. từ chân IC em cho kích dòng qua Tip 41 or 42 (hiện h em đang phân vân giữa 2 Tip). Em dung nguồn 5V-30A hoặc 12V-17A. vậy em không biết liệu ic này có đủ khả năng thực hiện đc yêu cầu của em không ạ. nếu dùng 12V thì em cho qua 7805 để lấy dòng nuôi ic đúng không ạ? LED đấu theo kiểu j ạ? Led em dinh sắp xếp theo cục LED cube 5*5*5, bên trong sắp Led khác màu tạo thành chữ cái,.
H em đan tính thiết kế 1 mạch Led nháy theo nhạc AN6884 nháy cột led. 1 kênh 125 led. từ chân IC em cho kích dòng qua Tip 41 or 42 (hiện h em đang phân vân giữa 2 Tip). Em dung nguồn 5V-30A hoặc 12V-17A. vậy em không biết liệu ic này có đủ khả năng thực hiện đc yêu cầu của em không ạ. nếu dùng 12V thì em cho qua 7805 để lấy dòng nuôi ic đúng không ạ? LED đấu theo kiểu j ạ? Led em dinh sắp xếp theo cục LED cube 5*5*5, bên trong sắp Led khác màu tạo thành chữ cái,.

Comment