Các bác cho em xin mạch tự động ngắt sau 10s. Nguyên lý là em muốn khi bấm công tắt mỏ hàn thì sau 10s thì mạch ngắt rơle. Thanks nhìu nhìu ạ!
Thông báo
Collapse
No announcement yet.
Xin mạch tự động ngắt!!!
Collapse
X
-
Cảm ơn bác nhưng em muốn lắp vào mỏ hàn súng ạ. Nhấn công tắt hàn sau 10s thì rơle ngắt hở mạch. Nhả công tắt thì rơle đóng lại. Không nhả công tắt sau 10s thì rơ le vẫn ngắt ạ. Hơi dài dòng mong các bác thông cảm!Nguyên văn bởi hoangtien11 Xem bài viếtBạn dùng rơ le thời gian nha!
Mạch này em còn ứng dụng nhiều nửa ạ. Mong sự giúp đở của các bác. Thanksss!
Comment
-
trên diển đàn có đề tài nầy,ở đâu đó tôi quên rồi,bạn chịu khó tìm vậy.Nguyên văn bởi elec1004 Xem bài viếtCác bác cho em xin mạch tự động ngắt sau 10s. Nguyên lý là em muốn khi bấm công tắt mỏ hàn thì sau 10s thì mạch ngắt rơle. Thanks nhìu nhìu ạ!
Comment
-
Bạn có thể dùng mạch này!
R17 và tụ c quyết định thời gian tối đa để ngắt relay, trị số càng cao thì thời gian càng lâu.Nguyên văn bởi elec1004 Xem bài viếtCác bác cho em xin mạch tự động ngắt sau 10s. Nguyên lý là em muốn khi bấm công tắt mỏ hàn thì sau 10s thì mạch ngắt rơle. Thanks nhìu nhìu ạ!
Vr50K là biến trở chỉnh thời gian ngắt(tức là điều chỉnh điện áp đặt vào chân số 3 của bộ khuyếch đại thuật toán).
1. Bình thường khi không ấn swich thì tụ c luôn bị dập về ov tức là chân 2 của bộ khuyếch đại thuật toán ở mức thấp. điện áp chân số 3 lớn hơn chân số 2, do vậy đầu ra 1 ở mức cao. tuy vậy tran c2383 vẫn không được kích vì rơ le ON chưa đóng=> relay chưa kích.
2. Khi ấn swich rơ le ON được tác động, lúc này chân 1 của khuyếch đại thuật toán kích mở cho c2383=>relay có điện
tụ điện c được nạp qua trở r17 và điện áp tại chân 2 của khuyếch đại thuật toán tăng từ từ cho đến khi lớn hơn chân 3, khi đó chân 1 chuyển về mức 0V=>relay ngắt.
3. khi nhả swich tụ c được dập về 0V và chân 1 lại lên mức cao..
quá trình lại được lập lại từ đầu!!!
(chú ý: con tran là c2383 chứ không phải c2385 đâu, mình ghi nhầm trong file pdf)
chúc bạn vui vẻ với sơ đồ này!!Attached FilesLast edited by vuongvanminh; 03-10-2012, 14:31.* Bo mạch MX(Máy hàn, mạ, điện hóa, anot, động cơ DC, điều khiển thyristor, IGBT, Triac.
* Tự động hóa trong công nghiệp.
Mail: Phone: 0982006716-0984163716
Comment
-
bạn tham khảo bài :http://www.dientuvietnam.net/forums/...en-gio-104725/Nguyên văn bởi elec1004 Xem bài viếtCác bác cho em xin mạch tự động ngắt sau 10s. Nguyên lý là em muốn khi bấm công tắt mỏ hàn thì sau 10s thì mạch ngắt rơle. Thanks nhìu nhìu ạ!
Comment
-
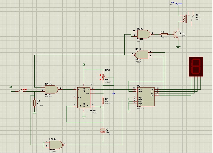
mạch 10s tự ngắt.Nguyên văn bởi elec1004 Xem bài viếtCác bác cho em xin mạch tự động ngắt sau 10s. Nguyên lý là em muốn khi bấm công tắt mỏ hàn thì sau 10s thì mạch ngắt rơle. Thanks nhìu nhìu ạ!
nguyên lý hoạt động :
1. NE555 tạo xung 1Hz (điều chỉnh biển trở để ta đc 1Hz)
2. dùng IC đếm 74hc90 để đếm xung từ 0-9, khi đến 9 tức là đc 10s thì chốt lại rồi điều khiển rơle.
3. đóng công tắc thì mạch bắt đầu đếm, nhả công tắc thì mạch reset lại.
file mô fong dùng proteus. Hic ko hiểu sao ko up file lên đc, bạn chịu khó xem hình rồi vẽ lại chạy mô fong vậy.(^_^) hoangnv.3i@gmail.com
Comment
-
dùng tụ trở thì ko chính xác đc bác ah. mà dào này avata của bác lên đời ôtô rồi cơ ah, bác làm ăn nhanh quá.Nguyên văn bởi vuongvanminh Xem bài viếtR17 và tụ c quyết định thời gian tối đa để ngắt relay, trị số càng cao thì thời gian càng lâu.
Vr50K là biến trở chỉnh thời gian ngắt(tức là điều chỉnh điện áp đặt vào chân số 3 của bộ khuyếch đại thuật toán).
1. Bình thường khi không ấn swich thì tụ c luôn bị dập về ov tức là chân 2 của bộ khuyếch đại thuật toán ở mức thấp. điện áp chân số 3 lớn hơn chân số 2, do vậy đầu ra 1 ở mức cao. tuy vậy tran c2383 vẫn không được kích vì rơ le ON chưa đóng=> relay chưa kích.
2. Khi ấn swich rơ le ON được tác động, lúc này chân 1 của khuyếch đại thuật toán kích mở cho c2383=>relay có điện
tụ điện c được nạp qua trở r17 và điện áp tại chân 2 của khuyếch đại thuật toán tăng từ từ cho đến khi lớn hơn chân 3, khi đó chân 1 chuyển về mức 0V=>relay ngắt.
3. khi nhả swich tụ c được dập về 0V và chân 1 lại lên mức cao..
quá trình lại được lập lại từ đầu!!!
(chú ý: con tran là c2383 chứ không phải c2385 đâu, mình ghi nhầm trong file pdf)
chúc bạn vui vẻ với sơ đồ này!!(^_^) hoangnv.3i@gmail.com
Comment
-
kế hoạch sang năm của mình phải có con 4 bánh, không biết có được hay không nữa!
dùng tụ, trở sẽ không chính xác, muốn chính xác chỉ còn cách dùng vi điều khiển thôi nhưng chủ thớt yêu cầu dùng ic số hay tương tự thôi! chắc cũng dị ứng với vi điều khiển như mình(hay nhiễu)* Bo mạch MX(Máy hàn, mạ, điện hóa, anot, động cơ DC, điều khiển thyristor, IGBT, Triac.
* Tự động hóa trong công nghiệp.
Mail: Phone: 0982006716-0984163716
Comment
Bài viết mới nhất
Collapse
-
Trả lời cho Xin tài liệu điều khiển động cơ DCbởi truy cậpCan you share one for the bldc motor?...
-
Channel: Điện tử công nghiệp
23-05-2026, 16:27 -
-
bởi EbeleChào mọi người. Hệ thống CNC của tôi điều khiển tốc độ của biến tần thông qua tín hiệu đầu vào analog 0-10V. Khi chương trình dừng lại, điện áp được cấp là 0V, nhưng trục chính vẫn quay chậm ở tốc độ khoảng 30 vòng/phút.
Khi sử dụng đồng...-
Channel: Điện tử dành cho người mới bắt đầu
23-05-2026, 14:17 -
-
Trả lời cho Yêu thơ mê nhạc, mời các bác vào đây!bởi dinhthuong92Giờ AI phát triển, thậm chí bảng cửu chương chúng còn học thuộc sơ sơ nửa là học mấy cái đó, khi mà yêu cầu cái là nó xuất ra đẹp, hay hơn mình làm nhiều!!!
Cháu tiếc thời cháu không được học nhạc, tới cấp 2 học về điện...-
Channel: Tâm tình dân kỹ thuật
19-05-2026, 13:21 -
-
bởi DomitilaXin lỗi vì đã làm phiền, tôi có một câu hỏi dành cho mọi người.
Tôi đang sử dụng công tắc tiệm cận để chuyển mạch giới hạn trên thiết bị của mình. Mỗi khi động cơ bước được kích hoạt, tín hiệu của công tắc nhảy lung tung, ngay cả khi động cơ không quay.
...-
Channel: Điện tử công suất
18-05-2026, 13:02 -
-
Trả lời cho Thắc mắc pin 21v ?bởi mèomướpDạ áp sạc như vậy là đúng rồi ạ. Pin li ion mật độ điện cao và dễ cháy nổ khi mạch bảo vệ lỗi. Chú muốn an toàn thì dùng pin sắt li fe ạ, hoặc mới hơn là pin natri. Tuy nhiên loại này to nặng, dòng xả thấp hơn nên ko phù hợp cho dụng cụ cầm tay ạ...
-
Channel: Điện tử dành cho người mới bắt đầu
17-05-2026, 19:29 -
-
bởi trung30000Các bác cho em hỏi pin 21 volt, 5s , khi sạc đầy cục sạc chuyển màu xanh, em đo điện áp khi đầy là 21.05 v, như vậy có nguy hiểm đến pin không các bác, vì mỗi Cell pin chỉ chịu tối đa được 4.2v,
-tại sao nhà sản xuất không thiết kế cục sạc khi đầy chỉ 20v để bảo vệ pin .-
Channel: Điện tử dành cho người mới bắt đầu
17-05-2026, 10:51 -
-
Trả lời cho Yêu thơ mê nhạc, mời các bác vào đây!bởi vi van phamCảm ơn cháu đã bỏ chút thời gian vàng ngọc xem ông già gần 80 tuổi kể hối ký chuyện tình cùa mình. Những chương trình học hồi lớp 6 ( đệ thất) và lớp 7 ( đệ luc) học họa và nhạc sau này đã giúp đỡ tôi rất nhiều trong việc tìm...
-
Channel: Tâm tình dân kỹ thuật
16-05-2026, 22:15 -
-
Trả lời cho Yêu thơ mê nhạc, mời các bác vào đây!bởi dinhthuong92Chúc mừng bác có cuộc tình rất lãng mạn, cuộc hôn nhân gắn bó dài lâu nhé!...
-
Channel: Tâm tình dân kỹ thuật
16-05-2026, 13:49 -

Comment