Tình trạng là gần đây, nhà hàng xóm hay có thói quen hát karaoke!!!
Nhà em đã góp ý nhiều lần nhưng không thay đổi!
Em có ý tưởng làm 1 micro không dây (vì nhà hàng xóm dùng micro không dây)
Khi nào họ hát khuya quá thì mình có thể nhắc nhở từ xa
!!!
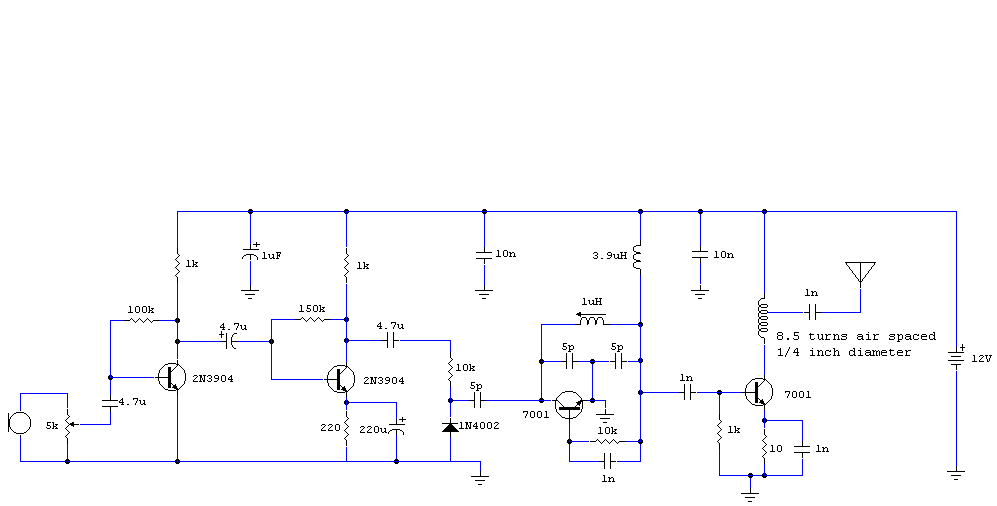
Nhưng em gà điện tử lắm! Pác nào pro chỉ cho em vài sơ đồ mạch phát sóng có thể điều chỉnh được tần số (vì em không rõ là micro của họ tần số bao nhiêu) thì cho em với! Nếu có loại mic này hay bộ đàm có chức năng tương đương thì làm ơn chỉ cho em chỗ mua và giá thành (tại Hà Nội) nhé!!!
Thank nhìu nhìu...
Nhà em đã góp ý nhiều lần nhưng không thay đổi!
Em có ý tưởng làm 1 micro không dây (vì nhà hàng xóm dùng micro không dây)
Khi nào họ hát khuya quá thì mình có thể nhắc nhở từ xa
!!!Nhưng em gà điện tử lắm! Pác nào pro chỉ cho em vài sơ đồ mạch phát sóng có thể điều chỉnh được tần số (vì em không rõ là micro của họ tần số bao nhiêu) thì cho em với! Nếu có loại mic này hay bộ đàm có chức năng tương đương thì làm ơn chỉ cho em chỗ mua và giá thành (tại Hà Nội) nhé!!!
Thank nhìu nhìu...

Comment