Cảm ơn bạn! Tiện thể cho mình xin Thư viện con TDA1514A. Tìm mãi không thấy... Thanks
Thông báo
Collapse
No announcement yet.
Các vấn đề liên quan tới EAGLE
Collapse
X
-
Thư viện của con này thì đây..ngày xưa cũng chơi e nó...bây giờ vẫn còn.Nguyên văn bởi Nguyenson318 Xem bài viếtCảm ơn bạn! Tiện thể cho mình xin Thư viện con TDA1514A. Tìm mãi không thấy... Thanks
Gửi cho bạn kèm cả cái sơ đồ ngày đó dùng + thư viện của nó.
Dự án: http://www.mediafire.com/?v2oony20x2z
Thư viện: tda1514a.lbr
Thư viện mở = version 6.2
Comment
-
em không có bác Nam à...cái ***** của EAGLE hình như chỉ có cái nhóm SONSIVRI cung cấp và bây giờ họ chỉ làm cái patch mà thôi (để khỏi rườm rà đó màNguyên văn bởi hoangnam555 Xem bài viếtBác coc có file keygen của eagle 6.2 ko? cho em với!
)
Comment
-
Thực ra ko có cũng chả sao,có cái patch là ok rồi,thêm cái keygen cho có cái tên của mình ấy mà,hjhj.Nguyên văn bởi cocconden Xem bài viếtem không có bác Nam à...cái ***** của EAGLE hình như chỉ có cái nhóm SONSIVRI cung cấp và bây giờ họ chỉ làm cái patch mà thôi (để khỏi rườm rà đó mà
)
Thanks bác nhiều!ĐT: 0972 20 58 68
Gmail:
Comment
-
cần patch hông tôi gửi cho.Nguyên văn bởi hoangnam555 Xem bài viếtThực ra ko có cũng chả sao,có cái patch là ok rồi,thêm cái keygen cho có cái tên của mình ấy mà,hjhj.
Thanks bác nhiều!
tôi là 1 thành viên (cùng tên) trên diễn đàn son...Mãi đi tìm vàng.
Comment
-
Dạ cảm ơn bác,em có rồi,chỉ muốn có cái keygen như mấy version trước làm cái tên cho đẹp ấy mà.Nguyên văn bởi KVLV Xem bài viếtcần patch hông tôi gửi cho.
tôi là 1 thành viên (cùng tên) trên diễn đàn son...ĐT: 0972 20 58 68
Gmail:
Comment
-
Eagle không hổ trợ sắp linh kiện tự động,tui thấy chĩ có thằng Multisim có hỗ trợ,mấy cái đó không hay ho gì đâu!có những linh kiện không được gần nhau,có những linh kiện bắt buộc phãi nằm đúng chỗ (con sò+tản nhiệt) Autor nó không biết đâu.Bằng thũ công là đẹp nhất.
Comment
-
Cái nút kính lúp + 2 đường mạch góc dưới bên trái màng hình đó.Nguyên văn bởi duong_act Xem bài viếtBạn gõ cái lệnh "drc" rồi Enter hoặc ấn DRC. Cái bảng Design Rule Check (DRC) nó sẽ hiện ra. Cái bảng này nó sẽ để chỉnh "luật" cho các đối tượng trên mạch in. Khi chạy tự động nó sẽ chạy đúng các thiết lập ở mục này.
Xin lỗi là Routing Gird nằm trong mục Autorouter Setup. ( Lâu ko dùng nhớ nhầm
)
Comment
-
Dạ em cần. Anh gửi em nhaNguyên văn bởi KVLV Xem bài viếtcần patch hông tôi gửi cho.
tôi là 1 thành viên (cùng tên) trên diễn đàn son...
Email em : lequang3103@gmail.com
Em có cái patch CadSoft Eagle Professional 6.2.0.exe mà không biết sao nó cứ báo can't access file không à. Có bạn nào có kinh nghiệm thì chỉ mình với
Comment
-
Khả năng bị nhiễm Virus rùi. Hoặc nếu chạy trên Win 7 thì phải chạy với quyền Admin thì mới được bạn nhé! Patch mình đưa ở bài #272 (Trang 28 của Topic này), bạn tải lại rùi cài như mình nêu trên nhé (nhớ copy Patch vào folder bin của Thư mục cài đặt, mặc định là trong Ổ C)! Chúc thành công!Nguyên văn bởi longkod Xem bài viếtDạ em cần. Anh gửi em nha
Email em : lequang3103@gmail.com
Em có cái patch CadSoft Eagle Professional 6.2.0.exe mà không biết sao nó cứ báo can't access file không à. Có bạn nào có kinh nghiệm thì chỉ mình với
Comment
-
Chào các anh.
Em mới chuyển từ Orcad qua. vì thấy mình cũng nên biết thêm một chút về các phần mềm vẽ mạch khác. lỡ cái orcad có vấn đề còn có cái mà dùng.
Em vẽ một cái mạch đơn giản như sau :
Nhưng khi sử dụng eagle để vẽ mạch thì lại có lỗi. Đó là đường mạch không nối với chân linh kiện. Dẫn tới hệ quả là khi chuyến sang mạch in bị thiếu linh kiện và đường mạch bị thiếu.
em đã tìm cách trên mạng để khắc phục lỗi nhưng vẫn không được. Mong các anh chỉ giúp em anh cách khắc phục lỗi này với ạ
Comment
-
Khi vẽ Schematic bạn sử dụng lệnh Net để kết nối chứ không nên dùng lệnh Wire ( tuy là Wire nó cũng nối được ).Nguyên văn bởi it_p0k3t Xem bài viếtChào các anh.
Em mới chuyển từ Orcad qua. vì thấy mình cũng nên biết thêm một chút về các phần mềm vẽ mạch khác. lỡ cái orcad có vấn đề còn có cái mà dùng.
Em vẽ một cái mạch đơn giản như sau :
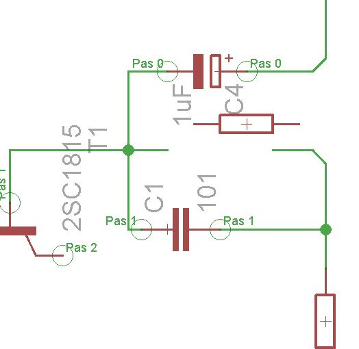
[ATTACH=CONFIG]44137[/ATTACH]
Nhưng khi sử dụng eagle để vẽ mạch thì lại có lỗi. Đó là đường mạch không nối với chân linh kiện. Dẫn tới hệ quả là khi chuyến sang mạch in bị thiếu linh kiện và đường mạch bị thiếu.
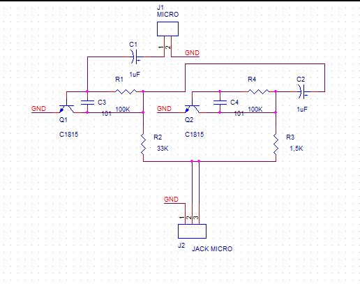
[ATTACH=CONFIG]44138[/ATTACH]
[ATTACH=CONFIG]44139[/ATTACH]
[ATTACH=CONFIG]44140[/ATTACH]
em đã tìm cách trên mạng để khắc phục lỗi nhưng vẫn không được. Mong các anh chỉ giúp em anh cách khắc phục lỗi này với ạ
Comment
-
Bạn ơi. Mình dùng lệnh wire nối mà chân trở vẫn không nối được, không biết bị sao . Giúp mình vớiNguyên văn bởi duong_act Xem bài viếtKhi vẽ Schematic bạn sử dụng lệnh Net để kết nối chứ không nên dùng lệnh Wire ( tuy là Wire nó cũng nối được ).
Comment
-
bạn có thiết lập Grid ko vậy nhiều khi bạn để grid nhỏ quá ko nhìn thấy khi kết nối. lệnh Wire hay net đều kết nối được hết. Ngày trước mình thiết kế mấy cái thư viện không có chuẩn (do đặt Grid ko đúng) nên khi kết nôi cũng ko dc!Nguyên văn bởi it_p0k3t Xem bài viếtBạn ơi. Mình dùng lệnh wire nối mà chân trở vẫn không nối được, không biết bị sao . Giúp mình với
Comment
Bài viết mới nhất
Collapse
-
bởi mylinhattChào anh em cơ khí,
Trong quá trình tư vấn đầu tư thiết bị cho xưởng, mình gặp rất nhiều câu hỏi kiểu: “Nên mua máy phay CNC cũ để tiết kiệm, chọn máy mới phổ thông cho yên tâm, hay cố gắng lên máy chất lượng cao để làm hàng khó?”. Thực tế, đây không phải câu hỏi chỉ về...-
Channel: Máy công cụ
hôm nay, 13:38 -
-
bởi torasungChào anh em,
Mình đang tìm hiểu và cấu hình một con biến tần Delta model VFD037E43A dùng cho động cơ công suất nhỏ, ứng dụng băng tải và quạt. Trước đây mình chủ yếu làm với vài dòng khác của Delta nhưng chưa dùng nhiều model này, nên muốn...-
Channel: Điện tử công nghiệp
Hôm qua, 09:13 -
-
Trả lời cho Vấn đề về tốc độ quaybởi nguyendinhvanSử dụng động cơ servor, hoặc lắp thêm một cái encoder vào động cơ bước. Encoder sẽ kiểm soát động cơ có quay hoặc đứng im.
-
Channel: Điện tử truyền hình
14-12-2025, 19:50 -
-
bởi Andrea14Chào mọi người,
Tôi muốn mô phỏng sự thay đổi các mùa bằng cách từ từ nghiêng một quả địa cầu 16 inch bằng một động cơ bước nhỏ. Một động cơ bước khác sẽ quay quả địa cầu theo thời gian thực. Hệ thống truyền động...-
Channel: Điện tử truyền hình
12-12-2025, 12:42 -

Comment