Nguyên văn bởi opendoor2507
Thông báo
Collapse
No announcement yet.
Mạch điều khiển Mosfet tốc độ cao: nguyên lý thiết kế và ứng dụng
Collapse
This is a sticky topic.
X
X
-
Nếu tôi nhớ không nhầm thì có 4 topologies về BUCK và 4 topologies về BOOST. 4 Topologies về BOOST-BUCK, cậu xem lại đi. Buck converter của ToanThang88 nói đến là loại P2P Nchanel Topology.Last edited by dientu.net; 30-07-2006, 01:04.
-
OK, cái này em công nhận do hiểu biết hạn chế của em. Mạch của ToanThang88 sử dụng buck converter topology như sau phải không ạ.Nguyên văn bởi dientu.netNếu tôi nhớ không nhầm thì có 4 topologies về BUCK và 4 topologies về BOOST. 4 Topologies về BOOST-BUCK, cậu xem lại đi. Buck converter của ToanThang88 nói đến là loại P2P Nchanel Topology.
Comment
-
Còn cái này bác cứ giải thích linh tinh, em thấy phương trình của bác có I source / sink nào đâu :-o. Bác nêu bừa 2 cái phương trình sai toét thì bác nói thẳng là bác không rõ, hay nhớ nhầm cho xong.Nguyên văn bởi dientu.netcái này để giải thích cho cậu tích thời gian RC.
cái x của cậu không đồng nhất. 1 chân có I source khác I sink
Comment
-
Không phải là nêu bừa nêu bãi. Cậu hỏi là nếu dùng RT/CT mà tích của chúng không đổi có được không? Tui nói là không được. Để giải thích tui phải nêu ra 2 phương trình xả nạp của mạch dao động tích thoát. Do có nội trở nên không chọn được RC bừa bãi. nếu là lý tưởng thì ok. bao nhiêu cũng được miễn là RC = const.
Comment
-
Bác nên đi thẳng vào vấn đề về cái phương trình của bác ấy mà. Bác có trình độ bác cứ phân tích để em học hỏi. Chứ đừng chơi kiểu đuối lý lại nói mấy cái chuyện có được học hay không được học lý thuyết mạch.Nguyên văn bởi dientu.netCậu có biết giải mạch không? Có lẽ bạn không được học môn Cơ sở lý thuyết mạch.
Em nói lại nhé, phương trình của bác làm gì có I_source/sink mà bác dẫn ra để bao biện về cái chuyện biến x của em là khác nhau ở 2 pt ?????
------
PS: ờ mà phương trình phóng nạp của tụ điện ai mà chẳng biết cần gì phải lý thuyết mạch nhỉ.
Comment
-
Nguyên văn bởi dientu.netNạp:
Uc = Vcc(1-exp(-t/((RT+ri).CT))) trong đó ri là nội trở so với nguồn của chân RT
Xả:
Uc = Uco(exp(-t/((RT+ri).CT))) trong đó ri là nội trở so với đất của chân RTTôi đã nói đây là dẫn dăt cho câu hỏi của cậu về Tích số R.C trong câu hỏi trước đó. Còn I sink, I source thì trong datasheet có nói đến. Vào đó xem rùi để chọn linh kiện.Nguyên văn bởi opendoor2507Cái này bác bắt bẻ quá đáng. Bác thử đưa ra cái hiểu biết cá nhân của bác cho trường hợp tính RC này xem nào, giả sử vendor nó đáp ứng mọi giá trị R, C bác yêu cầu, tại sao lại chọn R=5.1K , C =2.7n chứ không phải bất kỳ giá trị nào thỏa mãn tích RC = 5.1*2.7*10^(-6) ????
Comment
-
Bảo bác giải thích bác lại bảo "trong datasheet có nói đến", thôi vậy, chuyện này dừng ở đây, em với bác không dui co tiểu tiết nữa. Chờ toanthang88 lên rồi trở lại vấn đề chính nhé.Nguyên văn bởi dientu.netTôi đã nói đây là dẫn dăt cho câu hỏi của cậu về Tích số R.C trong câu hỏi trước đó. Còn I sink, I source thì trong datasheet có nói đến. Vào đó xem rùi để chọn linh kiện.
Comment
-
Cái cơ bản này lẽ ra bác phải hỏi? để nhận được câu trả lời thích đáng (nó trở nên rắc rối khi bác muốn máy móc vấn đề ra khiến người đọc phải sợ - tức là ý bác muốn em đọc vào là phải sợ).Nguyên văn bởi dientu.netMột phương trình có 2 ẩn khi giải bắt bưộc phải thêm điều kiện để giải, ví như chọn R=?? hoặc C=?? sao cho tồn tại linh kiện đó ở vendor. Kết luận mang tính cóp nhặt trong application Note này không mang tính hiểu biết cá nhân. (AN-1044 page 17 của International IR rectifier)
Nạp:
Uc = Vcc(1-exp(-t/((RT+ri).CT))) trong đó ri là nội trở so với nguồn của chân RT
Xả:
Uc = Uco(exp(-t/((RT+ri).CT))) trong đó ri là nội trở so với đất của chân RT
cứ cho nội trở là 150 Ohm cho cả 2 trường hợp. Tính tần số khi CT= 27uF. RT = 0.51Ohm
Không cần dùng những công thức Unạp, Uxả của bác đâu. Em có thể tìm cho bác một loạt 10 cặp nghiệm thỏa mãn f = 50KHz chỉ trong vòng 30 giây (chắc bác biết phải làm thế nào chứ?). Và bác đưa 1 loạt cặp nghiệm ra đây em sẽ chỉ cho bác cặp nào thỏa mãn vendor, cặp nào không thỏa mãn vendor.
Bác kiểm tra xem có cặp nào ở dưới gọi là không thỏa mãn không? Nếu không tìm được thì hãy hỏi em tại sao nhé? (người có kinh nghiệm chả ai tạo xung cho IC bằng cái tụ 10uF to đùng của bác cả, nên bác đừng cho ví dụ vào họ cười cho đấy).
Ví dụ: Ct và Rt để tần số cơ bản f_sw = 50 KHz.
330p______43.14k
800p______17.71k
1n________14.14k
1.5n_______9.37k
2.2n_______6.34k
2.7n_______5.14k
3n_________4.61k
3.5n_______3.93k
4.7n_______2.89k
6n_________2.23k
8n_________1.64k
10n________1.28k
....OK, dòng phóng từ C6 sang, vậy trong trường hợp này tụ đang xả, điện áp tại chân Ct giảm, điện áp này được so sánh với mức ngưỡng 1/3Vcc bên trong IC, khi quá độ chỉ nhỏ hơn 1 chút 1/3Vcc thôi là tụ quay lại trạng thái nạp rồi ạ. Và thời gian xả không phát sinh thêm vài us như bác giải thích ở bên dưới đâu.Nguyên văn bởi dientu.netnếu có một sự gia tăng nhỏ tại điện áp ngõ ra sẽ làm TL431 bắt đầu dẫn, (Tất nhiên lúc này Q1 đang dẫn) dòng điện từ chân RT qua R5 phân áp trên R6//C6. dòng điện qua R6 bao gồm dòng phun từ R5 xuống, Dòng phóng từ C6 sang.....
Đây này:
2.5V này bác lấy ở đâu? lấy mò từ TL431 hay muốn đưa khống vào để dẫn dắt t_off = 14 us (lớn hơn 11us), và từ đó kết luận rằng: nếu t_on giảm thì t_off tăng ==> tần số luôn không đổi (cái mà bác đang cố bào chữa). Sự thật có phải vậy không khi phân tích kĩ cách giải thích của bác.Nguyên văn bởi dientu.net....sau quá độ, cỡ 2.5V nhỏ hơn ngưỡng lật S trong FF = Vcc/3 = 5V. Lúc này Uc = 2.5 V thay vì 5V như bình thường dao động. Thời gian nạp C6 từ 2.5V đến 5V sẽ phải tính và Toff không được lấy 11microsec như lúc dao động bình thường bởi khi bình thường, Uc6 = 5V đến 10V. Lúc này là 14microsec cơ Toanthang88 thân mến.
Nếu bác còn thắc mắc vậy em cung cấp bằng chứng cho bác luôn nhé:
Đây:
we see that the complete regulator schematic includes a TL 431 programmable shunt regulator IC. This regulator produces a high gain control loop and controls the duty cycle as a constant off time regulator. The high side switch duty cycle is large when the input voltage is low and small at high input voltage. Thus it can be seen that the constant off time control results in low frequency operation at 33.45V input and high frequency operation at 400V input.
Không phải tự nhiên trong app note (cái dường link bác cung cấp ấy) họ ghi một đoạn nguyên văn dài như thế ở trang số 16:
Xin được dịch ra như sau:
Chúng ta thấy rằng: mạch ổn áp hoàn tất có chứa 1 IC khả lập trình TL431. IC ổn áp này cung cấp một vòng điều khiển độ lợi cao và điều khiển độ rộng xung (duty cycle) có thời gian ngắt (t_off) là hằng số. Độ rộng xung của Switch (ý nói Mosfet) là lớn khi điện áp vào là nhỏ và là nhỏ khi điện áp vào lớn. Như vậy có thể nhận ra rằng: việc điều khiển thời gian ngắt không đổi (t_off = const) sẽ dẫn đến mạch hoạt động ở tần số thấp tại 33.45V input và hoạt động ở tần số cao tại 400V input.
Bác thấy những chữ in đậm không, ngay cả trong các công thức họ tính t_off cũng luôn luôn =11 us (nói vậy để thấy sự đồng nhất giữa nội dung và cách thực hiện tính toán mà app note đưa ra). bác có thấy từ 14us của bác so với 11us chênh nhau tới 3us không? với khoảng chênh lớn như thế này sao họ ko đề cập tới (có đâu mà đề với chả cập).
Hỏi bác có mắc được như bác nói vào cái mạch này không? cách giải thích của bác về nó còn chệnh choạng chứ nói gì tới mắc.Nguyên văn bởi dientu.netMinhha nhận xét tinh tường quá. TL431 người ta ít mắc trực tiếp như thế. Người ta mắc có hồi tiếp tạo thành mạch lọc thông thấp nhi?
Hiện tượng bác "MinhHa" nói: đó là dòng inrush, muốn làm giảm dòng inrush một cách hiệu quả thì phải dùng R lớn (trong trường hợp này R > 150 Ohm, không phải khoảng 2.2 Ohm), Với R lớn như vậy không nên dùng điện trở thường được, vì luôn tồn tại tổn hao công suất trên R sẽ làm tiêu tốn điện năng vô ích trong quá trình hoạt động. Phải dùng điện trở nhiệt có R_on = 150 Ohm (tức điện trở ở 25 độ C). Khi dòng điện đi qua điện trở sẽ làm nhiệt độ của nó tăng lên, nhiệt độ tăng sẽ làm R giảm tuyến tính (giảm tới gần =0 khi mạch ở chế độ xác lập => tổn hao ko đáng kể). Để nguội xuống 25độ, R sẽ tăng trở lại 150 Ohm.Nguyên văn bởi MinhHaMach đầu vào thêm 1 R khoảng 2.2 ôm để bảo vệ cái tụ C3 vì có thể khi bạn bật nguồn thì tụ đã xả hết điện mà lúc này U đầu vào
đang ở đỉnh SIN
Bác đưa ra mạch tương đương trong trường hợp xuất hiện dòng inrush, rồi tính phương trình vi phân chọn điện trở nhiệt cho phù hợp coi.Nguyên văn bởi dientu.netCậu có biết giải mạch không? Có lẽ bạn không được học môn Cơ sở lý thuyết mạch
(không tính được thì đưa mạch tương đương đây em giải cụ thể cho).
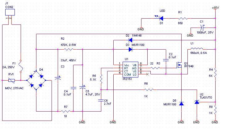
Em rất rất xin lỗi vì tính thiếu cẩn thận trong khâu này.Nguyên văn bởi opendoor2507to Toanthang88, chú xem lại cái mạch của chú. Sửa lại một số chỗ vẽ nhầm
Sơ đồ mạch đã chỉnh sửa:Last edited by ToanThang88; 30-07-2006, 19:00.
Comment
-
công thức Unạp và Uxả bác "dientu.net" cung cấp có vấn đề. Bác chọn 1 cặp Ct, Rt thỏa mãn f = 50 KHz rồi thế vào công thức của bác với khoảng thời gian 't' tương ứng xem kết quả Unạp có bằng 2/3Vcc không ? Uxả có bằng 1/3Vcc không ?Nguyên văn bởi dientu.netCậu hãy lắp vào công thức này sẽ biết là có thay thế được không nhé
Bác nên đưa sờ đồ tương đương và cách tính toán lên để em thay vai trò muốn làm người phản biện của bác xem.
Comment
-
Tôi hỏi nha, từ khí Uc <Vcc/3 tức là FF lật trạng thái. Đến bao nhiêu lâu thì TL431 khóa tức là Ura >15 V? Cậu có tính được cái này không? Tụ lọc của cậu 1000uF cơ đấyNguyên văn bởi ToanThang88....OK, dòng phóng từ C6 sang, vậy trong trường hợp này tụ đang xả, điện áp tại chân Ct giảm, điện áp này được so sánh với mức ngưỡng 1/3Vcc bên trong IC, khi quá độ chỉ nhỏ hơn 1 chút 1/3Vcc thôi là tụ quay lại trạng thái nạp rồi ạ. Và thời gian xả không phát sinh thêm vài us như bác giải thích ở bên dưới đâu.
Comment
Bài viết mới nhất
Collapse
-
bởi mylinhattChào anh em cơ khí,
Trong quá trình tư vấn đầu tư thiết bị cho xưởng, mình gặp rất nhiều câu hỏi kiểu: “Nên mua máy phay CNC cũ để tiết kiệm, chọn máy mới phổ thông cho yên tâm, hay cố gắng lên máy chất lượng cao để làm hàng khó?”. Thực tế, đây không phải câu hỏi chỉ về...-
Channel: Máy công cụ
hôm nay, 13:38 -
-
bởi torasungChào anh em,
Mình đang tìm hiểu và cấu hình một con biến tần Delta model VFD037E43A dùng cho động cơ công suất nhỏ, ứng dụng băng tải và quạt. Trước đây mình chủ yếu làm với vài dòng khác của Delta nhưng chưa dùng nhiều model này, nên muốn...-
Channel: Điện tử công nghiệp
Hôm qua, 09:13 -
-
Trả lời cho Vấn đề về tốc độ quaybởi nguyendinhvanSử dụng động cơ servor, hoặc lắp thêm một cái encoder vào động cơ bước. Encoder sẽ kiểm soát động cơ có quay hoặc đứng im.
-
Channel: Điện tử truyền hình
14-12-2025, 19:50 -
-
bởi Andrea14Chào mọi người,
Tôi muốn mô phỏng sự thay đổi các mùa bằng cách từ từ nghiêng một quả địa cầu 16 inch bằng một động cơ bước nhỏ. Một động cơ bước khác sẽ quay quả địa cầu theo thời gian thực. Hệ thống truyền động...-
Channel: Điện tử truyền hình
12-12-2025, 12:42 -

Comment