Thông báo

Collapse
No announcement yet.

Vấn đề băm xung điều áp!! Gấp ạ!

Collapse
X
 
  • Lọc
  • Giờ
  • Show
Clear All
new posts

  • #16
    Nguyên văn bởi dhcnhn Xem bài viết
    Nếu không được nữa thì đúng là bó tay thật bác à
    Cũng hên xui bạn à, điện tử có nhiều trường hợp có nằm mơ cũng ko tưởng tượng ra được, bạn cứ thử đi có rắc rối, mọi người cùng hỗ trợ, cái chính là nên làm tỉ mỉ, tham khảo kĩ lý thuyết, và cuối cùng là ko bỏ cuộc.
    Làm sao mà bạn dám nói là không làm được khi bạn chưa từng thử một lần nào.
    Ngay cả khi bạn đã làm 1 lần và thất bại bạn cũng không có quyền nói là không làm được vì bạn chưa làm lần thứ 2,3...

    Comment


    • #17
      Nguyên văn bởi dhcnhn Xem bài viết
      À. nếu vặn triết áp lên cao nhất để xung duty =100% thì mat rượi bác ak, chỉ là nó rất nóng khi hoạt động ở duty < 60%. Ở đây là em cho chạy không tải.
      Mà khi 100% duty thì đo Ugs vẫn chỉ có 5V.

      Comment


      • #18
        Nguyên văn bởi dhcnhn Xem bài viết
        Mà khi 100% duty thì đo Ugs vẫn chỉ có 5V.
        Vâng, em là bên điện công nghiệp , nên điện tử yếu quá!

        Comment


        • #19
          Nguyên văn bởi dhcnhn Xem bài viết
          Mà khi 100% duty thì đo Ugs vẫn chỉ có 5V.
          Oh giờ mình mới thấy cái hình mạch bạn làm, có vài góp ý:
          _Dòng +áp từ vi điều khiển ra yếu xùi, bạn tống con trở 2.2K vào khổ thân con trans, chỗ con 2.2K bạn để 100 Ohm vào thôi, đồng thời nên có thêm con trở 10K nối GND cho cực B của trans giống fet.
          _Con trở 47 Ohm lộn chỗ rồi, nó phải ở ngay phía trước cực G của fet chức ko ở đầu nguồn như thế.
          _Con diode mắc // với motor là đúng rồi nhưng phải là diode xung cao tần nha, dùng diode thường không khéo phản tác dụng.
          Làm sao mà bạn dám nói là không làm được khi bạn chưa từng thử một lần nào.
          Ngay cả khi bạn đã làm 1 lần và thất bại bạn cũng không có quyền nói là không làm được vì bạn chưa làm lần thứ 2,3...

          Comment


          • #20
            Quên tí, nếu được thì kiểm tra luôn con transistor luôn bằng cách này:
            Gỡ hẳn cực B của con trans ra khỏi chân PWM, nối cực B đó trực tiếp vào nguồn +5V thì khi có +12V tại cực C thì cực E phải là +12V, hệ fet vẫn giữ nguyên (dĩ nhiên là sau khi sửa theo góp ý của mình), lúc đó motor phải chạy rần rần như cấp điện 12V trực tiếp vào motor. Bạn nên kiểm tra từng bước theo mình hướng dẫn, vứt cái xung PWM của bạn sang 1 bên đi, phần công suất motor bạn còn chưa xác định là nó lỗi chỗ nào thì PWM vào biết đường nào mà sửa. Kiểm tra khu trans + fet đúng theo mình nói đi, nếu motor chạy ngon lành rồi đưa xung PWM vào kiểm tra tiếp.
            Làm sao mà bạn dám nói là không làm được khi bạn chưa từng thử một lần nào.
            Ngay cả khi bạn đã làm 1 lần và thất bại bạn cũng không có quyền nói là không làm được vì bạn chưa làm lần thứ 2,3...

            Comment


            • #21
              Nguyên văn bởi dhcnhn Xem bài viết
              [ATTACH=CONFIG]78728[/ATTACH]hình em mắc như thế này , các bác xem giúp em có vấn đề gì không ak .
              Chú ý: R2.2 xem có phù hợp với Ib của tranzitor, lưu ý tranzitor phải làm việc chế độ Switch chứ không phải chế độ khuyết đại.
              Cân đổi giữa R3 và R cho Ib, R3 có thể chọn nhỏ tầm vài K cũng không sao, bỏ con R2 đi, Cực G thì thêm con trở cách li tầm chục ôm là được,
              Tư vấn thiết kế hệ thống điện-điện tử theo yêu cầu.
              Tel: 0903 702 417. Email: web:

              Comment


              • #22
                Èo mình còn quên 1 phát cuối, bạn cần kiểm tra xem cái nguồn 12V của bạn có đủ công suất cấp cho motor chạy ko, nếu xài cái nguồn tí tẹo thì khi motor vừa đề ba lên 1 phát thì áp nguồn sụt còn 6V thì tổ trát đủ thứ đó. Mình góp ý là nguồn 12V-4A là ngon cho motor dưới 100W.
                Làm sao mà bạn dám nói là không làm được khi bạn chưa từng thử một lần nào.
                Ngay cả khi bạn đã làm 1 lần và thất bại bạn cũng không có quyền nói là không làm được vì bạn chưa làm lần thứ 2,3...

                Comment


                • #23
                  Nguyên văn bởi hoahauvn2 Xem bài viết
                  Èo mình còn quên 1 phát cuối, bạn cần kiểm tra xem cái nguồn 12V của bạn có đủ công suất cấp cho motor chạy ko, nếu xài cái nguồn tí tẹo thì khi motor vừa đề ba lên 1 phát thì áp nguồn sụt còn 6V thì tổ trát đủ thứ đó. Mình góp ý là nguồn 12V-4A là ngon cho motor dưới 100W.
                  Vâng ! em sẽ thử lần lượt như của bác xem thế nào.! Nguồn của em là nuồn 5A, mua chợ giời, và có thêm cái bình ác quy xe máy, nên em nghĩ không lo thiếu công suất bác ah. Em sẽ kiểm tra dần dần.!!

                  Comment


                  • #24
                    Nguyên văn bởi vanmanh1988 Xem bài viết
                    Chú ý: R2.2 xem có phù hợp với Ib của tranzitor, lưu ý tranzitor phải làm việc chế độ Switch chứ không phải chế độ khuyết đại.
                    Cân đổi giữa R3 và R cho Ib, R3 có thể chọn nhỏ tầm vài K cũng không sao, bỏ con R2 đi, Cực G thì thêm con trở cách li tầm chục ôm là được,
                    Vâng cảm các bác nhiệt tình giúp đỡ.
                    Em đang thử ak.

                    Comment


                    • #25
                      không biết a có dùng cuộn cảm để san phẳng dòng ko nữa?
                      nếu không dùng sợ dòng ko liên tục, có thể động cơ sẽ rung và nóng
                      TaiDangAtm

                      Comment


                      • #26
                        Nguyên văn bởi Đặng Văn Tài Xem bài viết
                        không biết a có dùng cuộn cảm để san phẳng dòng ko nữa?
                        nếu không dùng sợ dòng ko liên tục, có thể động cơ sẽ rung và nóng
                        Mình không dùng cuộn cảm bạn à. Động cơ không rung và không nóng, chỉ nóng Fet khi duty thấp.

                        Comment


                        • #27
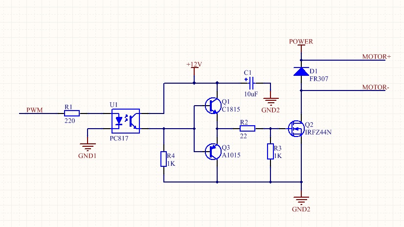
                          Vẽ liều nên thông số có thể không tối ưu. Dùng tạm nhé
                          Attached Files

                          Comment


                          • #28
                            Nguyên văn bởi duong_act Xem bài viết
                            Vẽ liều nên thông số có thể không tối ưu. Dùng tạm nhé
                            Vâng cảm ơn anh!. Mai em thử vài kiều các anh chỉ tiện thể thí nghiêm lun xem sao.
                            mà em bỏ con opto đi , 2 con tran tầng đệm , em dùng C1815, ghép Dalington, rùi mới đưa đến chân G kích fet có ổn không ak?

                            Comment


                            • #29
                              Nguyên văn bởi dhcnhn Xem bài viết
                              Vâng cảm ơn anh!. Mai em thử vài kiều các anh chỉ tiện thể thí nghiêm lun xem sao.
                              mà em bỏ con opto đi , 2 con tran tầng đệm , em dùng C1815, ghép Dalington, rùi mới đưa đến chân G kích fet có ổn không ak?
                              Sơ đồ khác mình không biết nhưng sơ đồ của mình không thể bớt hay thay bất cứ linh kiện gì. Chỉ có thể dùng OPto khác hoặc transistor có tên khác nhưng vẫn phải dùng NPN và PNP. Như thế sẽ là tốt nhất. Còn để đơn giản nhất thì dùng TLP250, TLP251.

                              Comment


                              • #30
                                Hôm qua mới chì chọt hàn xì thành một cục rối tơ vò, nhưng mà chạy dc. Mạch mình như hình dưới, thấy fet cũng hơi ấm, anh em nào có lời khuyên thì góp ý giùm.Cảm ơn mọi người. Click image for larger version

Name:	555.JPG
Views:	1533
Size:	96.6 KB
ID:	1677686
                                Không biết ngày mai sẽ ra sao?
                                Mà có ra sao cũng chẳng sao.

                                Comment

                                Về tác giả

                                Collapse

                                dhcnhn Tìm hiểu thêm về dhcnhn

                                Bài viết mới nhất

                                Collapse

                                Đang tải...
                                X