Thông báo

Collapse
No announcement yet.

Mạch nạp ISP cho 89S bằng cổng COM !

Collapse
X
 
  • Lọc
  • Giờ
  • Show
Clear All
new posts

  • Nguyên văn bởi dtcn_112 Xem bài viết
    bạn chip chip tha nhiều mạch như vậy về liệu có làm không mạch nạp ISP cho AVR usbasp đó mình đã làm rùi nó chỉ nạp tốt atmega8 còn các chíp atmega16,32,.. nạp chục lần may mới được phát,nản quá tính bỏ cái mạch trong xó rùi mình hay dùng mạch nạp usb910 nhưng chưa tự làm cái này dùng AVR cũng hơn nay quay lại tính làm cái mạch nạp ISP cho 89s theo bác chung1068 nếu còn bị hiện tượng như mạch nạp usbasp thì từ nay mình tính mua mạch nạp cho nhanh vừa đẹp đỡ tốn công
    http://www.dientuvietnam.net/forums/...ep-usb-162723/
    Mình thử với cả 89s và avr isp đều chạy ngon

    Comment


    • Nguyên văn bởi kidteam Xem bài viết
      http://www.dientuvietnam.net/forums/...ep-usb-162723/
      Mình thử với cả 89s và avr isp đều chạy ngon
      Quẳng cáo nhều quá! Muốn ăn thẻ hả? Bi giờ chuyển sang nạp không dây rồi, có giỏi thì thiết kế bộ nạp không lông đi.
      Đêm nay tớ không ngủ - ngày mai tớ ngủ bù

      Comment


      • Nguyên văn bởi nhathung1101 Xem bài viết
        Quẳng cáo nhều quá! Muốn ăn thẻ hả? Bi giờ chuyển sang nạp không dây rồi, có giỏi thì thiết kế bộ nạp không lông đi.
        Em có quảng cáo quảng mèo gì đâu bác.
        Em share mà
        Thẻ em vẫn còn giữ cái anh tặng đây

        Comment


        • em hay sài eagle ,altium tập tẹ vẽ một thời gian rùi bỏ mấy tháng chưa động đến thử xem cái của bác có gì hay ko

          Comment


          • nhà mình có ai làm cái mạch usbasp chạy tốt rùi ko(nạp tốt cả 89s và AVR),mình làm theo sơ đồ của mạch trên hocavr.com và tham khảo một số mạch do nhìu người vẽ lại mình bỏ hết mấy cái jump vì không biết cắm vào đâu dùng nguồn máy tính cấp cho chíp cần nạp luôn,mình đã thử chỉ nạp được atmega8,các chíp khác là nạp rất nản,nói chung là ko hiệu quả như nhìu người nói,ai làm chạy tốt cho hỏi chút nha.

            Comment


            • Nguyên văn bởi dtcn_112 Xem bài viết
              nhà mình có ai làm cái mạch usbasp chạy tốt rùi ko(nạp tốt cả 89s và AVR),mình làm theo sơ đồ của mạch trên hocavr.com và tham khảo một số mạch do nhìu người vẽ lại mình bỏ hết mấy cái jump vì không biết cắm vào đâu dùng nguồn máy tính cấp cho chíp cần nạp luôn,mình đã thử chỉ nạp được atmega8,các chíp khác là nạp rất nản,nói chung là ko hiệu quả như nhìu người nói,ai làm chạy tốt cho hỏi chút nha.
              bạn làm sao chứ mình làm phần cứng theo http://www.dientuvietnam.net/forums/...tk500v2-25326/ Nạp FW của usbasp nạp tốt mega8,tiny13,tiny85 có bị sao đâu. Chỉ có con 89S thì chạy nhiều FW rồi nhưng vẫn lỗi ko nhận chip đc thôi

              Comment


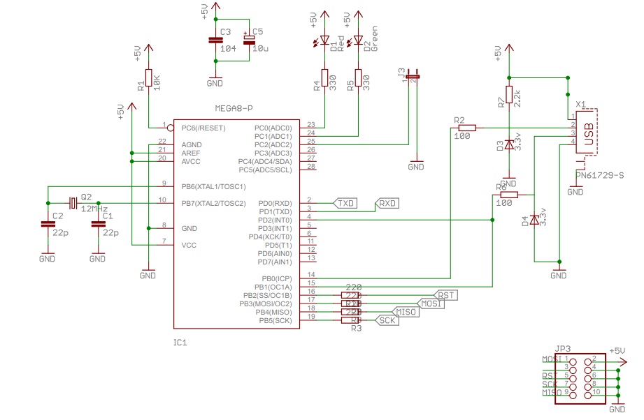
              • em sửa sơ đồ một chút rùi ko giống cái mạch gốc nhiều người bảo vẫn chạy tôt,mấy cái jump em bỏ đi theo hướng dẫn trên hocavr,com và thực tế khi nạp em ko biết nối mấy cái jump đó vào đâu đây là file pdf và hình do em vẽ lại
                Attached Files

                Comment


                • Thêm mạch nạp ISP dùng cổng COM, master 89c2051.
                  Mạch nạp 89Sxx dùng master 89C2051 | Cộng đồng cơ điện tử Việt Nam | Mechatronics
                  My Files

                  Comment


                  • em sửa sơ đồ một chút rùi ko giống cái mạch gốc nhiều người bảo vẫn chạy tôt,mấy cái jump em bỏ đi theo hướng dẫn trên hocavr,com và thực tế khi nạp em ko biết nối mấy cái jump đó vào đâu đây là file pdf và hình do em vẽ lại

                    File gửi kèm
                    cho hỏi mạch này làm chạy ko vậy? mình cũng tính làm 1 cái để nạp cho 89s52 thôi!
                    nếu đc thì con mega8 có phải nạp code cho nó ko??

                    Comment

                    Về tác giả

                    Collapse

                    chung1608 Tìm hiểu thêm về chung1608

                    Bài viết mới nhất

                    Collapse

                    Đang tải...
                    X