số là em đang làm cái đồ án orcad về mạch đếm sản phẩm .bác nào có sơ đồ mạch này cho em xin cái ,nếu có thể thì hướng dẫn cho em làm mạch luôn thì càng tốt.em xin cảm ơn.
Thông báo
Collapse
No announcement yet.
xin sơ đồ mạch đếm sản phẩm sử dụng ic số
Collapse
X
-
đầu tiên là cặp thu phát hồng ngoại, sau đó tín hiệu cho qua bộ khuếch đại thuật toán để so sánh. tín hiệu này được dùng làm xung clk của ic 7490.
bạn dùng bao nhiêu led 7 đoạn để hiển thị thì cần bấy nhiêu 7490 và 7447 đi kèm.bạn xem data sheet của đống ic này để tìm hiểu thêm. bạn học cad rồi chắc là học xung số rồi, cad mình đang lỗi không vẽ mạch send cho bạn được
Comment
-
mình vẽ mô phỏng cho bạn, bạn chuyển sang cad nha
http://www.mediafire.com/?hv9q2l4677l91wn. đây là file mô phỏng bằng protues
http://www.mediafire.com/i/?xz7uuwgklfwl3w0 đây là ảnh chụp màn hình( phong trường hợp bạn không cài protues)
à bạn thay phần phát xung cho con 7490 đầu tiên (U4) bằng cặp thu phát hông ngoại nha
Comment
-
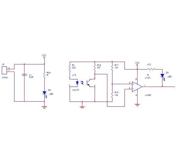
có chứ, linh kiện này dễ mua mà, 1 con ic trong hình của em là LM358 con này có 8 chân. bao gồm 2 con OA đó, sơ đồ chân thì có thể tra datasheet là được
còn địa chỉ Gmail: cattrang130390@gmail.com, có gì ko hiểu cứ pm mình
Comment
-
Help! mạch cảm biến nhiệt độ.
Các pro ơi help me!Nguyên văn bởi cattrang1303 Xem bài viếtok, đúng con đó. R17+R18 bạn thay bằng 1 biến trở vi chỉnh, để chỉnh mức điện áp so sánh. "thay đổi độ nhạy cảm biến"
mà bạn cũng học cn à, khoa nào thế, K4 à, gặp bạn trên forum hauionline
em đang làm đề tài về mạch "cảm biến nhiệt độ dùng lm35 và dùng IC số, em muốn hiển thị bằng led 7 đoạn, các Bác có thể giúp em làm khối hiển thị được không ạh?
đây là mạch cảm biến nhiệt độ, Công tắc cảm biến nhiệt
em đã làm thành công mạch này rồi, giờ em muốn nó hiển thị nhiệt độ mình thiết lập (Vref).
Note: trong mạch hoang toàn dung ic số, không dùng VDK, vì em chưa học VDK.
thanks các Bác rất nhiều!
Comment
-
ban cattrang ui cho minh so do nguyen li mach dem sp dung hong ngoai di
mail: mrsoi5011@gmail.com
Comment
Bài viết mới nhất
Collapse
-
Trả lời cho Yêu thơ mê nhạc, mời các bác vào đây!bởi dinhthuong92Giờ AI phát triển, thậm chí bảng cửu chương chúng còn học thuộc sơ sơ nửa là học mấy cái đó, khi mà yêu cầu cái là nó xuất ra đẹp, hay hơn mình làm nhiều!!!
Cháu tiếc thời cháu không được học nhạc, tới cấp 2 học về điện...-
Channel: Tâm tình dân kỹ thuật
19-05-2026, 13:21 -
-
bởi DomitilaXin lỗi vì đã làm phiền, tôi có một câu hỏi dành cho mọi người.
Tôi đang sử dụng công tắc tiệm cận để chuyển mạch giới hạn trên thiết bị của mình. Mỗi khi động cơ bước được kích hoạt, tín hiệu của công tắc nhảy lung tung, ngay cả khi động cơ không quay.
...-
Channel: Điện tử công suất
18-05-2026, 13:02 -
-
Trả lời cho Thắc mắc pin 21v ?bởi mèomướpDạ áp sạc như vậy là đúng rồi ạ. Pin li ion mật độ điện cao và dễ cháy nổ khi mạch bảo vệ lỗi. Chú muốn an toàn thì dùng pin sắt li fe ạ, hoặc mới hơn là pin natri. Tuy nhiên loại này to nặng, dòng xả thấp hơn nên ko phù hợp cho dụng cụ cầm tay ạ...
-
Channel: Điện tử dành cho người mới bắt đầu
17-05-2026, 19:29 -
-
bởi trung30000Các bác cho em hỏi pin 21 volt, 5s , khi sạc đầy cục sạc chuyển màu xanh, em đo điện áp khi đầy là 21.05 v, như vậy có nguy hiểm đến pin không các bác, vì mỗi Cell pin chỉ chịu tối đa được 4.2v,
-tại sao nhà sản xuất không thiết kế cục sạc khi đầy chỉ 20v để bảo vệ pin .-
Channel: Điện tử dành cho người mới bắt đầu
17-05-2026, 10:51 -
-
Trả lời cho Yêu thơ mê nhạc, mời các bác vào đây!bởi vi van phamCảm ơn cháu đã bỏ chút thời gian vàng ngọc xem ông già gần 80 tuổi kể hối ký chuyện tình cùa mình. Những chương trình học hồi lớp 6 ( đệ thất) và lớp 7 ( đệ luc) học họa và nhạc sau này đã giúp đỡ tôi rất nhiều trong việc tìm...
-
Channel: Tâm tình dân kỹ thuật
16-05-2026, 22:15 -
-
Trả lời cho Yêu thơ mê nhạc, mời các bác vào đây!bởi dinhthuong92Chúc mừng bác có cuộc tình rất lãng mạn, cuộc hôn nhân gắn bó dài lâu nhé!...
-
Channel: Tâm tình dân kỹ thuật
16-05-2026, 13:49 -
-
Trả lời cho Yêu thơ mê nhạc, mời các bác vào đây!bởi vi van phamHôn nhân của tôi dường như có bàn tay sắp đặt của ông tơ, bà nguyệt. Bà xả nói tôi viết hồi ký duyên số này. Tôi đã viết vào tập 100 trang học sinh. Sau 50 năm lật tới, lật lui xem quyển hối ký có nơi rách nát. Tôi viết lại bằng AI, giọng đọc VBBe, ca sĩ hát là là Synthesizer V.
...-
Channel: Tâm tình dân kỹ thuật
15-05-2026, 14:18 -
-
Trả lời cho Công thức tính định luật kirchhoffbởi nguyendinhvanCông thức này chắc là để áp dụng cho UAV để bắn máy bay F15....
-
Channel: Hỗ trợ học tập
14-05-2026, 21:17 -

Comment