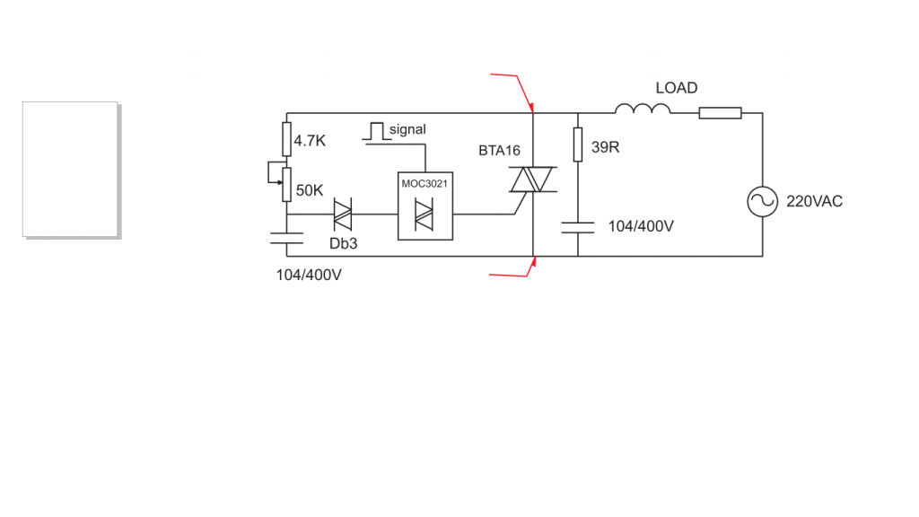
Mình đang làm mạch điều khiển động cơ một pha công suất bé (quạt điện) dùng Triac để đóng mở. Cách ly với mạch điều khiển là một con cách ly quang Moc. Nhưng hiện tại có một vấn đề nhờ các bác giải thích giùm mình.
Khi đóng ngắt thì Moc hay bị cháy. Mình đã gắn mạch snubber mắc song song với Triac nhưng vẫn không hiệu quả. Thế là mình có kiểm tra sóng điện áp hai đầu Triac. Nhưng có một điều lạ: khi Triac ngắt thì xung điện áp từ tải cảm thấp, bằng đầu. Khi đóng Triac thì đôi khi xuất hiện xung điện áp nhọn đầu. Mình nghĩ đây là nguyên nhân gây cháy Moc.
Mình vẫn không rõ tại sao khi đóng điện cho động cơ mà có xung cao như vậy. Mong bác nào giải thích cho mình đồng thời cho mình giải pháp khắc phục.
Xin cảm ơn các bác.
Khi đóng ngắt thì Moc hay bị cháy. Mình đã gắn mạch snubber mắc song song với Triac nhưng vẫn không hiệu quả. Thế là mình có kiểm tra sóng điện áp hai đầu Triac. Nhưng có một điều lạ: khi Triac ngắt thì xung điện áp từ tải cảm thấp, bằng đầu. Khi đóng Triac thì đôi khi xuất hiện xung điện áp nhọn đầu. Mình nghĩ đây là nguyên nhân gây cháy Moc.
Mình vẫn không rõ tại sao khi đóng điện cho động cơ mà có xung cao như vậy. Mong bác nào giải thích cho mình đồng thời cho mình giải pháp khắc phục.
Xin cảm ơn các bác.

Comment