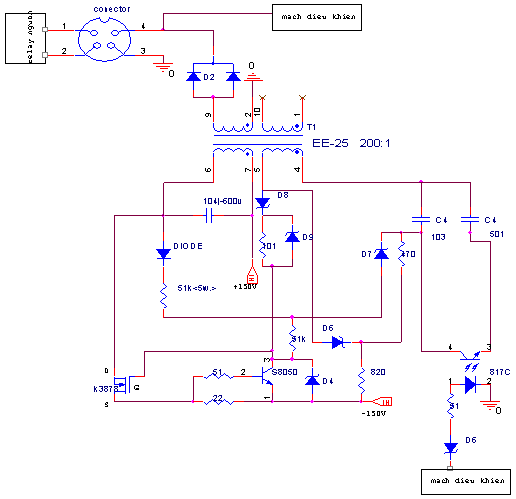
khi tôi kiểm tra K3878 và S8050D .chúng vẫn sống ,tôi sợ hư btx ,và dùng đồng hồ ohm đo thì các cuộn dây vẫn tốt.
nhưng đo nguồn ở cuộn thứ cấp không có 28VDC ,mong bác nghiên cứu giải thích giùm em nhé
nhưng đo nguồn ở cuộn thứ cấp không có 28VDC ,mong bác nghiên cứu giải thích giùm em nhé


Comment