vấddeeedf chỉnh volume cho kả 6 loa kìa
Thông báo
Collapse
No announcement yet.
Thiết kế hệ thống Loa 3D (4.1- 5.1.... X.1)
Collapse
This is a sticky topic.
X
X
-
dùng biến trở kép ghép đồng trục là rẽ nhất.Nguyên văn bởi tandat_dt21 Xem bài viếtvấddeeedf chỉnh volume cho kả 6 loa kìa
Vấn đề biến trở thì dễ rồi,làm mạch lọc cho ra 5.1 đi cái đã.ĐT: 0972 20 58 68
Gmail:
Comment
-
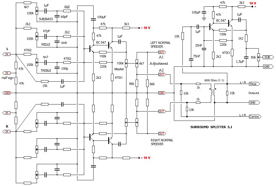
Trong diễn đàn có rất nhiều bài có post mạch lấy center, từ 2 trở 10k vào R+L đó?! mà con IC bạn post lên đó, mua ở chợ trời có ko vậy ta???Nguyên văn bởi superspeed Xem bài viếtcác bác ơi trong mạch này lấy âm cho loa center ở đâu , có phải ở bus không , ai biết cách mắc thế nào chỉ em với ?[ATTACH=CONFIG]41680[/ATTACH]
Comment
-
Với mạch nhỏ này anh em có được bo giải mã âm thanh vòm từ nguồn âm Stereo analog!!
Mình biết mạch này từ năm 2002, nhưng hồi đó đang bỏ nghề điện theo học ngành khác nên không quan tâm đến nó nữa.
Last edited by phuong.hng; 30-03-2012, 06:40.By three methods we may learn wisdom:
First, by reflection, which is noblest;
Second, by imitation, which is easiest;
and third by experience, which is the bitterest
Comment
-
cho m hỏi là mấy cái nút bấm đó điều khiển những chức năng j vậy ta, mà ic đó ở đâu bán, bi jo con loại này ko nhỉ?Nguyên văn bởi phuong.hng Xem bài viếtVới mạch nhỏ này anh em có được bo giải mã âm thanh vòm từ nguồn âm Stereo analog!!
Mình biết mạch này từ năm 2002, nhưng hồi đó đang bỏ nghề điện theo học ngành khác nên không quan tâm đến nó nữa.

Comment
-
Chức năng ngay trên chân IC, bạn chịu khó nhìn ngiêng ha. hj hjNguyên văn bởi fanzhuang Xem bài viếtcho m hỏi là mấy cái nút bấm đó điều khiển những chức năng j vậy ta, mà ic đó ở đâu bán, bi jo con loại này ko nhỉ?By three methods we may learn wisdom:
First, by reflection, which is noblest;
Second, by imitation, which is easiest;
and third by experience, which is the bitterest
Comment
Bài viết mới nhất
Collapse
-
Trả lời cho Nên mua máy phay CNC cũ, máy mới phổ thông hay máy chất lượng cao? Góc nhìn từ bài toán sản xuất thực tếbởi nguyendinhvanNgày trước, khi KT đang tăng trưởng, một cái máy tự động cũ tầm trung, thì khoảng 5 năm là hoàn vốn. Nhưng hiện tại, mọi việc đều chậm trễ, cạnh tranh, nên theo các xếp tính thì phải hơn 10 năm làm việc ngon lành thì mới hoàn vốn....
-
Channel: Máy công cụ
hôm nay, 20:23 -
-
Trả lời cho cách làm led Hao Quang.có pro nào biết k nhỉ ???bởi StatusHello! I'm from Kazakhstan. Can anyone share the HEX file with me? The download link in post 50 doesn't work.
-
Channel: Vi điều khiển họ 8051
18-12-2025, 00:05 -
-
bởi mylinhattChào anh em cơ khí,
Trong quá trình tư vấn đầu tư thiết bị cho xưởng, mình gặp rất nhiều câu hỏi kiểu: “Nên mua máy phay CNC cũ để tiết kiệm, chọn máy mới phổ thông cho yên tâm, hay cố gắng lên máy chất lượng cao để làm hàng khó?”. Thực tế, đây không phải câu hỏi chỉ về...-
Channel: Máy công cụ
17-12-2025, 13:38 -
-
Trả lời cho Vấn đề về tốc độ quaybởi nguyendinhvanSử dụng động cơ servor, hoặc lắp thêm một cái encoder vào động cơ bước. Encoder sẽ kiểm soát động cơ có quay hoặc đứng im.
-
Channel: Điện tử truyền hình
14-12-2025, 19:50 -
-
bởi Andrea14Chào mọi người,
Tôi muốn mô phỏng sự thay đổi các mùa bằng cách từ từ nghiêng một quả địa cầu 16 inch bằng một động cơ bước nhỏ. Một động cơ bước khác sẽ quay quả địa cầu theo thời gian thực. Hệ thống truyền động...-
Channel: Điện tử truyền hình
12-12-2025, 12:42 -

Comment