Nguyên văn bởi quocviet121
Xem bài viết
Thông báo
Collapse
No announcement yet.
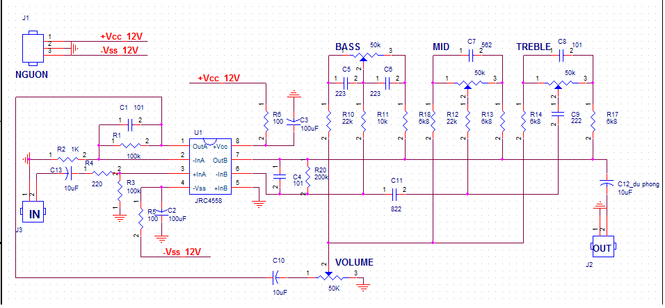
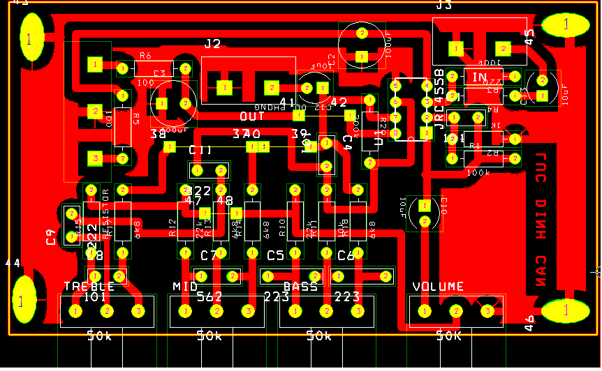
Xin ý kiến về mạch Pre 4558 JRC
Collapse
This is a sticky topic.
X
X
-
cứ yên tâm , mình sẽ tuyển cho một cái thật ngon rồi quấn đa cấp ra 12vx2, 15vx2, 24vx2 và 28vx2 +5v/23v để bác tiện dụng, vài con 4440,vài con TDA công suất , vài con IC VU LED nữa, và nhiều món linh tinh nữa, chỗ mình thì không thiếu nhưng gửi bưu điện hơi cao nên cũng bị hạn chế đó , nhưng của ít lòng nhiều mong bác vui vẻNguyên văn bởi toanhoang29 Xem bài viếtvâng cám ơn bác, thế thì tốt quá rồi. e rất cần BA, bác gởi cho e nhé. nói chung thì chỗ e thiếu thốn nhiều thứ lắm, vì ko mua được. nhưng bác cứ gửi cho e những thứ như bác nói ở trên là e đã mừng và cám ơn bác nhiều lắm rồi. có gì bác liên lạc với e, số máy ở trên đó bác. hoặc bác cho e số máy e gọi cho bác.
Comment
-
Nguyên văn bởi quocviet121 Xem bài viếtbác ạ em khuyên bác nên tìm 1 cái nguồn nào đó ổn định áp bằng nhau ạ nguồn cho ic này càng sạch càng tốt lệch nhau thì cũng hk nên
mạch trên đúng rồi chân 3,5 nối xuống mass lun khỏi qua trở chi cho ......tốn 2 con trở
mạch này em làm rồi pre cho tda7294 cần 2 con tụ 2 con trở thôivâng, vậy chắc là cũng khoảng 2kg đổ lại thôi bác nhỉ. ko biết cước 1kg là bao nhiêu. khi nào bác gửi thì báo cho e biết với nhé. thansk bác.Nguyên văn bởi Quocthaibmt Xem bài viếtcứ yên tâm , mình sẽ tuyển cho một cái thật ngon rồi quấn đa cấp ra 12vx2, 15vx2, 24vx2 và 28vx2 +5v/23v để bác tiện dụng, vài con 4440,vài con TDA công suất , vài con IC VU LED nữa, và nhiều món linh tinh nữa, chỗ mình thì không thiếu nhưng gửi bưu điện hơi cao nên cũng bị hạn chế đó , nhưng của ít lòng nhiều mong bác vui vẻ
Comment
-
chắc cũng khoảng 3-4 ngày nữa đó , vì mình cũng bận lắm , tranh thủ nhặt nhạnh gom vào mới có vì nó phải đi tìm trong kho ,tháo ra mới đủ , nó chỉ năng cái biến thế và cặp loa, còn mấy thứ linh kiện thì nhẹ không thôi . mình thấy anh em vùng sâu thiệt thòi quá chừng , muốn làm cũng không có để làm , trong khi thành phố thì ê hề , đổ đống chẳng có mấy người quý các linh kiện chất lượng như vậy .Nguyên văn bởi toanhoang29 Xem bài viếtvâng, vậy chắc là cũng khoảng 2kg đổ lại thôi bác nhỉ. ko biết cước 1kg là bao nhiêu. khi nào bác gửi thì báo cho e biết với nhé. thansk bác.
Comment
-
bác ở tinh nào? quả thật ở chỗ e đồ sửa điện tử rất hiếm thợ họ cũng phải gửi lấy ở Hà Nội lên nên họ lấy giá cắt cổ. đồ điện tử như TV, amp, đầu DVD cứ mang ra thợ thì phải chuẩn bị 200-300k là ít nhất. họ nói chỉ tháo ra hàn một sợi dây bị đứt thì cũng phải nộp 100k. nếu là gà thì còn bị nhiều hơn. cả huyện chỉ có 3 ông thợ sửa.nếu ko có 200k thì ko đủ để tháo 1 chiếc TV bất kể là nó bị bệnh gi? e cũng tính đi học sửa để về tranh thủ giờ nghỉ sửa cho dân bản để kiếm thêm chút cháo nhưng mà ko có thời gian. e được nghỉ hè có 2 tháng. chắc là ko thể đủ thời gian để học.Nguyên văn bởi Quocthaibmt Xem bài viếtchắc cũng khoảng 3-4 ngày nữa đó , vì mình cũng bận lắm , tranh thủ nhặt nhạnh gom vào mới có vì nó phải đi tìm trong kho ,tháo ra mới đủ , nó chỉ năng cái biến thế và cặp loa, còn mấy thứ linh kiện thì nhẹ không thôi . mình thấy anh em vùng sâu thiệt thòi quá chừng , muốn làm cũng không có để làm , trong khi thành phố thì ê hề , đổ đống chẳng có mấy người quý các linh kiện chất lượng như vậy .
Comment
-
mình ở đaklak, làm nghề này thì chính là đam mê , chứ kiếm ăn thì cũng chua lắm nếu như làm đàng hoàng, còn lươn lẹo thì lại khác rồi . mình thì ở ven thành phố nên công việc cũng được , làm không bao giờ hết việc, vì làm nhiều thứ quá , lại có một mình nên trễ việc luôn ,nói như vậy bác ở vùng sâu thật khó , đã khó lại bị chèn ép thì càng gay nữa, nhưng mà thợ trên đó chặt chém kinh quá nhỉ, bác cố mà luyện tay nghề để mà kiếm cháo gà được đó !!!, 2 tháng thì học chưa được gì đâu, điều kiện như vậy chỉ có luyện tập và phải có điều kiện mới mau tiến bộ được,nhưng ở vùng sâu thì kiếm linh kiện cũng vất vả lắm , chưa nói đến trình độ yếu thì dễ bỏ cuộc lắm, ngay chỗ mình thợ cách 15-20km mà làm lếu láo cũng thất nghiệp dài dài , không nâng cao tay nghề và uy tín thì khách bỏ đi ngay ,tay nghề thì có thể kiếm được chứ uy tín thì rất khó , đôi khi mình không làm chủ bản thân mà chỉ nghĩ đến món lời trước mắt là mất ngạy, giờ mình đang kiếm và gỡ ít linh kiện thông thường để dồn vào kha khá gửi cho bác, mong là giúp cho bác có cái để nghịch cho vui thôi .Nguyên văn bởi toanhoang29 Xem bài viếtbác ở tinh nào? quả thật ở chỗ e đồ sửa điện tử rất hiếm thợ họ cũng phải gửi lấy ở Hà Nội lên nên họ lấy giá cắt cổ. đồ điện tử như TV, amp, đầu DVD cứ mang ra thợ thì phải chuẩn bị 200-300k là ít nhất. họ nói chỉ tháo ra hàn một sợi dây bị đứt thì cũng phải nộp 100k. nếu là gà thì còn bị nhiều hơn. cả huyện chỉ có 3 ông thợ sửa.nếu ko có 200k thì ko đủ để tháo 1 chiếc TV bất kể là nó bị bệnh gi? e cũng tính đi học sửa để về tranh thủ giờ nghỉ sửa cho dân bản để kiếm thêm chút cháo nhưng mà ko có thời gian. e được nghỉ hè có 2 tháng. chắc là ko thể đủ thời gian để học.
Comment
-
trong diễn đàn đã có rồi bạn chịu khó search điNguyên văn bởi thedeath0212 Xem bài viếtBác nào có mạch in của mach lọc trầm của TL072 ko vất em với!.......SPKTNĐ////tandatvip@gmail.com...........
Comment
-
Có nhưng tỉ lệ nó to quá bác ạ, có bác nào có file pdf mạch in đúng tỉ lệ 100% không vất em vớiNguyên văn bởi tandat_dt21 Xem bài viếttrong diễn đàn đã có rồi bạn chịu khó search đi
Comment
-
Mình lục kho ra 2 em Pre cỏ lắp gần hai chục năm nay, dùng 4558 của Mỹ và của khựa, cũng EQ như người nhớn. Ghép với loa JBL Arena cùi bắp (tha ở bên San Francisco về) tiếng kém hàng Hi-end tý ty do trung âm hơi thiên sáng. Bass không boom boom ù lỳ mà cực gọn sâu hết tầm của loa. Ai bảo là hàng bình dân không ngon nào.
Âm thanh ăn đứt bộ dàn nhiều chục triệu của hàng xóm chỉ được to mồmBy three methods we may learn wisdom:
First, by reflection, which is noblest;
Second, by imitation, which is easiest;
and third by experience, which is the bitterest
Comment
Bài viết mới nhất
Collapse
-
bởi bqvietMạch cồng kềnh nhưng khá bài bản. Nếu tự làm để học thì cũng đáng để bắt tay nghịch chơi. Nếu chỉ cần sản phẩm thì các sàn thương mại điện tử có sẵn UPS DC này ra 5V hoặc 12V rất sẵn, chạy pin, giá cũng không đắt.
-
Channel: Điện tử sáng tạo
hôm nay, 18:28 -
-
bởi mylinhattTrong vận hành thực tế, nhiều xưởng gia công gặp tình trạng máy phay CNC bắt đầu sai kích thước, bề mặt rung nhẹ hoặc phát sinh lỗi thay dao dù chương trình và dao cắt không thay đổi. Phần lớn các vấn đề này không xuất phát từ lập trình mà đến từ việc bảo dưỡng máy chưa được thực hiện đúng và đủ....
-
Channel: Máy công cụ
Hôm qua, 11:27 -
-
bởi ittcHì, em tính đi mua 1 cái máy Khoan và máy Mài (cắt), em đã chính thức gạt thằng BOSCH sang 1 bên vì giá cao hơn Dewalt và Makita, hơn nữa xem Cataloge của nó thì hàng ít model mẫu mã hơn.
Giá Dewalt và Makita thấy ngang ngửa nhau, thôi thì nhu...-
Channel: Điện tử gia dụng
Hôm qua, 07:20 -
-
bởi DaoVanTrongChào Anh Em. Nay em có tạo 1 sơ đồ mạch UPS sau, xin Ae cho ý kiến.
Và nếu biết sản phẩm này nếu có sẵn thì em xin link để mua (nếu giá phù hợp) thì em đỡ phải làm ạ, vì em tìm nhưng không thấy:
╔═══════════════════[ĐIỆN_LƯỚI_220V]════════════════╗...-
Channel: Điện tử sáng tạo
21-12-2025, 23:32 -
-
Trả lời cho Nên mua máy phay CNC cũ, máy mới phổ thông hay máy chất lượng cao? Góc nhìn từ bài toán sản xuất thực tếbởi nguyendinhvanNgày trước, khi KT đang tăng trưởng, một cái máy tự động cũ tầm trung, thì khoảng 5 năm là hoàn vốn. Nhưng hiện tại, mọi việc đều chậm trễ, cạnh tranh, nên theo các xếp tính thì phải hơn 10 năm làm việc ngon lành thì mới hoàn vốn....
-
Channel: Máy công cụ
20-12-2025, 20:23 -
-
Trả lời cho cách làm led Hao Quang.có pro nào biết k nhỉ ???bởi StatusHello! I'm from Kazakhstan. Can anyone share the HEX file with me? The download link in post 50 doesn't work.
-
Channel: Vi điều khiển họ 8051
18-12-2025, 00:05 -
-
bởi mylinhattChào anh em cơ khí,
Trong quá trình tư vấn đầu tư thiết bị cho xưởng, mình gặp rất nhiều câu hỏi kiểu: “Nên mua máy phay CNC cũ để tiết kiệm, chọn máy mới phổ thông cho yên tâm, hay cố gắng lên máy chất lượng cao để làm hàng khó?”. Thực tế, đây không phải câu hỏi chỉ về...-
Channel: Máy công cụ
17-12-2025, 13:38 -
-
Trả lời cho Vấn đề về tốc độ quaybởi nguyendinhvanSử dụng động cơ servor, hoặc lắp thêm một cái encoder vào động cơ bước. Encoder sẽ kiểm soát động cơ có quay hoặc đứng im.
-
Channel: Điện tử truyền hình
14-12-2025, 19:50 -

Comment