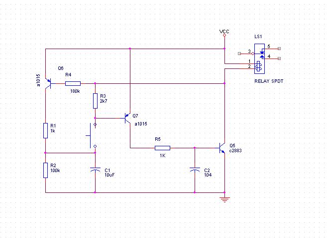
Mình cần 1 mạch on/ off sử dụng 1 nút ấn : Cấp nguồn, ấn nút thì sẽ đóng Relay tới khi ngừng cấp điện, ấn thêm lần nữa không về trạng thái off nhé 

Mong nhận được trợ giúp từ mọi người.
Mạch dùng nguồn DC 12V nhé


Mong nhận được trợ giúp từ mọi người.
Mạch dùng nguồn DC 12V nhé



Comment