Thông báo

Collapse
No announcement yet.

cho em hỏi :relay 12vdc chút xíu

Collapse
X
 
  • Lọc
  • Giờ
  • Show
Clear All
new posts

  • cho em hỏi :relay 12vdc chút xíu

    cho em hỏi dòng kích tối thiểu cho relay 12vdc đóng là bao nhiêu zậy? em tra rùi mà sao ko thấy?

  • #2
    Nguyên văn bởi tkbang Xem bài viết
    cho em hỏi dòng kích tối thiểu cho relay 12vdc đóng là bao nhiêu zậy? em tra rùi mà sao ko thấy?
    cái này nó phụ thuộc vào công suất của role chứ vì với dòng điện qua tiếp điểm càng lớn thì diện tích tiếp điểm cũng phải lớn > khối lượng tăng > lực hút tăng > dòng điện qua cuộn dây cũng phải tăng . có loại role cuộn dây có đường kính cỡ 0.5 mm ...

    Comment


    • #3
      nói chung với role 12Vdc thì dòng hút cỡ 100mA-200mA.Có thể nhỏ hơn 1 chút.


      Add: 97 Quán Nam - Lê Chân - Hải Phòng.
      Tel: 031 518648 Phone: 0904 283 505

      Comment


      • #4
        lấy đồng hồ đo điện trở của cuộn dây -----> ta có được R , có U = 12V(nếu dùng nguồn 12V) vậy ----> I = ?

        Comment


        • #5
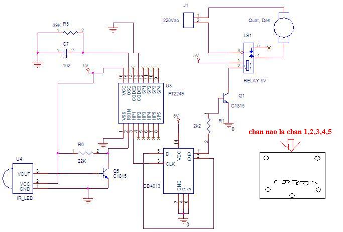
          Các huynh cho hỏi chân nào là chân 1,2,3,4,5. Chân nào để nhận tín hiệu điều khiển khi dùng pt2249
          Attached Files
          Cuộc đời như bánh omi, không biết rồi sẽ về đâu?

          Comment


          • #6
            Các huynh cho hỏi chân nào là chân 1,2,3,4,5. Chân nào để nhận tín hiệu điều khiển khi dùng pt2249
            chân 1,2 là 2 chân ơ 2 đầu cuộn dây, còn chân 3,4,5 thì hình như phụ thuộc vào tưng loai relay
            cái mạch này chân nối nguồn và chân chân đèn( quat là chân thường mỡ. lấy đồng hồ vom mà đo, hay coi sơ đồ chân trên relay( nếu có)

            Comment


            • #7
              Nguyên văn bởi tkbang Xem bài viết
              cho em hỏi dòng kích tối thiểu cho relay 12vdc đóng là bao nhiêu zậy? em tra rùi mà sao ko thấy?
              Đây là relay tên trong datasheet la HRS4E, với hình dạng và các thông số như sau :





              Nếu muốn biết rõ hơn thì bạn tra datasheet về xem cho kỹ hơn nha bạn.

              Chúc vui !
              Attached Files

              ------------------------------------------------

              Comment


              • #8
                Nguyên văn bởi tnt288 Xem bài viết
                Các huynh cho hỏi chân nào là chân 1,2,3,4,5. Chân nào để nhận tín hiệu điều khiển khi dùng pt2249
                Đây là sơ đồ chân của relay loại 5 chân :



                Để mình nói sơ nét về con relay:
                Nó có 2 chân để mắc với nguồn đó là hai chân có cuộn dây nối qua, theo mình biết thì mắc âm dương như thế nào cũng được, Relay vẫn hoạt động như thường. chỉ cần trong điện áp cho phép, và nên có Tụ, hoặc Diode bảo vệ là OK lắm rùi.
                3 chân còn lại như sau : tiếp điểm thường đóng (NC) là nó luôn đóng khi không có nguồn ,khi có nguồn thì nó hở. Và tiếp điểm thường mở (NO) nó luôn hở,khi có nguồn thì nó mới đóng .

                Vì thế để kiểm tra relay có tốt hay không thì bạn làm như sau:
                Để VOM ở thang đo Ohm(x10), đó từ chân số 3 đến chân 5 xem kim len hay không(nếu lên thì 2 chân đó là tiếp điểm thường đóng (NC).
                Cấp nguồn cho relay và đo chân 3 và 4, xem tiếp điểm thường mở (NC) có hoạt đọng tốt hay không ? Kim nhảy về 0 là OK rùi.

                Have a good day !!!
                Attached Files

                ------------------------------------------------

                Comment


                • #9
                  Nguyên văn bởi tnt288 Xem bài viết
                  Các huynh cho hỏi chân nào là chân 1,2,3,4,5. Chân nào để nhận tín hiệu điều khiển khi dùng pt2249
                  bạn mua một con rơle 5 chân trong đó: chân 1, 2 là chân bạn cấp nguồn cho rơle, chân 4 là chân thường mở, chân 5 chân thường đóng, chân 3 là chân còn lại bạn nối như trong hình, khi nối thì bạn làm như sau, bạn lật ngược con rơle 5 chân lênh thì nó cái sơ đồ chân, bạn nhìn hàng có 3 chân hai chân hai bân thì bạn nối vào chân 1, 2 để cấp nguồn cho rơle, chân ở giữa bạn nối với dây số 3 trong sơ đố, chân số 5 thì bạn nối với chân mà có cái mũi tên dính vào nó chân còn lại thì bạn nối vào chân số 4 (cái xhân này khi bạn ngửa con role lại thỉ nó có cài dấu chấm tròn, hoạc vuông) khi bạn lật ngược rơl3 lại thỉ nó có cái sơ đồ chân như vầy.

                  Comment


                  • #10
                    bạn caovanhuong ơi. dựa vào sơ đồ mình post lên, bạn có thể giải thích giúp mình cơ chế hoạt động được không? Vì theo mình, khi nhận tín hiệu từ điều khiển thì cd4013 làm việc kích cho relay đóng, nhưng khi mình thả tay khỏi điều khiển thì relay lại mở, vậy thì làm sao thiết bị (quạt, đèn) chạy được............
                    Attached Files
                    Cuộc đời như bánh omi, không biết rồi sẽ về đâu?

                    Comment


                    • #11
                      Nguyên văn bởi tnt288 Xem bài viết
                      bạn caovanhuong ơi. dựa vào sơ đồ mình post lên, bạn có thể giải thích giúp mình cơ chế hoạt động được không? Vì theo mình, khi nhận tín hiệu từ điều khiển thì cd4013 làm việc kích cho relay đóng, nhưng khi mình thả tay khỏi điều khiển thì relay lại mở, vậy thì làm sao thiết bị (quạt, đèn) chạy được............
                      Sơ đồ mà bạn post là có sử dụng 4013 làm Flip- Flop ( bấm 1 lần bật , bấm lần nữa tắt ) ...
                      Nhưng mà bạn xem lại nhé , ở chân CLK bạn nối 1 tụ 104 song song với 10k xuống GND để tạo sườn và mức logic cho Flip- Flop thì nó mới 1 lần bấm thì bật , lần bấm thứ 2 mới tắt được
                      Tôi thích màu đen nên tôi đã chọn CAMRY 3.5Q

                      Comment


                      • #12
                        Nguyên văn bởi tnt288 Xem bài viết
                        bạn caovanhuong ơi. dựa vào sơ đồ mình post lên, bạn có thể giải thích giúp mình cơ chế hoạt động được không? Vì theo mình, khi nhận tín hiệu từ điều khiển thì cd4013 làm việc kích cho relay đóng, nhưng khi mình thả tay khỏi điều khiển thì relay lại mở, vậy thì làm sao thiết bị (quạt, đèn) chạy được............
                        Sơ đồ của bạn nối nhầm chân Q với chân D của cd4013 rồi, phải nối Q/ (Q đảo) với D chứ
                        "Imagination is better than knowledge. Knowledge is limited. Imagination encircles the world" - Albert Einstein

                        Comment


                        • #13
                          Nguyên văn bởi hanguyen Xem bài viết
                          Sơ đồ của bạn nối nhầm chân Q với chân D của cd4013 rồi, phải nối Q/ (Q đảo) với D chứ
                          BẠn có thể vẽ lại mạch giúp mình được không, mạch này mình tìm trên diễn đàn này đấy, mình cũng chưa hiểu vấn đề này lắm, đang mò cho biết thui.hihi.
                          Cảm ơn trước ha
                          Cuộc đời như bánh omi, không biết rồi sẽ về đâu?

                          Comment


                          • #14
                            Nguyên văn bởi hanguyen Xem bài viết
                            Sơ đồ của bạn nối nhầm chân Q với chân D của cd4013 rồi, phải nối Q/ (Q đảo) với D chứ
                            Xin lỗi bạn ! Mạch thu hồng ngoại đó là mình vẽ, và chắc chắn với bạn 1 điều là mạch mình vẽ đúng, không sai. Bạn đã xem datasheet của con D Flip_flop này chưa. Chân số 1 của nó là Q, chân 2 là /Q, còn chân số 5 là chân D. Mong bạn xem lai datasheet của nó.
                            Thân !!!

                            ------------------------------------------------

                            Comment


                            • #15
                              Nguyên văn bởi alone76816 Xem bài viết
                              Xin lỗi bạn ! Mạch thu hồng ngoại đó là mình vẽ, và chắc chắn với bạn 1 điều là mạch mình vẽ đúng, không sai. Bạn đã xem datasheet của con D Flip_flop này chưa. Chân số 1 của nó là Q, chân 2 là /Q, còn chân số 5 là chân D. Mong bạn xem lai datasheet của nó.
                              Thân !!!
                              Híc, mắc thử trên bord test mà không chay được, không biết sao nữa
                              Bạn ơi, mình có thể thay con cd4013 bằng con khác được không, mình hỏi mà không mua được con cd4013.
                              Cuộc đời như bánh omi, không biết rồi sẽ về đâu?

                              Comment

                              Về tác giả

                              Collapse

                              tkbang Tìm hiểu thêm về tkbang

                              Bài viết mới nhất

                              Collapse

                              Đang tải...
                              X