Có bác nào sử dụng mạch nạp STK500 của Thiên Minh chưa? Nó quảng cáo dữ quá nhưng nạp cho HV-Parallel không nạp được.
Thông báo
Collapse
No announcement yet.
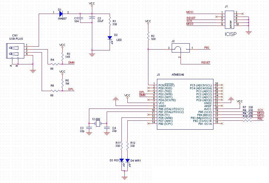
Tự làm mạch nạp AVR-ISP giao tiếp USB
Collapse
This is a sticky topic.
X
X
-
mạch AVR910 nạp cho atmega128 được đó bạn!Nguyên văn bởi noname88cho mình hỏi những mạch trên nạp cho AVR ATmega128 được ko?
0945061338(vocam.h@gmail.com,lehanhdtk3@gmail.com)
||
PROGRAMING(C,ASM),HARDWARE,LMD,RTC,GPRS,GPS....ALL OF VDK
Comment
-
các bác cho em hỏi về cái mạch avr910 với!em nạp toàn bị lỗi thui.thế này các bác nhá:lần đầu em cắm chíp vào thì vẫn ok,nhưng sau khi nạp được lần 1 từ lần thứ 2 cắm vào toàn bị báo "can't enter programming mode! " trong khi dã làm theo đúng hương dẫn của PNlab rùi!nản quá,các bác giúp em với nha,thanks!
Comment
-
Bạn cắm mạch nạp vào máy tính, máy tính vẫn nhận bình thường chứ?Mình gặp lỗi này thì thường xử lý ở 2 chỗ:thứ nhất là rút mạch nạp ra rồi cắm trở lại, enter là nạp ok.Nguyên văn bởi TINYPRO Xem bài viếtcác bác cho em hỏi về cái mạch avr910 với!em nạp toàn bị lỗi thui.thế này các bác nhá:lần đầu em cắm chíp vào thì vẫn ok,nhưng sau khi nạp được lần 1 từ lần thứ 2 cắm vào toàn bị báo "can't enter programming mode! " trong khi dã làm theo đúng hương dẫn của PNlab rùi!nản quá,các bác giúp em với nha,thanks!
thứ 2 là kiểm tra thạch anh.
Ngoài ra bạn kiểm tra kĩ các đường tín hiệu MOSI,MISO,SCK từ mạch nạp đến chip đích.Nếu dùng nguồn ngoài thì ngắt nguồn USB ra và ngược lại.
Bạn dùng phần mềm nạp AVpro sẽ cho tốc độ nạp cao hơn.
Tìm được lỗi mới thì post lên cho anh em cùng khắc phục nhé
Chúc bạn thành công!
0945061338(vocam.h@gmail.com,lehanhdtk3@gmail.com)
||
PROGRAMING(C,ASM),HARDWARE,LMD,RTC,GPRS,GPS....ALL OF VDK
Comment
-
Có bác nào chỉ giáo giùm ý nghĩa mấy cái J-P ( jumb power); J-SCK : hok biết, J - SP : hok biết; J - ISP : jumb kết nối với chip nạp? Mấy cái jumb này mình kết nối luôn có được không? Nếu không thì vì sao phải dùng jumb? Em là người mới nên noob! Mong các bác chỉ giùm! Thank for read
Comment
-
-
Mình đang cần một mạch nạp AVR Jtag hoặc ISP, avr910.... Nhưng cần gấp, mà đi đặt mạch làm, fix thì khá mất thời gian. Mình có hỏi 1 số chỗ bán nhưng đều nói không còn, Ai có bộ nạp đã chạy ổn mà không còn dùng nữa cho mình mua lại được không.
Thx 2 all.
Email mình là tungmangdth3@gmail.com
Tel : 0982851228
Comment
-
Avr-isp-mkii
mình là lính tập sự, mới tìm hiểu về em AVR nên nhờ các tiền bối chỉ giáo. Vốn là em có một mạch nạp AVR_ISP_MKII người khác cho xong rồi dong luôn, không để lại bí kiếp ji hết nên em cũng đành bó tay. Em cũng đã lên nhiều diễn đàn tìm hiểu về nó rồi nhưng chưa tìm đúng bí kíp.
Cái khó của em là thế này:
em cũng download avrlabtool trên mạng về cài đặt trên máy bàn thì không có ji rắc rối cả, nạp bình thường. nhưng khi dùng cái này cài đặt vào laptop thì khi cám mạch nạp vào thì máy vẫn nhận được phần cứng avrisp mkii. rồi nó đòi cài driver, em cung thao tác như bình thường nhưng máy báo không cài đặt được do.......???????? em cung k biết nua. Mong các tiền bối ra tay hiệp nghĩa cho em cái để thỏa lòng mong đợi của em bấy lâu nay. Thanks các bác trước!!!!!!!!!!
Comment
-
Set fuse bit sao anh, em thấy mấy đứa làm bằng con dip, lúc nạp firmware thì chỉ cần set cái thạch anh là High frequency (dùng chuơng trình nạp AVR prog), thế là xong!Nguyên văn bởi hoangdai Xem bài viếtNhó fuse bit cho chuẩn nhé. Chân cẳng nên coi lại kẻo lại nhầm nhọt vì giữa loại dán và loại cắm thì có bố trí khác nhau lắm đó.
Chân cẳng thì không sao, em coi kỹ lắm rồi.
p/s: cái con DÁN nó có đến mấy chân Vcc, gnd, mình chỉ cần nối 1 cặp là đủ phải không ạ!Last edited by chanhvan08; 22-09-2011, 23:17.
Comment
Bài viết mới nhất
Collapse
-
bởi mylinhattChào anh em cơ khí,
Trong quá trình tư vấn đầu tư thiết bị cho xưởng, mình gặp rất nhiều câu hỏi kiểu: “Nên mua máy phay CNC cũ để tiết kiệm, chọn máy mới phổ thông cho yên tâm, hay cố gắng lên máy chất lượng cao để làm hàng khó?”. Thực tế, đây không phải câu hỏi chỉ về...-
Channel: Máy công cụ
hôm nay, 13:38 -
-
bởi torasungChào anh em,
Mình đang tìm hiểu và cấu hình một con biến tần Delta model VFD037E43A dùng cho động cơ công suất nhỏ, ứng dụng băng tải và quạt. Trước đây mình chủ yếu làm với vài dòng khác của Delta nhưng chưa dùng nhiều model này, nên muốn...-
Channel: Điện tử công nghiệp
Hôm qua, 09:13 -
-
Trả lời cho Vấn đề về tốc độ quaybởi nguyendinhvanSử dụng động cơ servor, hoặc lắp thêm một cái encoder vào động cơ bước. Encoder sẽ kiểm soát động cơ có quay hoặc đứng im.
-
Channel: Điện tử truyền hình
14-12-2025, 19:50 -
-
bởi Andrea14Chào mọi người,
Tôi muốn mô phỏng sự thay đổi các mùa bằng cách từ từ nghiêng một quả địa cầu 16 inch bằng một động cơ bước nhỏ. Một động cơ bước khác sẽ quay quả địa cầu theo thời gian thực. Hệ thống truyền động...-
Channel: Điện tử truyền hình
12-12-2025, 12:42 -
Mình cũng gặp lỗi như bạn đó rút ra cắm lại là ok thôi.Ah mọi người cho mình hỏi là tại sao thạch anh lại dễ chết như vậy những mạch nạp được 1 lần rồi sau đó k nạp được nữa đều do thach anh có vấn đề hết thay thạch anh khác là ok thôi!!

Comment