Chỉ mấy ngày đầu tiên cúp điện mà cả không gian chừng như thấm mệt. Công việc đình đốn mà người thì uể oải.
Trong bài ở một luồng khác, Lan Hương có viết thế này :
Cái "từ từ nói sau" đó, bây giờ Lan Hương nói đây. Đó là mạch điện của biến đổi 12VDC từ accu lên 220VAC với dạng sin gần như hoàn hảo, sử dụng cho tải cảm lên đến 750W vô tư.
Số là mấy cái đổi điện đó mua về, chạy đèn hay máy tính còn được, mở quạt cũng chạy nhưng nghe có tiếng gầm gừ như ... mèo con và nóng. Đem Oscillo Scope ra xem dạng sóng thì thấy nó không phải hình sin mà là hình chữ nhật có hai góc trên ... cong cong. Nghĩa là nó nhái sin thôi, nên hiệu suất trên tải cảm bé. Ráng dùng "bướng" và tiếng đồng hồ thì nó ... đình công, "lên" đèn đỏ và ... im re.
Lan Hương nghĩ rằng người Việt mình thông minh hạng nhất, cự kỳ thông minh khi gặp phải tình thế bế tắc và "dầu sôi lửa bỏng", tại sao không thể làm ra cái gì đó hơn người ta. Thế là "dũng cảm" bắt tay vào thiết kế một converter theo nguyên lý hoàn toàn khác với những "bạn bè" của nó trên thị trường.
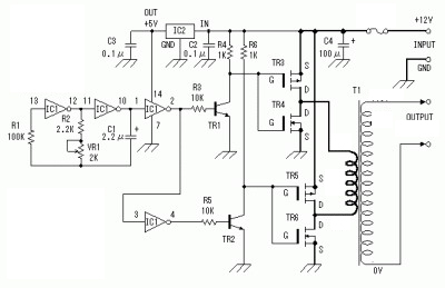
Mạch nguyên tắc của converter Lan Hương gồm :
1/. Mảng DC-DC tạo ra các cấp điện áp tăng dần cho đến điện áp đỉnh 310V của dòng điện xoay chiều hình sin. ("người ta" chỉ có mỗi một cấp điện áp).
2/. Mảng driver tạo ra các xung lái --> sẽ cấp cho các transistor công suất chạy với các cấp điện áp dương tăng dần lên điện áp đỉnh rồi xuống dần, chuyển sang các xung dành cho bán kỳ âm, tuần tự các cấp điện áp âm càng lúc càng lớn đến đỉnh -310V rồi tăng dần về không (0) --> hoàn tất một chu kỳ. Liên tiếp các chuỗi hoạt động như trên để tạo dạng sin động 50Hz xoay chiều.
3/. Mảng công suất chạy theo điều tiết của mảng mạch lái. Với mạch cầu, nó tạo ra một chuỗi các xung điện áp tái tạo bao hình sin - động (sinnopse).
Điều tạo nên sự khác biệt của Converter Lan Hương là không biến đổi trực tiếp điện áp DC cao có được sau biến đổi DC-DC ra điện 50HZ - 220V xoay chiều, mà tạo ra các cấp điện áp tương ứng với điện áp sin - động trong thời gian thực.
Dưới đây là hình mô tả nguyên lý hoạt động của Converter Lan Hương.
Hình trên cho thấy khi chạy với các mức điện áp mô tả tích phân điểm trong thời gian t của điện áp 50Hz hình sin. Trong hình là mạch đơn giản phân chia thành 3 cặp mức điện áp +/- và khi chạy với các mức điện áp này thì có hình khối. Tần số xung nhịp là 500 Hz.
Hình dưới là dạng sin - động của điện áp VAC 50 Hz ra tải sau lọc LC.
(còn tiếp).
Lan Hương
Trong bài ở một luồng khác, Lan Hương có viết thế này :
... thế là em đi mua 2 cái bình ắc quy cỡ trung (30AH) đem về, rồi mua biến điện 12VDC --> 220VAC của Souer 1000W , dùng được vài giờ (chưa đến 100W) thì nó bỗng dưng ... tịt. Bảo hành thì khoảng một tuần mới có, rồi y hẹn hôm sau lại ... lên đường.
Chán quá lại mua cái hiệu TBE (cũng 1000W), dùng cũng đúng một hôm không hơn. Lần này thì em bắt ông xã tháo ra, thấy một dúm đồ phát mệt. Công suất tính toán không đến 250W mà đề bên ngoài 1000.
Em bắt đền ông xã phải thiết kế cho em một cái đổi - điện - không - thể - hư với sự giúp sức của anh Phong và anh stone từ Sài Gòn gởi linh kiện ra. Cái đó để em từ từ nói sau.
................
Máy sạc bình tự động Lan Hương : http://dientuvietnam.net/forums/show...?t=4266&page=7
Chán quá lại mua cái hiệu TBE (cũng 1000W), dùng cũng đúng một hôm không hơn. Lần này thì em bắt ông xã tháo ra, thấy một dúm đồ phát mệt. Công suất tính toán không đến 250W mà đề bên ngoài 1000.
Em bắt đền ông xã phải thiết kế cho em một cái đổi - điện - không - thể - hư với sự giúp sức của anh Phong và anh stone từ Sài Gòn gởi linh kiện ra. Cái đó để em từ từ nói sau.
................
Máy sạc bình tự động Lan Hương : http://dientuvietnam.net/forums/show...?t=4266&page=7
Số là mấy cái đổi điện đó mua về, chạy đèn hay máy tính còn được, mở quạt cũng chạy nhưng nghe có tiếng gầm gừ như ... mèo con và nóng. Đem Oscillo Scope ra xem dạng sóng thì thấy nó không phải hình sin mà là hình chữ nhật có hai góc trên ... cong cong. Nghĩa là nó nhái sin thôi, nên hiệu suất trên tải cảm bé. Ráng dùng "bướng" và tiếng đồng hồ thì nó ... đình công, "lên" đèn đỏ và ... im re.
Lan Hương nghĩ rằng người Việt mình thông minh hạng nhất, cự kỳ thông minh khi gặp phải tình thế bế tắc và "dầu sôi lửa bỏng", tại sao không thể làm ra cái gì đó hơn người ta. Thế là "dũng cảm" bắt tay vào thiết kế một converter theo nguyên lý hoàn toàn khác với những "bạn bè" của nó trên thị trường.
Mạch nguyên tắc của converter Lan Hương gồm :
1/. Mảng DC-DC tạo ra các cấp điện áp tăng dần cho đến điện áp đỉnh 310V của dòng điện xoay chiều hình sin. ("người ta" chỉ có mỗi một cấp điện áp).
2/. Mảng driver tạo ra các xung lái --> sẽ cấp cho các transistor công suất chạy với các cấp điện áp dương tăng dần lên điện áp đỉnh rồi xuống dần, chuyển sang các xung dành cho bán kỳ âm, tuần tự các cấp điện áp âm càng lúc càng lớn đến đỉnh -310V rồi tăng dần về không (0) --> hoàn tất một chu kỳ. Liên tiếp các chuỗi hoạt động như trên để tạo dạng sin động 50Hz xoay chiều.
3/. Mảng công suất chạy theo điều tiết của mảng mạch lái. Với mạch cầu, nó tạo ra một chuỗi các xung điện áp tái tạo bao hình sin - động (sinnopse).
Điều tạo nên sự khác biệt của Converter Lan Hương là không biến đổi trực tiếp điện áp DC cao có được sau biến đổi DC-DC ra điện 50HZ - 220V xoay chiều, mà tạo ra các cấp điện áp tương ứng với điện áp sin - động trong thời gian thực.
Dưới đây là hình mô tả nguyên lý hoạt động của Converter Lan Hương.
Hình trên cho thấy khi chạy với các mức điện áp mô tả tích phân điểm trong thời gian t của điện áp 50Hz hình sin. Trong hình là mạch đơn giản phân chia thành 3 cặp mức điện áp +/- và khi chạy với các mức điện áp này thì có hình khối. Tần số xung nhịp là 500 Hz.
Hình dưới là dạng sin - động của điện áp VAC 50 Hz ra tải sau lọc LC.
(còn tiếp).
Lan Hương





Comment