Thông báo
Collapse
No announcement yet.
Dùng mạch boost một BJT/Mosfet nâng áp 12V lên 300V
Collapse
X
-
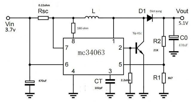
Mạch boost , IC 34063 như này mà bạn, mình dùng lõi xuyến bột từ:Nguyên văn bởi trthnguyen Xem bài viếtỦa nếu bỏ D1 và C1 đi thì nó chính là nguyên lý của các kích điện đang bán trên thị trường mà, đâu cần tải ở phía sơ cấp đâu. Tuy nhiên đây mới chỉ là 1 vế nên nó là dạng flyback nên lõi cần mài trụ giữa và diode chỉnh lưu đầu ra cũng phải có chiều hợp lý.
Comment
-
Vâng thì nếu bác k nối tải vào Vout mà lại quấn thêm cuộn dây thứ 2 vào lõi của cuộn cảm thì nó thành mạch inverter, hoặc mạch buck-boost người ta đã thương mại hoá như bên dưới, tuy nhiên cặp trở hồi tiếp R1+R2 sẽ chuyển qua vị trí sau chỉnh lưu của cuộn thứ cấp, có thể là mạch của bác đang khác ở điểm này nên k ra áp như ýNguyên văn bởi dinhthuong80 Xem bài viết
Mạch boost , IC 34063 như này mà bạn, mình dùng lõi xuyến bột từ:
Comment
-
nó không thể như mạch kia được (inverter, playback). Mạch mình cũng chính là mạch buck-boost như hình quấn thêm một cuộn dây nữa vô lõi xuyến hòng tăng thêm áp. nhưng khi chưa có tải ở đầu ra của mạch thì bạn có thể chập hai đâu cuộn dây quấn thêm kia lại mà chả có gì xảy ra đáng kể!, lõi xuyến và 2 cuộn dây trong mạch này không như một biến áp thông thường đượcNguyên văn bởi trthnguyen Xem bài viết
Vâng thì nếu bác k nối tải vào Vout mà lại quấn thêm cuộn dây thứ 2 vào lõi của cuộn cảm thì nó thành mạch inverter, hoặc mạch buck-boost người ta đã thương mại hoá như bên dưới, tuy nhiên cặp trở hồi tiếp R1+R2 sẽ chuyển qua vị trí sau chỉnh lưu của cuộn thứ cấp, có thể là mạch của bác đang khác ở điểm này nên k ra áp như ý
Comment
-
Thì như e đã nói, do bác chưa chuyển cặp trở hồi tiếp R1+R2 qua vị trí sau chỉnh lưu của cuộn thứ cấp nên nó thế, chứ bác mà chuyển qua thì ngay khi bác chập 2 cực của Vout thứ cấp thì điện áp sẽ sụt về 0V, khối hồi tiếp sẽ đẩy duty cycle lên mức max (còn nếu chập 2 đầu cuộn dây thì chắc phải kéo dài hơn do tụ sau chỉnh lưu còn giữ áp thêm 1 thời gian)Nguyên văn bởi dinhthuong80 Xem bài viết
nó không thể như mạch kia được (inverter, playback). Mạch mình cũng chính là mạch buck-boost như hình quấn thêm một cuộn dây nữa vô lõi xuyến hòng tăng thêm áp. nhưng khi chưa có tải ở đầu ra của mạch thì bạn có thể chập hai đâu cuộn dây quấn thêm kia lại mà chả có gì xảy ra đáng kể!, lõi xuyến và 2 cuộn dây trong mạch này không như một biến áp thông thường được
- 1 like
Comment
-
Tụ C1 nạp đầy thì hết dao động, nên cuộn 2 không có điện. Phải gắn tải giả nho nhỏ cho C1 xả thì dao động mới duy trì. (Giống như bộ nguồn ATX phải gắn tải ở 5V thì 12V mới có điện)Nguyên văn bởi dinhthuong80 Xem bài viết
Thử mắc cuộn 2 nối tiếp cuộn 1, như biến áp tự ngẫu ấy.
Chắc do dây cuộn 2 nhỏ quá ??? Hoặc lõi có từ thông rò nhiều ???Nguyên văn bởi dinhthuong80 Xem bài viếtnó không thể như mạch kia được (inverter, playback). Mạch mình cũng chính là mạch buck-boost như hình quấn thêm một cuộn dây nữa vô lõi xuyến hòng tăng thêm áp. nhưng khi chưa có tải ở đầu ra của mạch thì bạn có thể chập hai đâu cuộn dây quấn thêm kia lại mà chả có gì xảy ra đáng kể!, lõi xuyến và 2 cuộn dây trong mạch này không như một biến áp thông thường đượcsau.ph
- 1 like
Comment
-
Uh, như này ok đấy! Có thể cứ nối tiếp luôn cuộn L2 vô đầu ra diode luôn rồi dời hồi tiếp ra cuối cuộn L2 cũng được ấy nhỉ!Nguyên văn bởi ti500 Xem bài viếtEm xin mạo muội đề xuất sửa lại mạch như thế này, ta có thể thay đổi điện áp bằng cách thay đổi tỷ số vòng L1:L2, em đang cầm rổ hứng đá đây ạ:
Comment
-
Bạn sẽ chẳng nhận được viên đá nào đâu, vì nó đã được thương mại hoá từ lâu rồiNguyên văn bởi ti500 Xem bài viếtEm xin mạo muội đề xuất sửa lại mạch như thế này, ta có thể thay đổi điện áp bằng cách thay đổi tỷ số vòng L1:L2, em đang cầm rổ hứng đá đây ạ:
Comment
-
À, thì ra hình của bạn là lõi xuyến 2 cuộn dây, đấu nối như sơ đồ bạn ti500, mình cứ tưởng chỉ 1 cuộn, quấn 2 sợi để chịu dòng cao.Nguyên văn bởi trthnguyen Xem bài viết
Bạn sẽ chẳng nhận được viên đá nào đâu, vì nó đã được thương mại hoá từ lâu rồi
Comment
-
Thì nó chính là nguyên lý cái module e nói ở #4 ấy, nó đã thương mại hoá từ lâu, e cũng đã từng dùng qua luôn rồiNguyên văn bởi dinhthuong80 Xem bài viết
Uh, như này ok đấy! Có thể cứ nối tiếp luôn cuộn L2 vô đầu ra diode luôn rồi dời hồi tiếp ra cuối cuộn L2 cũng được ấy nhỉ!
- 1 like
Comment
-
Đúng là các dạng mạch này thì xưa như trái dưa của cụ Mai An Tiêm rồi nên không phải bàn cãi nhiều. Vấn đề ở đây chỉ là giải pháp mình phải đưa ra trong tình thế bắt buộc cụ thể mà thôi.Nguyên văn bởi dinhthuong80 Xem bài viết
À, thì ra hình của bạn là lõi xuyến 2 cuộn dây, đấu nối như sơ đồ bạn ti500, mình cứ tưởng chỉ 1 cuộn, quấn 2 sợi để chịu dòng cao.
Mạch của bác trthnguyen là dạng Sepic cũng vẫn boost được lên áp cao như các mạch dùng 1 cuộn thông thường, tình huống của bác dinhthuong80 đưa ra là áp đưa ra phải cao hơn áp chịu đựng tối đa của khóa bán dẫn theo mạch có sẵn mà không thêm linh kiện nào khác. Điều này thì Sepic không thỏa mãn được.
Comment
-
Cháu có 1 cái mạch tăng áp nhỏ nhỏ để chạy router lúc mất điện, cháu dùng mạch Royer. Router ở nhiều phòng cách xa 5v, 12v, với poe 24V nên dùng nguồn trực tiếp từ pin rất loằng ngoằng, 1 nguồn cao áp là đủ, thi thoảng sạc ké điện thoại nữa.
Cháu đo được thế này
Vào 1.263A 12.21Vdc
Ra 0.075A 183Vdc
Hiệu suất ~89%
Dòng không tải 55mA ở 12.21Vdc ~0.7W
Nhưng có 1 cái khó chịu là điện áp ra nó trồi sụt, cháu muốn chuyển qua dùng mạch flyback để dễ có phần tiếp, tận dụng mạch boost như của chú dinhthuong rồi quấn thêm cuộn thứ cấp thì hiệu suất với dòng không tải có đạt được như kia không ạ
Comment
Bài viết mới nhất
Collapse
-
Trả lời cho Đấu tắt điện cho máy tính bảngbởi bqvietBqv cáo lỗi vì chưa đủ khả năng diễn giải để người đọc hiểu. Người làm kỹ thuật sâu đôi khi như thế đó. Về việc nạp pin không vào dù cell mới, khả năng cái mạch quản lý đó đã hỏng - cũng chính là nguyên nhân đám cell cũ hỏng từ đầu.
-
Channel: Thiết bị điện tử cá nhân
Hôm qua, 17:17 -
-
Trả lời cho Xin hỏi về mạch thu FM/AM trong catsettebởi nguyendinhvanTheo tôi, nó chỉ là cái Tuy- ê - nơ, hoặc là khối Trung Văn Tần, nó một phần trong cái Da đì ô thôi. Vì có thấy một chỗ có ba chân hàn, giiống như chân Cờ rít sờ tăng 455 ki nô hẹc. Còn khối Tuy ê nơ thì không nhìn thây cái Di ốt Va di cáp...
-
Channel: Điện thanh
05-12-2025, 19:59 -
-
Trả lời cho Đấu tắt điện cho máy tính bảngbởi afrendlyCó vẻ ngoài hiểu biết của mình rồi. Cuối cùng mình quyết định tìm mua 2 pin trên Shopee, giá 200K thay vào. Tuy nhận pin được 1%, sạc mãi không vào nhưng cũng mở được máy lên. Vậy cũng tạm. Cảm ơn bạn đã hỗ trợ nhé....
-
Channel: Thiết bị điện tử cá nhân
04-12-2025, 01:27 -
-
Trả lời cho Máy điện châm ?bởi nick22Đúng như bạn nói, máy điện châm hiện nay trên thị trường đã khá đa dạng về mẫu mã, chức năng và giá thành.
-
Channel: Điện tử y sinh
01-12-2025, 13:23 -
-
Trả lời cho Làm thế nào để check IC LM358bởi thetungĐể check IC sống hay chết thì đơn giản : bạn lắp cái mạch ( khuếch đại hoặc dao động ) chạy bằng con IC đó ,nhưng vị trí IC thì lắp cái đế .... thế là cứ cắm rút thì biết . Còn không thì kiếm cái này : https://shopee.vn/Xu-M%C3%A1y-ki%E1%...di-%C4%91%E1%B...
-
Channel: Hướng dẫn tìm thông tin linh kiện
28-11-2025, 14:34 -
-
bởi ngochung90Tình hình là em có mua mạch 3s về để hàn vào khối pin 12v, hàn xong em đo tại các chân từ B-, B1, B2, B+ thì điện áp pin vẫn đủ 12,6v, nhưng tại 2 chân ra P- P+ thì đo chỉ được 6,3v là bị sao các bác, và chân P- P + này đồng thời là chân sạc xả thì mình cắm sạc xả cùng lúc được ko ạ
...-
Channel: Điện tử dành cho người mới bắt đầu
28-11-2025, 10:32 -
-
Trả lời cho Làm thế nào để check IC LM358bởi nguyendinhvanViệc đó tùy thuộc trình độ khoa học kỹ thuật công nghệ ứng dụng hiện tại thôi.
Trong datasheet,họ đưa ra nhiều thông số. Tùy theo khả năng , và những thông số họ cần, họ sẽ kiểm tra casc số đo có khớp với số liệu trong datasheet...-
Channel: Hướng dẫn tìm thông tin linh kiện
27-11-2025, 18:00 -
-
bởi kqbn9091Em có mạch AT89s8253 đang cần sửa số serial no của CHIP mà giờ lâu quá rồi không dùng keil nên không biết phải làm sao, trong khi chỉ còn file hex. Mạch nạp thì progris khi viết không sửa được số serial của IC. Rất cần bác nào còn làm về 89...
-
Channel: Vi điều khiển họ 8051
27-11-2025, 11:13 -

Comment