Cho em hỏi ngoài thị trường bán những bộ nguồn điều chỉnh được cả dòng và áp. Điều chỉnh áp thì chỉ cần nối nối tiếp với biến trở là được, thế còn dòng thì điều chỉnh thế nào nhỉ @@ đại ca nào cho em ý kiến với
Thông báo
Collapse
No announcement yet.
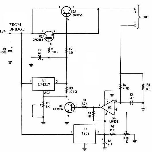
Điều chỉnh dòng nguồn 1 chiều.
Collapse
X
-

Ví dụ như cái nguồn này , nó có thể điều chỉnh dòng và áp riêng biệt mà, không ảnh hưởng đến nhau.Last edited by wanderer07; 07-06-2011, 10:54.
Comment
-
cái này mình cũng không rõ lắm, chỗ mình cũng có cái như vậy nhưng đúng là nó hoạt động động lập, mình hay dùng nó để sạc acquy. biến trở dùng có thể dùng với chức năng của cái chiết áp hoặc chỉnh dòng theo cách bạn mắc nó với nguồn.Nguyên văn bởi wanderer07 Xem bài viếtCho em hỏi ngoài thị trường bán những bộ nguồn điều chỉnh được cả dòng và áp. Điều chỉnh áp thì chỉ cần nối nối tiếp với biến trở là được, thế còn dòng thì điều chỉnh thế nào nhỉ @@ đại ca nào cho em ý kiến với|
Comment
-
Thực ra nói điều chỉnh áp bằng biến trở cũng chưa chính xác. Nói chung là ta đều phải tăng hoặc giảm biên độ băm xung nguồn vào để đạt được ngồn mới muốn. Khái niệm điều chỉnh dòng có là khi ta kết nối nó với tải, vì không có tải thì đâu có dòng, phải không nào!^^ DD3N điên nặng gấp 3 lần người thường ^^
Comment
-
Cái nguồn này ở VN sản xuất được từ A>ZNguyên văn bởi wanderer07 Xem bài viết
Ví dụ như cái nguồn này , nó có thể điều chỉnh dòng và áp riêng biệt mà, không ảnh hưởng đến nhau.
Đèn Cv là cut-von ( cắt áp ) . Đèn CC là cut-curent ( cắt dòng )
Người sử dụng có thể đặt dòng giới hạn là 1 ampe và mức áp là 20V . Khi đó với tải 20om thì đồng hồ V=20 và đồng hồ A=1 .
Nếu tải bằng 10om thì khi đó đồng hồ áp ( V ) sẽ tự giảm xuống 10V và đồng hồ A= 1A
Giả sử chập hai dây nguồn ra thì đồng hồ V=0V và đồng hồ A=1A.
Còn cái mạch của nó to bằng nửa tờ giấy A4 , làm cách nào mà đưa lên đây được ?Chuyên làm các mạch điện tử bí hiểm và kỳ quặc .
nguyendinhvan1968@gmail.com
Mobil : 0903 252 168 Chỉ gọi từ 09 giờ đến 17 giờ . Từ 18 giờ ngoài vùng phủ sóng
Comment
-
Máy này chỉ điều chỉnh nguồn 1 chiều thì phải không các anh ?Nguyên văn bởi wanderer07 Xem bài viết
Ví dụ như cái nguồn này , nó có thể điều chỉnh dòng và áp riêng biệt mà, không ảnh hưởng đến nhau.
Comment
-
Mua cái đồng hồ đo von lắp sẵn ngoài chợ về sửa lại tí chút , chỉnh chuẩn là thành đồng hồ ampe .Nguyên văn bởi hminhtq Xem bài viếtbác nguyendinhvan cho em hỏi là có cách nào đo dòng hiển thị ra led7 doạn bang icl7107 không ạ bác có cái mạch nào chỉnh được dòng ra khoảng 0-5A dơn giản không ạem có mấy mạch mà toàn dùng vdk mà e llại ko cco thiết bị ạChuyên làm các mạch điện tử bí hiểm và kỳ quặc .
nguyendinhvan1968@gmail.com
Mobil : 0903 252 168 Chỉ gọi từ 09 giờ đến 17 giờ . Từ 18 giờ ngoài vùng phủ sóng
Comment
-
Ồ vậy mà em cứ tưởng CV là máy đang hoạt động ở chế độ ổn áp (constant voltage) còn CC là chế độ ổn dòng (constant current)Nguyên văn bởi nguyendinhvan Xem bài viếtCái nguồn này ở VN sản xuất được từ A>Z
Đèn Cv là cut-von ( cắt áp ) . Đèn CC là cut-curent ( cắt dòng )
Người sử dụng có thể đặt dòng giới hạn là 1 ampe và mức áp là 20V . Khi đó với tải 20om thì đồng hồ V=20 và đồng hồ A=1 .
Nếu tải bằng 10om thì khi đó đồng hồ áp ( V ) sẽ tự giảm xuống 10V và đồng hồ A= 1A
Giả sử chập hai dây nguồn ra thì đồng hồ V=0V và đồng hồ A=1A.
Còn cái mạch của nó to bằng nửa tờ giấy A4 , làm cách nào mà đưa lên đây được ?sau.ph
Comment
Bài viết mới nhất
Collapse
-
Trả lời cho Công thức tính định luật kirchhoffbởi abcnewmemberĐặc hệ phương trình như thế nào vạy bạn?
-
Channel: Hỗ trợ học tập
Hôm qua, 16:02 -
-
bởi dinhthuong92Đúng là như màu hồng đó bác, tuy nhiên đa số họ công bố là bộ MPPT mà không hề có Maximum Power Point Tracking, áp solar luôn giảm gần bằng áp pin, như trường hợp của bác chinhnguyen9
Sẵn đây, nhờ các bác xem giúp đâu là cuộn cảm làm nhiệm vụ MPPT?...-
Channel: Đánh giá sản phẩm DTVN
Hôm qua, 11:41 -
-
Trả lời cho Công thức tính định luật kirchhoffbởi bqvietTrong chính cái hình đã có lời giải (khá) chi tiết rồi đó. Công thức (1) là định luật Kirchhoff về dòng điện. Từ đó suy ra đám còn lại, đặt hệ phương trình rất đơn giản tính ra I1, I2, I tổng.
-
Channel: Hỗ trợ học tập
07-04-2026, 15:42 -
-
bởi abcnewmemberCho mình hỏi công thức, chi tiếc cách giải bài toán này với? Mấy bạn ? I1 I2 I3 ? Làm sao tính ra?...
-
Channel: Hỗ trợ học tập
07-04-2026, 10:59 -
-
Trả lời cho Mạch mở đèn led dâybởi bqvietĐo các linh kiện F2 và RT2, thường đám này chết đứt. Nếu đám này vẫn ổn thì đo tiếp BR2 nữa. Cái nào hỏng thì thay, thay xong bật điện lên đo tiếp đầu ra xem đủ 24V hay không. Đây chỉ là mạch ổn áp thông thường thôi mà.
-
Channel: Điện tử dành cho người mới bắt đầu
06-04-2026, 15:23 -
-
Trả lời cho Mạch mở đèn led dâybởi dataonline
-
Channel: Điện tử dành cho người mới bắt đầu
04-04-2026, 23:18 -
-
Trả lời cho Mạch mở đèn led dâybởi dataonline
-
Channel: Điện tử dành cho người mới bắt đầu
04-04-2026, 23:05 -
-
bởi dataonlineMình có mạch này nhưng khi hoàn thiện thì tụ k5 bị nổ và không sáng đèn led. Mọi người phân tích giúp mình cho phù hợp với ạ. Nguồn vào 24vac 6a. Đầu ra led dây 24vdc 100w. Mình cảm ơn
-
Channel: Điện tử dành cho người mới bắt đầu
04-04-2026, 23:05 -
-
Trả lời cho Giúp mình vẽ sơ đồ và phân tích nguyên lý làm việc của khảo sát các mạch nguồn ổn áp vớibởi davidcopyNgõ ra của IC 7806 là 6VDC, 7905 là -5VDC. Dòng điện ngõ ra của IC tối đa khoảng 1.5A, thông số này nên tra cứu datasheet từng loại sẽ chính xác hơn. Nếu gắn tải nhỏ làm dòng ngõ ra lớn hơn dòng tối đa(1.5A) thì điện áp ngõ ra sẽ giảm....
-
Channel: Hỗ trợ học tập
02-04-2026, 21:10 -

Comment