vâng, em mới học nghề các bác thông cảm nhá
Thông báo
Collapse
No announcement yet.
Làm Ampli đơn giản bằng TEA2025B
Collapse
This is a sticky topic.
X
X
-
thì chịu khó dò lại phần trứơc input của nó,nó ko dùng 4558 thì nó dùng mạch RC.Ko lẽ cứ sub là phải dùng 4558 à.Nguyên văn bởi bmx246 Xem bài viếtMình thấy loa 2.1 của mình có loa sub dùng tea 2025b mà nó ko dùng 4558 để đánh bass! Nó đánh bass thấp bằng cách nào! Ai có sơ đồ tea 2025b làm loa sub ko cho mình xin! Thank nhiềuĐT: 0972 20 58 68
Gmail:
Comment
-
vậy loại 6k thì thế nào? làm sao để biết đâu là zin, đâu là rởm?Nguyên văn bởi quoctuan10 Xem bài viếtcon nay co 2 loai
loai that chinh hang con zin trong loa suondmax la 15k 1 chu
loai rom 9000 dong 1 chu
noi chung chat am cung tam duoc
lap cau danh bass um um
bác chý ý viết bài bằng TIẾNG VIỆT CÓ DẤU!
Comment
-
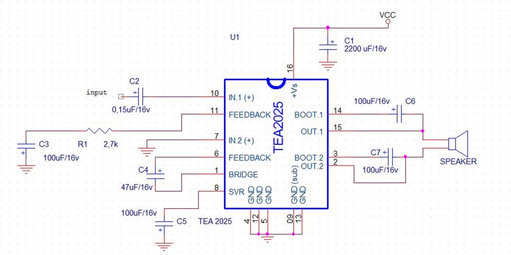
mình có cái mạch mono này a/e nào muốn lắp thì lắp nhé
sơ đồ này mình làm để nghe đầu DVD nên điện trở giữa chân 11 và tụ C3 mình cho giá trị lớn,nếu các bạn lắp để nghe đt thì giảm xuống khoảng 1k là nghe ok,mình dùng pin đt 3,7v mà đánh cũng hay lắm đó,hi.
nếu bạn nào muốn bass lớn 1 tí thì có thể thay gia trị của tụ C4 lớn hơn,tùy sở thích âm thanh của mỗi người mà cân chỉnh nhé,
nhớ lắp tản nhiệt cho em nó nếu dùng nguồn 12v nhé,chúc các bạn thành công......Last edited by api.pro1402; 20-06-2012, 18:45.
Comment
Bài viết mới nhất
Collapse
-
Trả lời cho Nên mua máy phay CNC cũ, máy mới phổ thông hay máy chất lượng cao? Góc nhìn từ bài toán sản xuất thực tếbởi nguyendinhvanNgày trước, khi KT đang tăng trưởng, một cái máy tự động cũ tầm trung, thì khoảng 5 năm là hoàn vốn. Nhưng hiện tại, mọi việc đều chậm trễ, cạnh tranh, nên theo các xếp tính thì phải hơn 10 năm làm việc ngon lành thì mới hoàn vốn....
-
Channel: Máy công cụ
Hôm qua, 20:23 -
-
Trả lời cho cách làm led Hao Quang.có pro nào biết k nhỉ ???bởi StatusHello! I'm from Kazakhstan. Can anyone share the HEX file with me? The download link in post 50 doesn't work.
-
Channel: Vi điều khiển họ 8051
18-12-2025, 00:05 -
-
bởi mylinhattChào anh em cơ khí,
Trong quá trình tư vấn đầu tư thiết bị cho xưởng, mình gặp rất nhiều câu hỏi kiểu: “Nên mua máy phay CNC cũ để tiết kiệm, chọn máy mới phổ thông cho yên tâm, hay cố gắng lên máy chất lượng cao để làm hàng khó?”. Thực tế, đây không phải câu hỏi chỉ về...-
Channel: Máy công cụ
17-12-2025, 13:38 -
-
Trả lời cho Vấn đề về tốc độ quaybởi nguyendinhvanSử dụng động cơ servor, hoặc lắp thêm một cái encoder vào động cơ bước. Encoder sẽ kiểm soát động cơ có quay hoặc đứng im.
-
Channel: Điện tử truyền hình
14-12-2025, 19:50 -
-
bởi Andrea14Chào mọi người,
Tôi muốn mô phỏng sự thay đổi các mùa bằng cách từ từ nghiêng một quả địa cầu 16 inch bằng một động cơ bước nhỏ. Một động cơ bước khác sẽ quay quả địa cầu theo thời gian thực. Hệ thống truyền động...-
Channel: Điện tử truyền hình
12-12-2025, 12:42 -


Comment