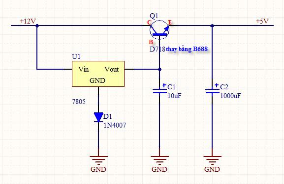
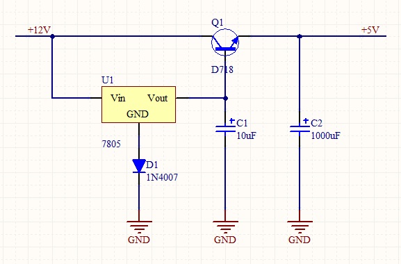
như chủ đề em có hỏi, em muốn tạo ta nguồn 10vdc với dòng lớn khoảng vài ampe nhưng họ ổn áp LA78xx chỉ ổn áp dòng max là 1A, bây giờ muốn lắp thêm transistor để tăng dòng, em đã có ic LA7810 và transistor B688, em lấy trong amply. xin hỏi mọi người dùng con transistor B688 ấy có được không hoặc dùng loại trans nào? mong mọi người giúp em sơ đồ và cách mắc... xin cám ơn!


Còn với mình nếu dùng BJT để gánh dòng thì thay luôn con LM78xx thành Zener Diode.


Comment