Thông báo
Collapse
No announcement yet.
giúp em làm 1 mạch điện tư động bật ngắt theo nhiệt độ
Collapse
X
-
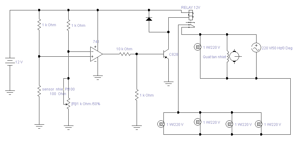
Tôi dùng VDK lập trình cứ 1 giờ là relay chạy thuận,nghịch.Khi chạy thuận tới vị trí tối đa đá vào swich cắt nguồn chỉ còn chạy lui,mạch chạy lui cụng như thế.Motor là động cơ giảm tốc có bán ở Vĩnh Viễn 200.000/cái 100 vòng/phút.Để tôi tìm lại tài liệu gời cho bxnNguyên văn bởi bxngoc Xem bài viếtHoan hô bác Vi đã trở lại. Nói về máy ấp trứng thì em cũng xin hóng hớt theo. Hiện tại em đang nuôi 30 chục gà sao thì năm sau đàn gà sẽ đẻ trứng đấy. Em muốn làm cái máy ấp vì trứng gà sao cần ấp lâu hơn gà thường. Đo nhiệt độ và điều khiển thì chắc em làm được rồi. Nhưng còn thiết kế để đảo trứng như thế nào thì em không biết. Nếu bác đã làm rồi thì cho em xin cái sơ đồ cái.
Chúc bác luôn khỏe mạnh để dẫn dắt đàn em, đàn cháu.
Xem thế,cái mạch điều nhiệt không dễ đâu.Trôi nhiệt do công suất đèn và thể tích buồng ấp,chính vì vậy tôi mới thiết kế mạch này.
Comment
-
dạ tản nhiệt luôn chạyNguyên văn bởi vi van pham Xem bài viếtKhi nào quạt tản nhiệt hoạt động?
con trai ta 35 tuổi.
em mới 19t mà . dâu phai 35 >_<
Comment
-
Con trai lớn ta 35 tuổi ,vậy thì thua con gái út ta 6 tuổi.Chờ ta thiết kế xong gởi ngay cho.Nguyên văn bởi tungson5005 Xem bài viếtdạ tản nhiệt luôn chạy
em mới 19t mà . dâu phai 35 >_<
Comment
-
Cái máy của cháu gồm 2 bộ phận:Nguyên văn bởi tungson5005 Xem bài viếtua vay cái may do nhiệt gắn ở dau vay bác
cái máy cháu mua trong hình ấy
1- bộ điều khiển.
2- Sensor nhiệt.
Nếu sensor là Pt100 thì cháu đo 2 đầu có giá trị 1oo ohm và ráp vào mạch có ghi chữ Pt100.Nếu sensor của cháu ko phải loại này thì mua cái khác chỉ có vài chục ngàn 1 cái mà thôi.
Ủa! mà cháu đã mua bộ phận điều nhiệt rồi thì lấy swich của nó ràp bóng đèn vào là xong thôi mà?
Comment
-
cho cháu hỏi về cái tắcte ^^" .mổi bến có 4 chấu nối diện . 2 trên và 2 dưới .
khi cho diện 220v vào 2 chấu dưới bên trái .
cùng lúc dó nối 1 mạch dùng pin 9v và 1 bóng đàn led vào . 4 chấu bên trên .2 đầu vào trái . bóng cắm bên phải
néu mạch 22ov bên dưới ngắt thì . mạch bên trên có ngắt theo không ạ
Comment
-
Bộ điều nhiệt giá đó không bị chém đâu.Sensor hết vài chục ngàn,còn lại là bộ điều khiển.Nguyên văn bởi tungson5005 Xem bài viếtcho cháu hỏi về cái tắcte ^^" .mổi bến có 4 chấu nối diện . 2 trên và 2 dưới .
khi cho diện 220v vào 2 chấu dưới bên trái .
cùng lúc dó nối 1 mạch dùng pin 9v và 1 bóng đàn led vào . 4 chấu bên trên .2 đầu vào trái . bóng cắm bên phải
néu mạch 22ov bên dưới ngắt thì . mạch bên trên có ngắt theo không ạ
Tắc te là cái gì mà mổi bến có 4 chấu nối diện . 2 trên và 2 dưới ? ý cháu nói là cái relay điện phải không?
Comment
-
Không phải đâu em.Cái "cục đen" là chân đế của cái relay.Nguyên văn bởi tungson5005 Xem bài viết
dạ là cái này cháu khong ranh tên cua nó . cái cục đen dưới hinh nhu ten la tacte phai khong bác
Em xem trên relay có in số chân tiếp điểm.Cái đế đen cũng có số trùng với chân của relay .Người ta bắt dây điện lên cái đế này.
Comment
-
8051 thì bạn dùng DS18B20 là cảm biến nhiệt kĩ thuật số ko cần phải ADC như lm35Nguyên văn bởi daovanminh Xem bài viếtnếu mình dùng vdk 8051 thì sao hả mọi người?có phải nếu dùng 8051 thì dùng thêm con LM35 nữa phải ko ạ?Em cũng đang nghiên cứu vấn đề này,nhưng phải dùng vdk mới khổ.
Comment
Bài viết mới nhất
Collapse
-
Trả lời cho Giúp mình vẽ sơ đồ và phân tích nguyên lý làm việc của khảo sát các mạch nguồn ổn áp vớibởi davidcopyNgõ ra của IC 7806 là 6VDC, 7905 là -5VDC. Dòng điện ngõ ra của IC tối đa khoảng 1.5A, thông số này nên tra cứu datasheet từng loại sẽ chính xác hơn. Nếu gắn tải nhỏ làm dòng ngõ ra lớn hơn dòng tối đa(1.5A) thì điện áp ngõ ra sẽ giảm....
-
Channel: Hỗ trợ học tập
02-04-2026, 21:10 -
-
Trả lời cho Giúp mình vẽ sơ đồ và phân tích nguyên lý làm việc của khảo sát các mạch nguồn ổn áp vớibởi Tuyenvc345Cách tính U và I của từng nút sao anh
-
Channel: Hỗ trợ học tập
02-04-2026, 15:02 -
-
bởi chinhnguyen9
Nhìn ảnh sản phẩm đã thấy ấn tượng ngay bởi thiết kế tinh gọn, hiện đại, phần tản nhiệt rất đẹp, thông minh và bắt mắt. Mạch sạc MPPT tự chế của tôi đang hỏng, sửa mãi chưa xong vì lý do tổ trác! Vì vậy, tôi quyết định mua module này về dùng thử để xem chất lượng thực tế thế nào.
...-
Channel: Đánh giá sản phẩm DTVN
02-04-2026, 08:44 -
-
bởi ittcHic. Cảm ơn bác nha, chốt là em sẽ dùng camera IP POE và đầu ghi của hãng Hikvision, em có vào website quốc tế và vài website bán hàng uy tín ở VN thì hình như dòng camera gia đình nói chung em thấy họ để 4 chủng loại chính, em thì không dùng dòng Wifi nên gạt sang 1 bên, còn mấy dòng như:
- AcuSen
-
Channel: Tâm tình dân kỹ thuật
01-04-2026, 15:54 -
bởi nguyendinhvanCách ní nuận có vấn đề, không xát xao với quần chúng.
Nguồn điện lưới, lấy từ nhà máy phát điện có năng lượng hàng Mega, Gigawat, lớn hơn nhiều nhiều lần năng lượng của ắc quy. Nên bộ sạc ắc quy cần có một kiểu.
Nguồn...-
Channel: Đánh giá sản phẩm DTVN
31-03-2026, 22:19 -
-
Trả lời cho Giúp mình vẽ sơ đồ và phân tích nguyên lý làm việc của khảo sát các mạch nguồn ổn áp vớibởi davidcopyMạch 3 dùng để tạo ra nguồn đôi -/+( 5V, 6V, 9V, 12V, ...) nên ngõ ra biến áp cách ly thường là nguồn đối xứng.
Như trong mạch 3, ngõ ra biến áp là 9VAC đôi và 12VAC đôi. Khi đo 2 đầu 9V hoặc 12V thì điện áp sẽ là 18VAC hoặc 24VAC....-
Channel: Hỗ trợ học tập
31-03-2026, 19:20 -
-
Trả lời cho Giúp mình vẽ sơ đồ và phân tích nguyên lý làm việc của khảo sát các mạch nguồn ổn áp vớibởi Tuyenvc345Dạ mình muốn tìm hiểu nguyên lý của mạch 3 ạ đặc biệt là 2 con IC 7806 ở trên và 7905 ở dưới nhiệm vụ của nó làm ạ
-
Channel: Hỗ trợ học tập
30-03-2026, 15:34 -
-
bởi ittcChào các bác, sau thời gian tìm hiểu về máy khoan dùng cho gia đình thì em chốt được gần chục model máy như dưới đây, nhờ các bác tư vấn chốt hạ giúp em nên lấy con nào. Nhu cầu gia đình thì loanh quanh khoan lên sắt, vd sắt V sắt hộp, khoan...
-
Channel: Tâm tình dân kỹ thuật
30-03-2026, 07:37 -
-
bởi dinhthuong92Cần chờ một vài giây, thời gian trễ cho mạch tính toán đáp ứng đã bác. Mà phải hàng đắt tiền xíu mới thựcsu75 có MPPT, đa phần dối gạt. Ngay hãng khá lớn, chuyên là SRNE mà còn có 4 5 model nói láo!...
-
Channel: Đánh giá sản phẩm DTVN
30-03-2026, 05:32 -

Comment