Nguyên văn bởi quanmsn
Xem bài viết
Thông báo
Collapse
No announcement yet.
Bác nào xem giúp mạch này với
Collapse
X
-
thanks bác, mạch này e cũng xem qua rồi nhưng chế tạo ra nó mới khó nhất là những cái IFT phải đi mua hoặc lấy trong radio cũ, vì là lần đầu lắp mạch nên chỉ lắp mạch dễ thôi, ai dè mạch tách sóng thẳng lại khó cũng chả kémNguyên văn bởi lowpass Xem bài viếtGửi cho bạn một mạch thực tế của Radio Trung Quốc, mạch này sưu tầm đã lâu , bảo quản không tốt nên hơi mờ:[ATTACH]84719[/ATTACH]
Bây giờ Radio Tầu dùng Ic hết rồi , không còn dùng trans nữa.
Comment
-
Bạn có thể quấn cuộn thứ (ít vòng) lên ngay bên ngoài cuôn sơ (nhiều vòng, nối với tụ xoay), ở giữa hay ở đầu cũng chẳng sao. Vì 2 cuộn này là 1 biến thế, nên làm sao cho cuộn thứ nằm trong vùng từ thông biến thiên của cuộn sơ là được.Nguyên văn bởi quanmsn Xem bài viếtCả 2 cuộn đều quấn trên ống giấy hở bác, e tưởng L1 quấn vào ferit, L2 quấn trên ống giấy để có thể rút ra rút vào đc. Nếu cả 2 đều quấn trên ống giấy thì khoảng cách giữa 2 cuộn là bao nhiêu ? Dính sát vào nhau hay cách vài mm
Với thanh ferrite lý tưởng (các đường sức từ nằm trọn trong thanh ferrit, đi ra ở 2 đầu) thì quấn như bạn cũng vẫn đúng.
Nhưng thực tế thì không lý tưởng; nếu 2 cuộn cách nhau 1 đoạn sẽ có những đường sức từ không chạy qua cuộn sơ --> tương đương với mất mát tín hiệu.Chưa đỗ tú tài, nên vẫn còn phải đi học.
Comment
-
Nhìn cái "RFC" của bạn, tôi suýt ngất đấy. Nó to như vậy nhưng hình như có lõi bằng cái ống hút thì phải (mắt tôi kém mà ảnh của bạn lại nhòe, tôi không thấy rõ)... "Không có gì" là phải rồi !
Mai tôi sẽ cho bạn 3 hoặc 6 hoặc 9 sơ đồ đã được công bố trong sách, cho bạn chọn. Có cả sơ đồ không nhất thiết phải dùng đến RFC.
Hay tôi sẽ chọn sẵn cho bạn vài cái, để bạn khỏi bị hoa mắt ?
Vấn đề bạn cần chuẩn bị trước là các sơ đồ này đều dùng transistor Ge, pnp, mà bây giờ thì transistor Si mới là thông dụng.
Và bạn cũng phải có diode tách sóng Ge.
Bây giờ ngủ đi, cho tỉnh táo thì hôm sau mới làm được.Chưa đỗ tú tài, nên vẫn còn phải đi học.
Comment
-
cuộn chặn cao tần cho qua tụ 0.02 xuống mas và nắn tín hiệu đưa vào KĐ âm tần căng ang ten trời vào thì thu được nhưng bây giờ rất nhiễu các nguồn phát sónddaaauf đĩa đầu thu các loại, nguồn xung.... không nghe đc đâu phải lắp đổi tần thì thu được các sóng ngắn ít nhiễu hơn mới có thể nghe đc
.
Comment
-
"Cuộn chặn cao tần cho qua tụ 0.02 xuống mas và nắn tín hiệu đưa vào KĐ âm tần..." : Hiểu chết liền !Nguyên văn bởi linhdb Xem bài viếtcuộn chặn cao tần cho qua tụ 0.02 xuống mas và nắn tín hiệu đưa vào KĐ âm tần căng ang ten trời vào thì thu được nhưng bây giờ rất nhiễu các nguồn phát sónddaaauf đĩa đầu thu các loại, nguồn xung.... không nghe đc đâu phải lắp đổi tần thì thu được các sóng ngắn ít nhiễu hơn mới có thể nghe đc.
Bài thầy ra, làm xong cái máy thu khuếch đại trực tiếp trên băng sóng MW, vặn tụ xoay nghe thấy tiếng ù rè có thay đổi, nghe được 1 đài phát là ... xong.
Cóc cần nghe thấy đài nào cũng được, lý do là vì nhiễu quá lớn.Chưa đỗ tú tài, nên vẫn còn phải đi học.
Comment
-
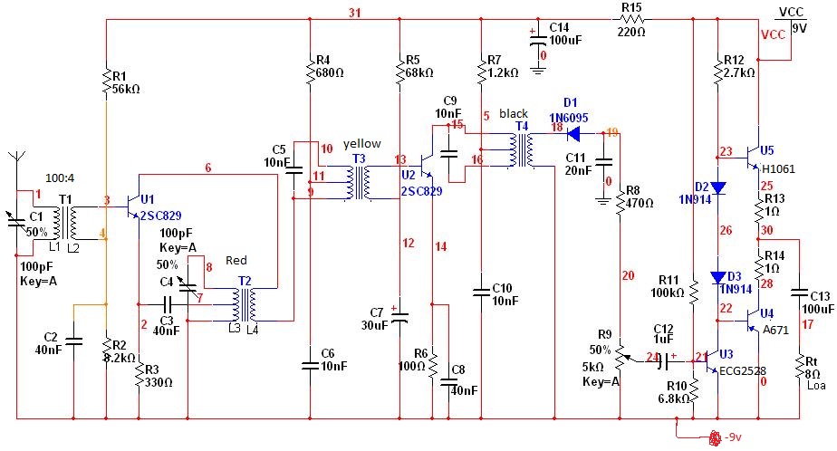
Đó là mầu sơn mà người ta chấm ở trên cái lõi của các cuộn dây đóNguyên văn bởi quanmsn Xem bài viếtcác bác xem hộ e mạch này với
[ATTACH]85054[/ATTACH]
T2, T3, T4 là màu red, yellow, black có đúng ko hở bác ?
Comment
-
thank bác thetung, bác có thể chỉ rõ tại sao lại cần những con biến áp trung tần trên ko ? Theo e thấy thì các biến áp đó đầu ra có số vòng ít hơn đầu vào chắc để giảm u, tăng i tín hiệu nhưng tại sao lại phải giảm biên để khối KĐ sau làm việc tốt trong khi đó ko mắc kiểu C chung để tăng i và giữ nguyên u ko đổi và bác giải thích cho e về phần loa với, muốn to thì P phải lớn nhưng thường thì P bằng bao nhiêu là có thể nghe đc (nhỏ nhưng vẫn nghe đc)
Comment
-
Đây là cái máy thu thanh đổi tầnNguyên văn bởi quanmsn Xem bài viếtthank bác thetung, bác có thể chỉ rõ tại sao lại cần những con biến áp trung tần trên ko ? Theo e thấy thì các biến áp đó đầu ra có số vòng ít hơn đầu vào chắc để giảm u, tăng i tín hiệu nhưng tại sao lại phải giảm biên để khối KĐ sau làm việc tốt trong khi đó ko mắc kiểu C chung để tăng i và giữ nguyên u ko đổi và bác giải thích cho e về phần loa với, muốn to thì P phải lớn nhưng thường thì P bằng bao nhiêu là có thể nghe đc (nhỏ nhưng vẫn nghe đc)

Cái T1 là để tạo dao động ngoại sai và trộn tần
T2 là biến thế trung tần ( cộng hưởng ở 455 hoặc 465 kHz )
T3 cũng vậy
Cái mầu đỏ : là để phối hợp trở kháng giữa các tầng
Công suất ra loa của radio thì chỉ cần khoảng 0,3 đến 0,5W là đủ cho 4-5 người nghe trong căn phòng độ 15 mét vuông rồi....
Comment
-
Bác cứ gửi cho e đi, nếu có KĐ thẳng thì càng hayNguyên văn bởi HTTTTH Xem bài viếtTóm lại là chủ thớt chuyển qua làm máy thu đổi tần? Thế thì tôi khỏi gửi sơ đồ khuếch đại trực tiếp nhé. (Chẳng là tôi mới tìm ra cuốn sách, chưa chụp ảnh được)
Comment
Bài viết mới nhất
Collapse
-
bởi mylinhattChào anh em cơ khí,
Trong quá trình tư vấn đầu tư thiết bị cho xưởng, mình gặp rất nhiều câu hỏi kiểu: “Nên mua máy phay CNC cũ để tiết kiệm, chọn máy mới phổ thông cho yên tâm, hay cố gắng lên máy chất lượng cao để làm hàng khó?”. Thực tế, đây không phải câu hỏi chỉ về...-
Channel: Máy công cụ
hôm nay, 13:38 -
-
bởi torasungChào anh em,
Mình đang tìm hiểu và cấu hình một con biến tần Delta model VFD037E43A dùng cho động cơ công suất nhỏ, ứng dụng băng tải và quạt. Trước đây mình chủ yếu làm với vài dòng khác của Delta nhưng chưa dùng nhiều model này, nên muốn...-
Channel: Điện tử công nghiệp
Hôm qua, 09:13 -
-
Trả lời cho Vấn đề về tốc độ quaybởi nguyendinhvanSử dụng động cơ servor, hoặc lắp thêm một cái encoder vào động cơ bước. Encoder sẽ kiểm soát động cơ có quay hoặc đứng im.
-
Channel: Điện tử truyền hình
14-12-2025, 19:50 -
-
bởi Andrea14Chào mọi người,
Tôi muốn mô phỏng sự thay đổi các mùa bằng cách từ từ nghiêng một quả địa cầu 16 inch bằng một động cơ bước nhỏ. Một động cơ bước khác sẽ quay quả địa cầu theo thời gian thực. Hệ thống truyền động...-
Channel: Điện tử truyền hình
12-12-2025, 12:42 -

Comment