Em đang làm cân điện tử thì gặp phải vấn đề: cân của em hiển thị số lên lcd rồi nhưng kết quả thì bị nhảy liên tục ko ổn định @@ vd: em đặt cái điện thoại 134g lên thì nó hiển thị nhảy kết quả nhảy liên tục 110g 120g 134g 146g 156g @@ Bác nào có kinh nghiệm về vụ này giúp em với.
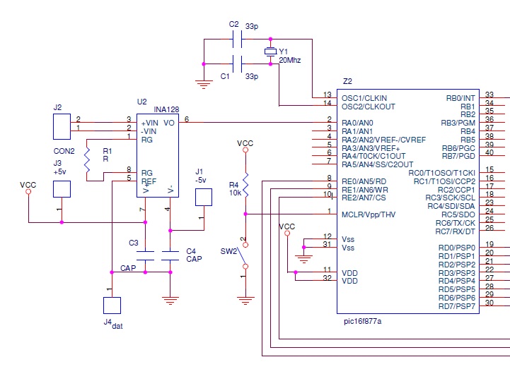
Mấy bác cho em hỏi thêm em dùng mạch khuếch đại sử dụng ina 128, trong đó có chân Ref chức năng của chân này dùng cho việc gì ??
Mấy bác cho em hỏi thêm em dùng mạch khuếch đại sử dụng ina 128, trong đó có chân Ref chức năng của chân này dùng cho việc gì ??

Comment