Nguyên văn bởi ssgabeo
Xem bài viết
Thông báo
Collapse
No announcement yet.
ai bảo MOSFET là dễ
Collapse
X
-
Với dòng Fet IRFZ44N bạn thử kiểm tra chất lượng Fet. Với loại khác mình chưa gặp nhưng với loại này mình đã từng bị 1 vố mua 20 con IRFZ44N vẫn sống nhưng có 19/20 con là loại rởm. Thay vì Rdson = 0.0175 Ohm thì nó mang giá trị 1 Ohm. Nên dù tải thấp thì nó phát nhiệt rất mạnh và tèo.
-
Trước tui có mod cái mỏ hàn nung có điều chỉnh, dùng atmega8 điều khiển con Z44F cấp cho tải là cái đầu nung mỏ hàn 24V, mạch đơn giản như trong ảnh, FET chạy hơi nóng tí nhưng dùng cả buổi ko chết (có lắp tản nhiệt lấy trong nguồn PC). Sau đó tui thay con Z44 bằng con IRFP064, chạy mát rượi, ko cần tản nhiệt luôn. Con Z44 tui mua là hàng chợ trời.Nguyên văn bởi kidteam Xem bài viếtvâng
em cần tham khảo cái mạch kích FET irfz44 từ chân của con 89s52, on off theo tín hiệu điều khiển từ chân con 89
tần số nhỏ hơn 20hz
tải là bóng đèn, điện áp tải là 12V, dòng từ 5-10A,

Comment
-
Cho tôi mượn luồng để nêu ý kiến của mình như thế này: Để làm một cái mạch điện sử dụng được, cần:
- Có sơ đồ mạch cụ thể; yêu cầu cụ thể; linh kiện cụ thể, phù hợp.
- Tính toán thiết kế trên cơ sở của các đát ta xịt. Lý do mỗi linh kiện có một đặc trưng riêng, vì thế nó mới có tên, nếu không thì chỉ cần gọi là FET cho xong. Bước này để ghi trị số cho linh kiện trên sơ đồ.
- Mô phỏng xem mạch điện đã chạy đúng ý định chưa.
- Thử nghiệm. Việc này để phát hiện lỗi (nếu có) nảy sinh do thiết kế chưa chuẩn.
- Sửa lỗi. Để sửa lỗi, phải loại trừ sai sót hệ thống ngoài thiết kế. Ở đây tôi muốn nói đến linh kiện, chạy mạch in, khử nhiễu... Tóm lại là những vấn đề chỉ xuất hiện trong thực tế mà không bao giờ nhìn thấy khi thiết kế và mô phỏng.
Một hệ thống được thiết kế hoàn hảo, mô phỏng tuyệt vời và thử nghiệm đẹp đẽ... nhưng dùng phải linh kiện kém chất lượng (= hàng dỏm) sẽ không thể sử dụng được đúng mục đích yêu cầu đặt ra.
Chạy mạch in không đúng sẽ gây nhiễu hoặc cháy mạch in (vì dòng thì lớn mà mạch thì quá nhỏ chẳng hạn)
Đối với mạch xung, các vấn đề về thời gian rất quan trọng nhưng lại không thể hiện rõ khi mô phỏng.
- Cuối cùng là đưa vào sử dụng. Trong quá trình sử dụng có thể gặp vấn đề mới nảy sinh, ta quay về bước "sửa lỗi"
Trên đây là những vấn đề chung mà tôi "tự nghĩ ra", các bạn góp ý thêm cho.
Vì là chung nên không nhằm vào ai, không nhằm vào kid. Bạn đừng chuyển sai bắt bẻ vặn vẹo tôi là tôi mừng.Chưa đỗ tú tài, nên vẫn còn phải đi học.
Comment
-
Chưa hỏi "chủ nhân", nhưng tôi xin cắt nguyên văn đoạn post này của nhathung1101 bạn tôi để dán sang đây. Cám ơn nhathung1101:
Đã là "xung", thì điều quan trọng nhất là tần số. Quan trọng nhì là dạng xung. Quan trọng tam là phải hiểu về 5 cái "tham" (time).
- Tham thứ nhất là "tham chạy" (time on).
- Tham thứ 2 là "tham tắt" (time off).
- Tham thứ 3 là "tham chết" (dead time).
- Tham thứ 4 là "tham cương lên" (rise time).
- Tham thứ 5 là "tham xỉu xuống" (fall time).
Năm cái tham nói trên sẽ quyết định chất lượng 1 chu kỳ hoạt động của xung. Bất cứ tham nào lởm khởm đều có thể phải trả giá,Chưa đỗ tú tài, nên vẫn còn phải đi học.
- 1 like
Comment
-
Đâu chỉ một mình bác biết chán.Nguyên văn bởi vi van pham Xem bài viếtTôi chọn cái sơ đồ thiết kế rất hay của nước ngoài để học tập thì không chịu động não,lại chăm chú vào cãi nhau.Chán thật.
Bác chán thì lập một cái luồng mới, ví dụ có tiêu đề là "Bức tranh vân cẩu về dientuvietnam dot net", sẽ rất nhiều người tham gia tám đó ạ.
(Tranh vân cẩu: tranh đám mây biến thành hình con chó, chỉ sự đổi thay khôn lường của cuộc đời.)
Ví dụ:
"Lò cừ nung nấu sự đời
Bức tranh Vân cẩu vẽ người tang thương".
(Cung oán ngâm khúc)Chưa đỗ tú tài, nên vẫn còn phải đi học.
Comment
-
Thường thì đa số dùng muốn là xung vuông nhưng lại hay bỏ qua 3 cái " tham" cuối nên rất nhiều người phải trả giá @@ do nó không còn là xung vuông nữa. Fet chết có khi do dạng xung kích rất xấu.Nguyên văn bởi HTTTTH Xem bài viếtChưa hỏi "chủ nhân", nhưng tôi xin cắt nguyên văn đoạn post này của nhathung1101 bạn tôi để dán sang đây. Cám ơn nhathung1101:
Đã là "xung", thì điều quan trọng nhất là tần số. Quan trọng nhì là dạng xung. Quan trọng tam là phải hiểu về 5 cái "tham" (time).
- Tham thứ nhất là "tham chạy" (time on).
- Tham thứ 2 là "tham tắt" (time off).
- Tham thứ 3 là "tham chết" (dead time).
- Tham thứ 4 là "tham cương lên" (rise time).
- Tham thứ 5 là "tham xỉu xuống" (fall time).
Năm cái tham nói trên sẽ quyết định chất lượng 1 chu kỳ hoạt động của xung. Bất cứ tham nào lởm khởm đều có thể phải trả giá,
Comment
-
Lôi mô phỏng ra thì vuông chằn chặn nhé. Cứ nghĩ là vuông, nhưng trong thực tế nó có vuông đâu. Nó có thể bè bè, rồi lại còn méo mó, đầu cao đầu thấp, "giãy" một nhát trước khi "chết"... đủ thứ kiểu.Nguyên văn bởi duong_act Xem bài viếtThường thì đa số dùng muốn là xung vuông nhưng lại hay bỏ qua 3 cái " tham" cuối nên rất nhiều người phải trả giá @@ do nó không còn là xung vuông nữa. Fet chết có khi do dạng xung kích rất xấu.
Chẳng thế mà có bạn lấy chữ ký là "Giá mà mọi thứ đều đẹp như lý thuyết", ở đây có ý nghĩa lắm...Chưa đỗ tú tài, nên vẫn còn phải đi học.
Comment
-
Tôi thì chẳng bao giờ thiết kế,chỉ xem mấy cái thiết kế này hay ở đâu? dở cái gì để khi máy hư biết cách mà sửa.Nguyên văn bởi HTTTTH Xem bài viếtLôi mô phỏng ra thì vuông chằn chặn nhé. Cứ nghĩ là vuông, nhưng trong thực tế nó có vuông đâu. Nó có thể bè bè, rồi lại còn méo mó, đầu cao đầu thấp, "giãy" một nhát trước khi "chết"... đủ thứ kiểu.
Chẳng thế mà có bạn lấy chữ ký là "Giá mà mọi thứ đều đẹp như lý thuyết", ở đây có ý nghĩa lắm...
Vậy đó ! mà có khi board hư thay hết toàn bộ linh kiện,fet xịn đến dỗm.Diode bảo vệ từ chậm đến nhanh đến cực nhanh, dòng từ thấp đến cao ,cuối cùng khi cấp điện vẫn nướng fet.
Kết luận của tôi: có những cái chết vô cùng bí ẩn,nói ra nhiều người không tin vì nó vượt quá sự hiểu biết của mình.
Comment
-
sau khi suy nghĩ và tham khảo ý kiến của bạn.... em xin thử giải câu đố của bác Vị là con VDR mắc song song với fet là để ghim áp ờ 2 đầu fet khi fet tắt. Vì biến áp có điểm giữa mà diode chỉ bảo vệ được một chiều, cuộn dây được kích 1 xung rồi nghỉ thì liền sau đó cuộn đối xứng sẽ được kích cứ thế thay phiên nhau, lúc cuộn dây ở trạng thái "nghỉ" thì cuộn dây sẽ nhận từ trường của cuộn đối xứng rồi sinh ra điện đặt lên fet theo chiều mà diode không dẫn. Bác Vị gợi ý giúp ạ!Nguyên văn bởi vi van pham Xem bài viếtTôi chọn cái sơ đồ thiết kế rất hay của nước ngoài để học tập thì không chịu động não,lại chăm chú vào cãi nhau.Chán thật.
Comment
-
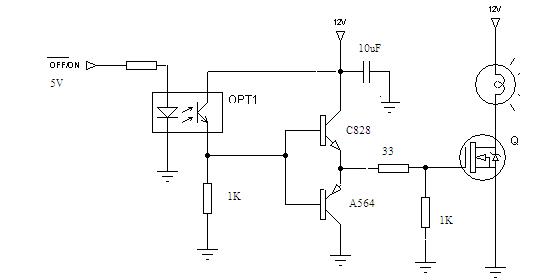
mạch thứ nhất tạm gọi là đc, nói chung cũng không ổn, đóng như công tắc thì đc, còn pwm thì lên đường, mạch thứ 2 thì sai bét, chả ai làm như vậy cả, thực tế chưa thấy cái board hãng nào lắp như vậy!Nguyên văn bởi KnowMore Xem bài viết@kidteam: có thể dùng 1 trong 2 mạch. Mạch dùng opto phải đo lại sau khi lắp để chắc chắn về dòng điện.
[ATTACH=CONFIG]48478[/ATTACH]TamPhieuLuuKy@yahoo.com
092 2838 712 --->>
Comment
-
Như vậy là em không biết gì về vdr rồi.Nguyên văn bởi lvhn Xem bài viếtsau khi suy nghĩ và tham khảo ý kiến của bạn.... em xin thử giải câu đố của bác Vị là con VDR mắc song song với fet là để ghim áp ờ 2 đầu fet khi fet tắt. Vì biến áp có điểm giữa mà diode chỉ bảo vệ được một chiều, cuộn dây được kích 1 xung rồi nghỉ thì liền sau đó cuộn đối xứng sẽ được kích cứ thế thay phiên nhau, lúc cuộn dây ở trạng thái "nghỉ" thì cuộn dây sẽ nhận từ trường của cuộn đối xứng rồi sinh ra điện đặt lên fet theo chiều mà diode không dẫn. Bác Vị gợi ý giúp ạ!
VDR là linh kiện bán dẫn có diện trở rất lớn,khi vượt quá điện thế qui định nó sẽ bị nối tắt.
Theo sơ đồ,con fet đầu tiên là irf 120 sửa sai tín hiệu mà các em đã phân tích .Con này dùng transistor cũng được tại sao lại dùng fet? vì nó ưu việt hơn transitors,tại sao em tự phân tích.
Con fet thứ 2 là irf 740 ,chân G và s ráp// với vdr có diện áp giới hạn 12 volt dùng bảo vệ không cho điện áp quá giới hạn làm hỏng chân G fet này.
Chân D và S ráp // vdr có điện thế giới hạn 200 volt để làm gì khi diện thế fet là 600 volt?bỏ vdr ra máy vẫn hoạt động bình thường,có thừa không?Điều này rất đáng để học đấy.
Comment
-
Bắt bẻ bác Phàm chút cho vui: Theo bác thì fet không phải là transistor ạ?Nguyên văn bởi vi van pham Xem bài viếtCon này dùng transistor cũng được tại sao lại dùng fet? vì nó ưu việt hơn transitors,tại sao em tự phân tích.
Vì vậy hầu hết các sản phẩm của các hãng uy tín đều thiết kế thêm diode Zener để bảo vệ cực Gate. Diode Zener nếu biết dùng có thể hạn cả dòng xoay chiều chứ không chỉ 1 chiều. Nhưng nhiều Vi na mít chỉ thích ăn sẵn và ăn bớt nên có thêm món "sò nướng cách hỏa".Nguyên văn bởi vi van pham Xem bài viếtCon fet thứ 2 là irf 740 ,chân G và s ráp// với vdr có diện áp giới hạn 12 volt dùng bảo vệ không cho điện áp quá giới hạn làm hỏng chân G fet này.


Cái bạn kít này cũng lạ. Đã bảo trong 4r có đầy kiểu mạch, nếu là dân IT thì phải tự biết cách tìm chứ. Cái gì không hiểu nữa thì mới hỏi chứ. Cứ thích ăn miếng trả miếng thôi. Thời gian để gõ bài cãi nhau đủ để học thêm khối vấn đề.Đêm nay tớ không ngủ - ngày mai tớ ngủ bù
Comment
Bài viết mới nhất
Collapse
-
bởi ittcHì, em tính đi mua 1 cái máy Khoan và máy Mài (cắt), em đã chính thức gạt thằng BOSCH sang 1 bên vì giá cao hơn Dewalt và Makita, hơn nữa xem Cataloge của nó thì hàng ít model mẫu mã hơn.
Giá Dewalt và Makita thấy ngang ngửa nhau, thôi thì nhu...-
Channel: Điện tử gia dụng
hôm nay, 07:20 -
-
bởi DaoVanTrongChào Anh Em. Nay em có tạo 1 sơ đồ mạch UPS sau, xin Ae cho ý kiến.
Và nếu biết sản phẩm này nếu có sẵn thì em xin link để mua (nếu giá phù hợp) thì em đỡ phải làm ạ, vì em tìm nhưng không thấy:
╔═══════════════════[ĐIỆN_LƯỚI_220V]════════════════╗...-
Channel: Điện tử sáng tạo
Hôm qua, 23:32 -
-
Trả lời cho Nên mua máy phay CNC cũ, máy mới phổ thông hay máy chất lượng cao? Góc nhìn từ bài toán sản xuất thực tếbởi nguyendinhvanNgày trước, khi KT đang tăng trưởng, một cái máy tự động cũ tầm trung, thì khoảng 5 năm là hoàn vốn. Nhưng hiện tại, mọi việc đều chậm trễ, cạnh tranh, nên theo các xếp tính thì phải hơn 10 năm làm việc ngon lành thì mới hoàn vốn....
-
Channel: Máy công cụ
20-12-2025, 20:23 -
-
Trả lời cho cách làm led Hao Quang.có pro nào biết k nhỉ ???bởi StatusHello! I'm from Kazakhstan. Can anyone share the HEX file with me? The download link in post 50 doesn't work.
-
Channel: Vi điều khiển họ 8051
18-12-2025, 00:05 -
-
bởi mylinhattChào anh em cơ khí,
Trong quá trình tư vấn đầu tư thiết bị cho xưởng, mình gặp rất nhiều câu hỏi kiểu: “Nên mua máy phay CNC cũ để tiết kiệm, chọn máy mới phổ thông cho yên tâm, hay cố gắng lên máy chất lượng cao để làm hàng khó?”. Thực tế, đây không phải câu hỏi chỉ về...-
Channel: Máy công cụ
17-12-2025, 13:38 -
-
Trả lời cho Vấn đề về tốc độ quaybởi nguyendinhvanSử dụng động cơ servor, hoặc lắp thêm một cái encoder vào động cơ bước. Encoder sẽ kiểm soát động cơ có quay hoặc đứng im.
-
Channel: Điện tử truyền hình
14-12-2025, 19:50 -
-
bởi Andrea14Chào mọi người,
Tôi muốn mô phỏng sự thay đổi các mùa bằng cách từ từ nghiêng một quả địa cầu 16 inch bằng một động cơ bước nhỏ. Một động cơ bước khác sẽ quay quả địa cầu theo thời gian thực. Hệ thống truyền động...-
Channel: Điện tử truyền hình
12-12-2025, 12:42 -

Comment