Thông báo
Collapse
No announcement yet.
Sự khác biệt giữa mô phỏng Proteus và Mạch thực tế
Collapse
X
-
Nếu chạy mô phỏng mà nó cứ giống như thực tế, kiểm tra chính xác được tất cả kết quả thực tế ... thì người ta chẳng gọi là Mô phỏng nữa . !!!
Có thể mà cũng phải hỏi !Module RF chuyên dụng điều khiển, truyền dữ liệu, thiết kế đề tài, dự án điện tử - chuyển giao công nghệ... ĐT: 0904964977 - email: dientuqueduong@yahoo.com
Comment
-
Cái này rất dễ khắc phục để thực tế và lý thuyết giống nhau
chụi khó đọc cái Help của nó đi. Không có gì khác giữ mô phỏng và thực tế đâu.
Bây giờ mình chỉ cho các bạn cũng đc, nhưng chỉ kiểu này sẽ ko có lợi ích gì sau này cho các bạn.
Tìm hiểu lại đi, nếu vẫn ko đc mình chỉ cách khắc phục cho bạn. OK, wellcom
Comment
-
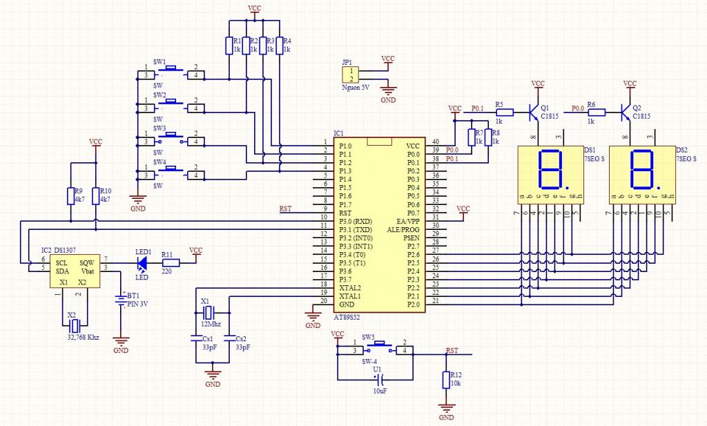
bạn cho mình cái sơ đồ nguyên lý và code c của bài này được k.Nguyên văn bởi kdt_khanh Xem bài viếtMấy hôm mình làm về quét led 7 thanh nhưng kết quả mô phỏng thì không như ý muốn. Thế là làm cái mạch thất và test thì kết quả lại thành công. Mình chưa hiểu vì sao lại xảy ra điều này. Khi Mô Phỏng và Mạch Thực tế là cùng 1 sơ đồ nguyên lý, cùng 1 Code. Mong các Pro chỉ giáo thêm. Cảm Ơn!
[ATTACH=CONFIG]68424[/ATTACH][ATTACH=CONFIG]68425[/ATTACH]
Comment
-
Sau khi làm theo hướng dẫn của bạn, mình thấy phần Set Animation Option Có liên quan đến kết quả. Nhưng vân chưa set được thông số. Bạn Có thể hướng dẫn cách khắc phục được không!Nguyên văn bởi eKhanhHoa Xem bài viếtCái này rất dễ khắc phục để thực tế và lý thuyết giống nhau
chụi khó đọc cái Help của nó đi. Không có gì khác giữ mô phỏng và thực tế đâu.
Bây giờ mình chỉ cho các bạn cũng đc, nhưng chỉ kiểu này sẽ ko có lợi ích gì sau này cho các bạn.
Tìm hiểu lại đi, nếu vẫn ko đc mình chỉ cách khắc phục cho bạn. OK, wellcomForum Lớp Kỹ Thuật Điện Tử- Đại Học Kỹ Thuật Công Nghiệp
Comment
-
Mục đích mình vẽ mạch này là để test DS1307 và quét led thôi. Code ASM nhé!Nguyên văn bởi vdanhp Xem bài viếtbạn cho mình cái sơ đồ nguyên lý và code c của bài này được k.
Code:SDA BIT P3.1 SCL BIT P3.0 TEMP DATA 30H ORG 0 MAIN: LCALL I2C_KHOITAO QUET: LCALL I2C_READBYTE MOV TEMP,A LCALL QUETLED7 SJMP QUET I2C_KHOITAO: LCALL I2C_START MOV A,#0D0H LCALL I2C_WRITE MOV A,#00H LCALL I2C_WRITE MOV A,#00H LCALL I2C_WRITE LCALL I2C_STOP LCALL I2C_START MOV A,#0D0H LCALL I2C_WRITE MOV A,#007H LCALL I2C_WRITE MOV A,#10H LCALL I2C_WRITE LCALL I2C_STOP RET I2C_READBYTE: LCALL I2C_START MOV A,#0D0H LCALL I2C_WRITE MOV A,#00H LCALL I2C_WRITE LCALL I2C_STOP LCALL I2C_START MOV A,#0D1H LCALL I2C_WRITE LCALL I2C_READ LCALL I2C_STOP RET QUETLED7: MOV DPTR,#MALED7 MOV P0,#00 MOV A,TEMP ANL A,#0FH MOVC A,@A+DPTR MOV P0,#01H MOV P2,A LCALL DELAY8MS MOV P0,#00 MOV A,TEMP SWAP A ANL A,#0FH MOVC A,@A+DPTR MOV P0,#02H MOV P2,A LCALL DELAY8MS RET I2C_START: SETB SCL SETB SDA NOP CLR SDA CLR SCL RET I2C_STOP: CLR SDA CLR SCL SETB SCL NOP SETB SDA RET I2C_WRITE: MOV R7,#8 RE_WRITE: RLC A MOV SDA,C SETB SCL NOP CLR SCL DJNZ R7,RE_WRITE SETB SDA SETB SCL JB SDA,I2C_WRITE CLR SCL RET I2C_READ: MOV R7,#8 RE_READ: SETB SDA SETB SCL MOV C,SDA RLC A CLR SCL DJNZ R7,RE_READ SETB SDA SETB SCL CLR SCL RET DELAY8MS: MOV R6,#5 D1: MOV R5,#10 D2: MOV R4,#78 D3: DJNZ R4,D3 DJNZ R5,D2 DJNZ R6,D1 RET MALED7: DB 0C0H,0F9H,0A4H,0B0H,99H,92H,82H,0F8H,80H,90H END
Forum Lớp Kỹ Thuật Điện Tử- Đại Học Kỹ Thuật Công Nghiệp
Comment
-
Thank you.Nguyên văn bởi kdt_khanh Xem bài viếtMục đích mình vẽ mạch này là để test DS1307 và quét led thôi. Code ASM nhé!
[ATTACH=CONFIG]68440[/ATTACH][ATTACH=CONFIG]68441[/ATTACH]Code:SDA BIT P3.1 SCL BIT P3.0 TEMP DATA 30H ORG 0 MAIN: LCALL I2C_KHOITAO QUET: LCALL I2C_READBYTE MOV TEMP,A LCALL QUETLED7 SJMP QUET I2C_KHOITAO: LCALL I2C_START MOV A,#0D0H LCALL I2C_WRITE MOV A,#00H LCALL I2C_WRITE MOV A,#00H LCALL I2C_WRITE LCALL I2C_STOP LCALL I2C_START MOV A,#0D0H LCALL I2C_WRITE MOV A,#007H LCALL I2C_WRITE MOV A,#10H LCALL I2C_WRITE LCALL I2C_STOP RET I2C_READBYTE: LCALL I2C_START MOV A,#0D0H LCALL I2C_WRITE MOV A,#00H LCALL I2C_WRITE LCALL I2C_STOP LCALL I2C_START MOV A,#0D1H LCALL I2C_WRITE LCALL I2C_READ LCALL I2C_STOP RET QUETLED7: MOV DPTR,#MALED7 MOV P0,#00 MOV A,TEMP ANL A,#0FH MOVC A,@A+DPTR MOV P0,#01H MOV P2,A LCALL DELAY8MS MOV P0,#00 MOV A,TEMP SWAP A ANL A,#0FH MOVC A,@A+DPTR MOV P0,#02H MOV P2,A LCALL DELAY8MS RET I2C_START: SETB SCL SETB SDA NOP CLR SDA CLR SCL RET I2C_STOP: CLR SDA CLR SCL SETB SCL NOP SETB SDA RET I2C_WRITE: MOV R7,#8 RE_WRITE: RLC A MOV SDA,C SETB SCL NOP CLR SCL DJNZ R7,RE_WRITE SETB SDA SETB SCL JB SDA,I2C_WRITE CLR SCL RET I2C_READ: MOV R7,#8 RE_READ: SETB SDA SETB SCL MOV C,SDA RLC A CLR SCL DJNZ R7,RE_READ SETB SDA SETB SCL CLR SCL RET DELAY8MS: MOV R6,#5 D1: MOV R5,#10 D2: MOV R4,#78 D3: DJNZ R4,D3 DJNZ R5,D2 DJNZ R6,D1 RET MALED7: DB 0C0H,0F9H,0A4H,0B0H,99H,92H,82H,0F8H,80H,90H END
Comment
-
lấy mấy con đó giật là đúng ùiNguyên văn bởi kdt_khanh Xem bài viếtMấy hôm mình làm về quét led 7 thanh nhưng kết quả mô phỏng thì không như ý muốn. Thế là làm cái mạch thất và test thì kết quả lại thành công. Mình chưa hiểu vì sao lại xảy ra điều này. Khi Mô Phỏng và Mạch Thực tế là cùng 1 sơ đồ nguyên lý, cùng 1 Code. Mong các Pro chỉ giáo thêm. Cảm Ơn!
[ATTACH=CONFIG]68424[/ATTACH][ATTACH=CONFIG]68425[/ATTACH]đam mê là không sợ khó khăn
Comment
-
Vậy thì khắc phục như nào? cứ lấp lửng hoài!Nguyên văn bởi eKhanhHoa Xem bài viếtChính xác, 1 câu trả lời đúng!Forum Lớp Kỹ Thuật Điện Tử- Đại Học Kỹ Thuật Công Nghiệp
Comment
Bài viết mới nhất
Collapse
-
Trả lời cho Mạch mở đèn led dâybởi dataonline
-
Channel: Điện tử dành cho người mới bắt đầu
Hôm qua, 23:18 -
-
Trả lời cho Mạch mở đèn led dâybởi dataonline
-
Channel: Điện tử dành cho người mới bắt đầu
Hôm qua, 23:05 -
-
bởi dataonlineMình có mạch này nhưng khi hoàn thiện thì tụ k5 bị nổ và không sáng đèn led. Mọi người phân tích giúp mình cho phù hợp với ạ. Nguồn vào 24vac 6a. Đầu ra led dây 24vdc 100w. Mình cảm ơn
-
Channel: Điện tử dành cho người mới bắt đầu
Hôm qua, 23:05 -
-
Trả lời cho Giúp mình vẽ sơ đồ và phân tích nguyên lý làm việc của khảo sát các mạch nguồn ổn áp vớibởi davidcopyNgõ ra của IC 7806 là 6VDC, 7905 là -5VDC. Dòng điện ngõ ra của IC tối đa khoảng 1.5A, thông số này nên tra cứu datasheet từng loại sẽ chính xác hơn. Nếu gắn tải nhỏ làm dòng ngõ ra lớn hơn dòng tối đa(1.5A) thì điện áp ngõ ra sẽ giảm....
-
Channel: Hỗ trợ học tập
02-04-2026, 21:10 -
-
Trả lời cho Giúp mình vẽ sơ đồ và phân tích nguyên lý làm việc của khảo sát các mạch nguồn ổn áp vớibởi Tuyenvc345Cách tính U và I của từng nút sao anh
-
Channel: Hỗ trợ học tập
02-04-2026, 15:02 -
-
bởi chinhnguyen9
Nhìn ảnh sản phẩm đã thấy ấn tượng ngay bởi thiết kế tinh gọn, hiện đại, phần tản nhiệt rất đẹp, thông minh và bắt mắt. Mạch sạc MPPT tự chế của tôi đang hỏng, sửa mãi chưa xong vì lý do tổ trác! Vì vậy, tôi quyết định mua module này về dùng thử để xem chất lượng thực tế thế nào.
...-
Channel: Đánh giá sản phẩm DTVN
02-04-2026, 08:44 -
-
bởi ittcHic. Cảm ơn bác nha, chốt là em sẽ dùng camera IP POE và đầu ghi của hãng Hikvision, em có vào website quốc tế và vài website bán hàng uy tín ở VN thì hình như dòng camera gia đình nói chung em thấy họ để 4 chủng loại chính, em thì không dùng dòng Wifi nên gạt sang 1 bên, còn mấy dòng như:
- AcuSen
-
Channel: Tâm tình dân kỹ thuật
01-04-2026, 15:54 -
bởi nguyendinhvanCách ní nuận có vấn đề, không xát xao với quần chúng.
Nguồn điện lưới, lấy từ nhà máy phát điện có năng lượng hàng Mega, Gigawat, lớn hơn nhiều nhiều lần năng lượng của ắc quy. Nên bộ sạc ắc quy cần có một kiểu.
Nguồn...-
Channel: Đánh giá sản phẩm DTVN
31-03-2026, 22:19 -
-
Trả lời cho Giúp mình vẽ sơ đồ và phân tích nguyên lý làm việc của khảo sát các mạch nguồn ổn áp vớibởi davidcopyMạch 3 dùng để tạo ra nguồn đôi -/+( 5V, 6V, 9V, 12V, ...) nên ngõ ra biến áp cách ly thường là nguồn đối xứng.
Như trong mạch 3, ngõ ra biến áp là 9VAC đôi và 12VAC đôi. Khi đo 2 đầu 9V hoặc 12V thì điện áp sẽ là 18VAC hoặc 24VAC....-
Channel: Hỗ trợ học tập
31-03-2026, 19:20 -
-
Trả lời cho Giúp mình vẽ sơ đồ và phân tích nguyên lý làm việc của khảo sát các mạch nguồn ổn áp vớibởi Tuyenvc345Dạ mình muốn tìm hiểu nguyên lý của mạch 3 ạ đặc biệt là 2 con IC 7806 ở trên và 7905 ở dưới nhiệm vụ của nó làm ạ
-
Channel: Hỗ trợ học tập
30-03-2026, 15:34 -

Comment